Текст книги "Энциклопедия радиолюбителя"
Автор книги: Виктор Пестриков
Жанры:
Технические науки
,сообщить о нарушении
Текущая страница: 12 (всего у книги 30 страниц)
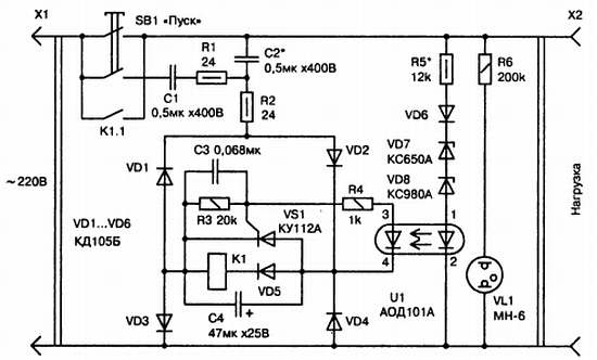
Во время налаживания или ремонта радиоэлектронной аппаратуры, питающейся непосредственно от электросети, из-за различного рода ошибок может возникнуть короткое замыкание. Для предотвращения повреждения аппаратуры этим явлением следует использовать электронный предохранитель. На рис. 17.5 представлена принципиальная схема электронного предохранителя с высоким быстродействием, который рассчитан на ток потребления до 10 А.

Рис. 17.5. Принципиальная схема электронного предохранителя с высоким быстродействием
При наличии тока в цепи более 10 А устройство автоматически срабатывает и нагрузка, подключенная к разъему Х2, обесточивается. При подключении электронного предохранителя к сети 220 В на его узел управления подается питающее напряжение – 12 В. Ток течет через резистор R6 и светоизлучатель оптрона U1, так как транзистор VT1 и тринистор VS2 закрыты. В этот момент открывается фотодинистор оптрона и ток начинает течь через него и резистор R3. Напряжение, выпрямленное мостом VD1…VD4, подается на управляющий электрод тринистора VS1. После открытия тринистор VS1 замыкает диагональ моста и открывает путь сетевому напряжению к нагрузке. В момент превышения тока нагрузки или коротком замыкании в ее цепях падение напряжения на резисторе R10 приводит к открытию транзистора VT1 и тринистора VS2. Тринистор своим малым сопротивлением шунтирует цепь питания светоизлучающего оптрона, что приводит к закрытию фотодинистора оптрона и тринистора VS2. В результате происходит обесточивание нагрузки, о чем свидетельствует загорание светодиода HL1. Для включения электронного предохранителя служит кнопка SB1. В момент нажатия кнопки SB1, когда ее контакты замыкаются тринистор VS2 закрывается, но электронный предохранитель еще остается невключенным, так как цепь питания светоизлучающего оптрона зашунтирована. И лишь при отпускании кнопки, когда ее контакты размыкаются, сетевое напряжение подается на нагрузку. Такое построение схемы позволяет не допустить выхода из строя устройства, а также в случае попытки его включения при коротком замыкании. Для необходимости ручного отключения нагрузки в электронном предохранителе имеется кнопка SB2. В устройстве могут быть использованы следующие радиодетали. Резистор R10 представляет отрезок провода ПЭВ-1 диаметром 0,6 мм длиной 2 м, который намотан на корпус мощного резистора. Все остальные резисторы типа МЛТ, рассчитанные на мощность, указанную на схеме. Конденсатор С1 типа К73-17, а С2 и С3 – К50-6. Диоды VD1…VD4, кроме указанных на схеме, могут быть серий Д232, Д233, Д247, КД203, КД206 и другие на Uобр. мах не менее 400 В. Вместо диодов КД209Б (VD5,VD6, VD8) подойдут диоды серии КД102, а стабилитрона Д814Д (VD7) можно применить – Д814Г, Д813, Д811, КС213 и другие с напряжением стабилизации 10…12 В. Тринистор КУ101 (VS2) использовать с любым буквенным индексом, КУ202 (VS1) – с индексами К…Н. Транзистор VT1 из серии КТ361, КТ209, КТ201, КТ502, КТ501, КТ3107 и подобные. Кнопки SB1 и SB2 типа П2К без фиксации. Тринисторы VS1 и диоды VD1…VD4 следует установить на плоских алюминиевых радиаторах размерами 50x80x5 мм. Основная часть деталей устройства монтируется на печатной плате размером 72x52 мм, вырезанной из одностороннего фольгированного стеклотекстолита. Плата размещается в корпусе, в котором на лицевой его стороне установлены кнопки SB1 и SB2, светодиод HL1 и розетка X1. Собранный правильно из исправных деталей электронный предохранитель в налаживании не нуждается. Для установки требуемого порога срабатывания устройства необходимо подобрать тринистор VS1 и резистор R10 исходя из того, что Iкз < Iср. мах. При этом сопротивление резистора R10 определяют из формулы:
R10 (Ом) = 1,3 (В)/Iкз (А).
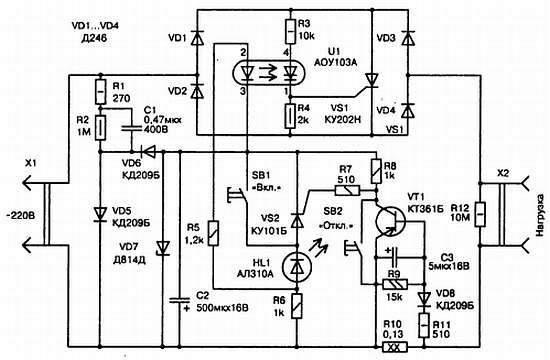
17.5. Устройство защиты радиоэлектронной аппаратуры от «перепадов» напряжения сетиНе секрет, что напряжение в некоторых районах нашей страны иногда достигает такой величины, при которой может выйти из строя радиоэлектронная аппаратура. В таких случаях для защиты аппаратуры следует между нагрузкой и питающей сетью включить специальное устройство, схема которого представлена на рис. 17.6.

Рис. 17.6. Принципиальная схема устройства защиты радиоэлектронной аппаратуры от «перепада» напряжения сети
Устройство отключает нагрузку от сети при «скачках» питающего напряжения, повторное его включение возможно только при нажатии кнопки SB1. Основой устройства защиты аппаратуры является мощное электромагнитное реле K1, которое включено в одну из диагоналей выпрямительного моста VD1…VD4. Выпрямительный мост подключен к сети через гасящие конденсаторы C1 и С2. Как было уже сказано, устройство включается кратковременным нажатием кнопки SB1. В этот момент срабатывает реле К1 и его замыкающие контакты K1.1 блокируют контакты пусковой кнопки. Необходимый при включении пусковой ток реле обеспечивается конденсатором C1. Реле К1 удерживается в рабочем режиме при падении напряжения сети до 160 В током, проходящим через конденсатор С2. В момент повышения напряжения сети до 240 В происходит открытие стабилитронов VD7 и VD8. Одновременно срабатывает оптрон U1 и открывается тринистор VS1, который блокирует цепь питания обмотки реле К1 и его контакты K1.1 отключают нагрузку от питающей сети переменного тока. Быстродействие устройства составляет доли секунды и зависит от типа применяемого реле. С целью улучшения быстродействия устройства в его схему введен диод VD5. онденсатор СЗ в цепи управления тринистором VS1 служит для предотвращения срабатывания защиты от импульсных помех. В устройстве использованы конденсаторы С1 и С2 типа К73 на номинальное напряжение не менее 350 В, резисторы типа МЛТ. Диодный оптрон АОД101А можно заменить на транзисторный серии АОТ110 или АОТ127, соединив резистор R4 с эмиттером фототранзистора, анод тринистора VS1 – с выводом его коллектора, а между базой и эмиттером установить резистор сопротивлением 1 МОм. В этом случае тринистор может быть с большим током управления, например, серии КУ201 или КУ202. Реле К1 типа РЭН33 с временем отпускания 4 мс. В принципе реле может быть любого типа на рабочее напряжение 12…60 В. Контакты реле должны быть рассчитаны на ток не менее 2…3 А при напряжении 20 В. Кнопка SB1 типа КМ2-1 или П2К без фиксации.
Детали устройства монтируются на печатной плате из одностороннего фольгированного стеклотекстолита толщиной 1,5 мм. Конструктивно устройство удобно выполнить в виде переносного удлинителя. На его лицевой стороне устанавливается сетевая розетка Х2, кнопка SB1 и индикатор VL1.
Налаживание устройства заключается в подборе емкостей конденсаторов С1 и С2. Конденсатор С1 влияет на надежность включения устройства пусковой кнопкой SB1, а С2 – на отключение устройства при снижении напряжения сети до 160… 170 В. Для обеспечения надежного срабатывания системы защиты при напряжении сети превышающим 240…250 В иногда возникает необходимость в подборе сопротивления резистора R5. Длительная эксплуатация устройств защиты аппаратуры от «перепадов» напряжения сети показала его высокую надежность.
Шаг 18
Более сложные радиоэлектронные конструкции на транзисторах и микросхемах
18.1. Карманный радиоприемник СВ и ДВОбщая характеристика
Радиоприемник позволяет принимать радиовещательные станции в диапазонах средних 525…1605 кГц (571,4…186,9 м) и длинных 150…480 кГц (2000…735,3 м) волн. Прием радиоволн осуществляется на внутреннюю антенну. Громкоговорящее прослушивание радиостанций ведется на малогабаритный громкоговоритель. Для питания приемника используется два гальванических элемента типа 316, общим напряжением 3 В. Максимальная выходная мощность усилителя звуковой частоты около 80 мВт. Габаритные размеры корпуса приемника 115x75x35 мм.
Принципиальная схема
Приемник выполнен по схеме прямого усиления радиосигнала (рис. 18.1). Трехкаскадный усилитель радиочастоты (УРЧ) собран на высокочастотных транзисторах VT1…VT3. Первый каскад выполнен по схеме с общим эмиттером, а второй – по каскадной схеме, общий эмиттер – общая база с последовательным питанием. Особенностью УРЧ является включение дросселя высокой частоты небольшой индуктивности в цепь обратной отрицательной связи транзисторов VT1 и VT2.

Рис. 18.1. Принципиальная схема радиоприемника прямого усиления для приема СВ и ДВ
По сравнению с обычной схемой, когда в эмиттеры этих транзисторов включены резисторы и конденсаторы, удалось получить большее усиление, повысить избирательность и достичь почти равномерного усиления сигналов во всем диапазоне принимаемых частот. Детектирование сигнала выполнено по схеме детектора с удвоением. Нагрузкой детектора является потенциометр R8, который одновременно служит регулятором громкости усилителя звуковой частоты (УЗЧ). Для удобства пользования приемником использован переменный резистор, имеющий выключатель питания приемника. УЗЧ собран на микросхеме DA1 с предварительным каскадом усиления на транзисторах VT4, VT5. Первый каскад предварительного усилителя каскада выполнен по схеме с общим эмиттером, а второй, с целью лучшего согласования со входом микросхемы DA1, по схеме с общим коллектором. Такое схемное построение предварительного усилителя позволило повысить чувствительность усилителя на микросхеме и получить выходную мощность 80 мВт при напряжении 3 В. Микросхема DA1 включена по ее паспортной схеме. Плавная настройка на радиостанции производится изменением емкости переменного конденсатора С1. Переход с диапазона СВ на ДВ и наоборот осуществляют переключателем SA1. На СВ катушка ДВ закорачивается, а на ДВ – катушки соединяются последовательно.
Конструкция
Приемник смонтирован на самодельной печатной плате (рис. 18.2). На плате закреплены винтами переменный конденсатор С1, держатель ферритового стержня и распаяны конденсаторы постоянной емкости, резисторы, транзисторы, катушки индуктивности и провода для подключения колодки питания и громкоговорителя. Плата с монтажом всех радиокомпонентов приведена на рис. 18.3.а. Конструкция крепления ферритового стержня приведена на рис. 18.3.б. Плата помещена в самодельный пластмассовый корпус с внешними размерами 115x75x35 мм. Можно использовать корпус от приемника «Мальчиш». На передней стенке корпуса закреплена головка громкоговорителя, а на боковой – малогабаритный переключатель SA1. Все ручки управления выведены на одну из боковых сторон корпуса.

Рис. 18.2. Печатная плата двухдиапазонного радиоприемника


Рис. 18.3. Монтаж деталей на печатной плате двухдиапазонного радиоприемника (а) и крепление ферритового стержня (б)
Детали
Промышленные детали. Постоянные резисторы ОМЛТ-0,125, можно УЛМ, МЛТ-0,25, МЛТ-0,5, ВС-0,125, переменный резистор R8 типа СПЗ-3бМ-10 кОм. Конденсаторы постоянной емкости – керамические типа К10-7, электролитические конденсаторы типа К50-16. Конденсатор переменной емкости типа КПЕ-5 от приемника «Селга-404». Громкоговоритель типа 0,1ГД-6. Переключатель диапазонов малогабаритный типа ПД9-1 (подобные переключатели используются в импортных игрушках).
Ферритовый стержень марки 400НН или 600НН длиной 70 мм и диаметром 8 мм. Транзисторы VT1…VT5 типа КТ315 с любым буквенным индексом. Диоды VD1, VD2 типа Д9 с любой буквой. Микросхема DA1, указанная на схеме, может быть заменена на К174УН4А. Дроссель L5 индуктивностью 2,5…5 мкГн типа ДМ-0,1.
Самодельные детали. Печатная плата изготовлена из одностороннего фольгированного стеклотекстолита толщиной 1,5 мм. Рисунок печатной платы приведен на рис. 18.2. Контактные дорожки на плате можно получить травлением в хлорном железе или вырезать резаком. Контурные катушки магнитной антенны L1…L4 намотаны на бумажных каркасах, которые легко перемещаются по ферритовому стержню. Катушка L1 имеет 7x30 витков (7 секций по 30 витков намотанных внавал) проводом ПЭЛШО 0,12, L4 – 80 витков ЛЭШО 7x0,07 виток к витку; L2 – 4 витка, a L3 – 3 витка ПЭЛШО 0,12. Дроссель L5 можно применить самодельный. Для этого проводом ПЭВ —1 диаметром 0,09 мм наматывают 13 витков на ферритовый стержень М600НН диаметром 2,8 мм х 12 мм.
Монтаж приемника
Монтаж приемника ведется в следующей последовательности. К плате крепится винтами переменный конденсатор и его выводы припаиваются к контактным дорожкам. Крепится держатель ферритового стержня. Впаиваются в плату переменный резистор и микросхема. После впаиваются электролитические конденсаторы (С3, С9…С16), далее все постоянные резисторы и оставшиеся конденсаторы. В последнюю очередь впаиваются транзисторы. Закрепив ферритовый стержень в держателе, одевают на него контурные катушки. Припаивают к плате выводы катушек L1…L4.
Далее в корпусе приемника крепится громкоговоритель и переключатель диапазонов. Отрезав нужной длины многожильные гибкие провода, производят их распайку к контактным дорожкам для подключения громкоговорителя, переключателя диапазонов и колодки питания. Перед закреплением платы в корпусе производят подпайку соответствующих проводников к громкоговорителю и переключателю диапазонов.
Налаживание
При заведомо исправных радиодеталях собранный правильно приемник при подключении питания начинает работать сразу. Если измеренный ток потребления в режиме минимальной громкости (покоя) лежит в пределах 2,5…3 мА, то никакой наладки можно не производить. В противном случае подбирают резисторы, отмеченные на схеме звездочкой, ориентируясь на изменение чувствительности приемника, громкость звучания и потребляемый ток. В остальном налаживание приемника прямого усиления не отличается от раннее описанных в радиолюбительской литературе.
18.2. Карманный СВ-УКВ приемник на микросхемах К174ХА10 и К174ХА34Общая характеристика и принципиальная схема
В настоящее время выпускаются микросхемы, которые в одном корпусе содержат все составляющие части супергетеродинного приемника, от высокочастотной части до усилителя звуковой частоты. Для того, чтобы собрать приемник необходимо к микросхеме только припаять конденсаторы, резисторы и катушки индуктивности. Катушки индуктивности могут быть как готовыми, так и самодельными. Приемник с использованием такой многофункциональной микросхемы может собрать даже начинающий радиолюбитель. На рис. 18.4 представлена схема двухдиапазонного приемника (средние (525… 1605 кГц) и ультракороткие (87,5…108 МГц) волны), собранного на двух микросхемах, одной многофункциональной интегральной DA1 и одной, содержащей высокочастотную часть УКВ приемника с низкой промежуточной частотой, DA2.

Рис. 18.4. Принципиальная схема карманного СВ-УКВ приемника на микросхемах К174ХА10 и К174ХА34
Так как микросхема DA2 не содержит УЗЧ, то для воспроизведения звука в диапазоне УКВ, используется УЗЧ микросхемы DA1. Реальная чувствительность приемника в диапазоне средних волн не хуже 3 мВ/м, в ультракоротких – 15 мкВ/м. Номинальная выходная мощность 100 мВт. Напряжение питания 4,5 В. Работоспособность приемника сохраняется при снижении напряжения питания до 3 В. Ток, потребляемый приемником в режиме молчания, составляет 22 мА, а при максимальной громкости – более 100 мА.
В схему приемника входит многофункциональная микросхема К174ХА10, на основе которой собран AM тракт и УЗЧ общий для обоих трактов, на микросхеме К174ХА34 собран ЧМ тракт. Переключение с СВ на ЧМ диапазон производится малогабаритным двухсекционным переключателем SA1, имеющим небольшое количество контактов. Сигнал, принятый магнитной антенной WA1, поступает на вход смесителя микросхемы DA1. В данном случае преобразователь представляет собой двойной балластный смеситель, его входы 6 и 7. Входное сопротивление смесителя 3 кОм. На смеситель микросхемы (вывод 5) через катушку связи связи L4 поступает также напряжение с контура L3, С1.2. Преобразованный и выделенный резонансным контуром L4, С6 сигнал ПЧ (465 кГц) через пьезофильтр Z1, определяющий избирательность по соседнему каналу, поступает на вход УПЧ микросхемы (вывод 2). Усиленный сигнал с резистора R4 поступает на детектор микросхемы. С выхода детектора (вывод 8) напряжение звуковой частоты через разделительный конденсатор С11, регулятор громкости R5 подается на вход УЗЧ (вывод 9). Нагрузкой УЗЧ является громкоговоритель ВА1, подключенный через разделительный конденсатор С12. Микросхема K174XA10 работоспособна в диапазоне питающих напряжений 2,8…10 В, при токе покоя не более 16 мА.
Для приема станций FM диапазона, необходимо установить переключатель SA1 в соответствующее положение. При этом высокочастотная часть микросхемы DA1 отключается и остается работоспособным только ее УЗЧ. Питание поступает на вывод 4 микросхемы DA2. Сигнал УКВ станции, принятый антенной WA2, поступает на вход микросхемы DA2 через разделительный конденсатор С15. Элементы колебательного контура С22, L6, VD1 определяют частоту колебаний гетеродина, который работает на первой гармонике. Настройка на станции осуществляется при помощи варикапа VD1 и переменного резистора R7. Преобразованный сигнал поступает на вход УПЧ, имеющий низкую промежуточную частоту. Использование низкой промежуточной частоты позволило отказаться от контуров и использовать активные фильтры, имеющие высокую добротность. Фазоинвертор и ЧМ-детектор собраны с использованием операционных усилителей и RC-цепей. Продетектированный и усиленный сигнал звуковой частоты поступает через разделительный конденсатор С21 на регулятор громкости, а оттуда на вход УЗЧ, принадлежащий микросхеме DA1.
Детали
Постоянные резисторы и конденсаторы приемника малогабаритные. Переменный резистор R6 типа СПЗ-3вМ. Переменный конденсатор от радиоприемника «Селга 404». Самодельными деталями приемника являются плата, катушки индуктивности и корпус приемника.
Катушка L1 содержит 82 витка провода ПЭВТЛ-2 0,1, намотана виток к витку на каркасе, который располагают на феррритовом стержне М400НН8х63. Катушка связи L2 содержит 6…8 витков провода ПЭВ-1 0,2 и намотана возле катушки L1. Гетеродинные катушки: L3 имеет 116 витков провода ПЭВ-2 0,18, a L4 – 4 + 7 провода ПЭШО 0,1 и намотаны: L3 – внавал в четырех секциях, на каркасе с подстроечным сердечником М400НН2,8х12, a L4 – в верхних двух секциях. Каркас от приемника «Селга». Катушка L6 содержит 7 витков провода ПЭВ-2 0,35 и наматывается виток к витку на оправке диаметром 3 мм. L5 – 3x32 витка провода ЛЭ 5x0,06 намотана на трехсекционном каркасе, помещенном в ферритовые чашки марки 600НН и диаметром 8,6 мм с подстроечным сердечником М600НН2,8х12. Отвод в катушке L5 сделан от 32 витка. Приемник собирается на печатной плате из фольгированного стеклотекстолита толщиной 1 мм и помещается в самодельный пластмассовый корпус. Настройка приемника производится по методике неоднократно описанной в радиолюбительской литературе.
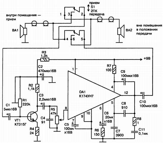
18.3. Переговорное устройство на микросхеме К174УН7Общая характеристика и принципиальная схема
Переговорное устройство служит для связи между двумя абонентами. Оно может быть полезно на садовом участке или даче, для связи между домом и калиткой. В целях безопасности устройство также можно использовать для связи между квартирой в многоэтажном доме и лестничной площадкой, если имеется защитная дверь, отгораживающая площадку от квартир на этаже. Устройство собрано на интегральной микросхеме К174УН7. Цоколевка микросхемы и назначение ее выводов дано на рис. 18.5.


Рис. 18.5. Цоколевка и назначение выводов микросхемы К174УН7
Если к этой микросхеме добавить резисторы и конденсаторы соответствующих номиналов, то можно получить небольших размеров усилитель звуковой частоты мощностью до 4 Вт. Типовая схема УЗЧ на этой микросхеме приведена на рис. 18.6.

Рис. 18.6. Типовая схема УЗЧ на микросхемы К174УН7
С целью повышения чувствительности такого УЗЧ на его вход обычно включают предварительный усилитель на одном транзисторе, так сделано в предлагаемом переговорном устройстве, схема которого представлена на рис. 18.7.

Рис. 18.7. Принципиальная схема переговорного устройства на микросхеме К174УН7
Детали
В устройстве вместо транзистора VT1, указанного на схеме, можно использовать любой маломощный транзистор обратной проводимости, например, типа КТ315 или КТ503 с любой буквой. Резисторы типа MЛT-0,125, электролитические конденсаторы С1…С3, С5, С6, С9, С10 типа К50-6, остальные конденсаторы керамические малогабаритные. Кнопка S1 без фиксации типа П2К. Переменный резистор R5 – СПЗ-4аМ. В качестве громкоговорителей ВА1 и ВА1 можно применить электродинамические головки 2ГД-36 или аналогичные с мощностью 1…2 Вт и с сопротивлением звуковой катушки 4…8 Ом. Питание переговорного устройства осуществляют от гальванических элементов типа 316, соединенных последовательно, общим напряжением 9 В или от стабилизированного источника питания.
Устройство собирается на печатной плате размером 50x50 мм и помещается в корпус, в котором также размещаются переключатель S1, источник питания и один из динамиков. Второй динамик, например ВА2, размещают вне помещения. При использовании исправных деталей, собранное устройство начинает работать сразу и особой наладки не требует. Резистором R1 устанавливают чувствительность устройства, а резистором R5 – мощность выходного сигнала. Переговоры ведутся в таком режиме: вначале один абонент говорит в динамик, например ВА2, а другой слушает (динамик ВА1), потом находящийся в помещении производит переключение в режим передачи переключателем S1 и отвечает, говоря в свой динамик. В устройстве каждая динамическая головка используется одновременно как микрофон и как громкоговоритель.








