Текст книги "Энциклопедия радиолюбителя"
Автор книги: Виктор Пестриков
Жанры:
Технические науки
,сообщить о нарушении
Текущая страница: 20 (всего у книги 30 страниц)
Глава VII
АЗБУКА РАДИОСВЯЗИ
«А морзе зато – лучше и не придумаешь: точка – кольнет незаметно, как булавочкой, а уж тире – точно кто шуруп туда закручивает».
А. Некрасов. Приключения капитана Врунгеля.
Шаг 25
Радиолюбительская связь
25.1. Диапазоны частот радиолюбительских станцийВ мировом эфире кроме широковещательных и специальных станций можно услышать и радиолюбительские. Радиолюбительская связь осуществляется на специально выделенных частотах в любое время суток телефоном, телеграфом и телетайпом. Телетайп представляет собой специальный передающий аппарат с клавиатурой пишущей машинки. Он автоматически печатает на бумаге информацию, которая передается в эфир. Успех в осуществлении дальних связей зависит от благоприятного прохождения в данный момент радиоволн определенной длины и конструкции радиостанции. Кроме установления связи с дальними корреспондентами, радиолюбители вносят также свой посильный вклад в изучение распространения радиоволн, проводят соревнования по скорости приема и передачи радиограмм, обеспечивают связью различные экспедиции оказавшихся в экстремальных условиях, конструируют радиоэлектронную аппаратуру и антенны. В 1925 г. в нашей стране был создан Международный радиолюбительский союз, который с той поры начал проводить регулярные соревнования радиолюбителей на коротких волнах, а позднее и на ультракоротких. Для любительской радиосвязи выделены участки частот в диапазонах средних, коротких и ультракоротких волн (табл. 25.1). Из таблицы видно, что только в диапазонах 160 м и 10 м указаны конкретные участки для определенных видов излучения, в других диапазонах такого подразделения нет.

Заметим, что к перечисленным в табл. 25.1 диапазонам недавно прибавился еще один диапазон. В 1998 г. Государственная комиссия по радиочастотам (ГКЧ) Госкомсвязи России приняла решение № 2851-ОР, которое разрешает радиолюбителям использовать диапазон частот 135,7…137,8 кГц, который, как известно, относится к длинным волнам. Этим решением Россия откликнулась на рекомендации Европейской конференции администраций почты и связи (СЕРТ) и тем самым присоединилась к большинству европейских стран, в которых радиолюбители используют длинноволновый диапазон. В настоящее время идет быстрое осваивание этого диапазона отечественными радиолюбителями.
Методика работы в новом диапазоне не отличается от работы на КВ, за исключением того, что скорость передачи не превышает 8…12 WPM (групп в минуту). На расстоянии в несколько сот километров скорость передачи падает до 5…6 WPM и используется CCW (Convention CW).
Радиолюбительские диапазоны волн, кроме радиосвязи, используются и для различных соревнований, которые как и радиосвязь относятся к техническим видам спорта. К ним, между прочим, относится и так называемая «охота на лис» – нахождение с помощью радиоприемника спрятанных передатчиков. Начинать заниматься коротковолновой связью желательно на коллективных радиостанциях, на станциях юных техников или в организациях РОСТА (бывшее ДОСААФ). Постройка (приобретение) и эксплуатация любительских радиостанций осуществляется только после получения разрешения в региональном управлении Госсвязьнадзора России. Перед получением такого разрешения необходимо сдать квалификационный экзамен но основам электро– и радиотехники, техники безопасности и правил работы в эфире. После этого в региональное управление подаются следующие документы:
• заявление-анкета;
• 4 фотокарточки размером 4,5x6 см;
• справка квалификационной комиссии о сдаче экзаменов.
По прошествии некоторого времени, заявитель получает письменное разрешение регионального управления Госсвязьнадзора, дающего право на постройку (приобретение) радиостанции для открытия собственной любительской радиостанции. На основании этого разрешения заявитель должен установить аппаратуру радиостанции и подготовить ее к работе в срок не позднее шести месяцев со дня получения разрешения. По истечении вышеуказанного срока владелец, не предъявивший для контроля построенную (приобретенную) радиостанцию или не продливший срок действия разрешения, теряет право на постройку (приобретение) радиостанции. Заявитель, после установки радиостанции, на основе акта технического осмотра радиостанции получает в региональном управлении Госсвязьнадзора разрешение на ее эксплуатацию. Заметим, что разрешение на эксплуатацию любительских радиостанций 1-й категории выдаются лицам, достигшим 16-летнего возраста, 2-й категории – достигшим 14-летнего возраста, а 3-й и 4-й категорий – лицам, достигшим 8-летнего возраста. Разрешение на эксплуатацию любительской радиостанции выдается сроком на 5 лет. Радиолюбитель ежегодно вносит денежный эксплуатационный сбор на расчетный счет регионального управления Госсвязьнадзора в первом квартале текущего года.
После того как урегулированы все вопросы по постройке (приобретению) и эксплуатации любительской радиостанции, региональное управление Госсвязьнадзора выдает постоянный позывной сигнал. Любительским радиостанциям индивидуального и коллективного пользования присваиваются шестисимвольные позывные сигналы. Получение позывного сигнала дает основание на выход радиолюбителя в эфир для установки двухсторонних сеансов радиосвязи.
С некоторыми особенностями работы коротковолновиков можно познакомиться и самостоятельно. Для этого следует прослушать работу в эфире опытных коротковолновиков, то есть стать наблюдателем. В данном случае не надо специального разрешения и квалификация интересующегося радиоспортом не играет роли.
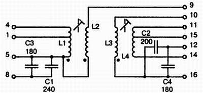
25.2. Переделка широковещательного приемника на любительские диапазоныДля проведения радионаблюдений необходим коротковолновый приемник, имеющий любительские диапазоны. Можно для этих целей приспособить имеющийся старый приемник «ВЭФ-202». Чтобы получить в приемнике диапазон 20 м, следует достать дополнительную планку 25 м, а если не удастся, то тогда придется доработать имеющуюся согласно схемы рис. 25.1.
Доработка заключается в следующем. Вначале нужно от имеющихся контурных катушек L1 и L4 отмотать по одному витку, считая от нижнего по схеме вывода. После этого подпаивают конденсаторы емкостью по 180 пФ параллельно уже имеющимся С1 и С4.

Рис. 25.1. Принципиальная схема входных и гетеродинных катушек диапазона 20 м
Диапазон волн 80 м получают доработкой планки 52…75 м, удалив имеющиеся конденсаторы С5 и С6 емкостью по 240 пФ и установив новые по 120 пФ согласно схеме рис. 25.2. Планки новых диапазонов устанавливают в свободные ячейки или заменяют диапазоны, которыми мало пользуются.

Рис. 25.2. Принципиальная схема входных и гетеродинных катушек диапазона 80 м
Для приема диапазона 160 м берется планка и переделывается согласно схеме рис. 25.3. Вначале сматываются старые катушки и наматываются новые, которые должны иметь следующее количество витков: L9 – 60 витков провода ПЭВ-2 0,2 с отводом от 17 витка, L10 – 20 витков провода ПЭВ-2 0,2, L11 – 10 витков провода ПЭВ-2 0,18 и L12 – 58 витков провода ПЭВ-2 0,18 с отводом от 18 витка.

Рис. 25.3. Принципиальная схема входных и гетеродинных катушек диапазона 160 м
Настраивают планки в такой последовательности. Вращают сердечники гетеродинных катушек L4, L8 и L12 до положения, когда будут приниматься радиолюбительские станции соответствующего диапазона, а после этого, вращая сердечники катушек L1, L5 и L9, добиваются наибольшей громкости приема.
После такой модернизации на радиоприемник можно будет принимать любительские станции, работающие с амплитудной модуляцией.
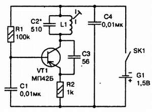
При приеме телеграфных сигналов (CW) требуется дополнительный гетеродин – телеграфный, например, собранный по схеме рис. 25.4.

Рис. 25.4. Принципиальная схема телеграфного гетеродина
В конструкции этого генератора можно использовать любой маломощный транзистор серий МП39…МП42 со статическим коэффициентом передачи тока 40…60. В качестве контура L1, С2 подойдет контур УРЧ вещательного радиоприемника, либо самодельный, намотав 32x3 витков провода ЛЭШО 5x0,06 на стандартный трехсекционный каркас, и поместить его в ферритовые чашки марки 600НН диаметром 8,6 с подстроечными сердечниками длиной 12 мм из того же материала. Телеграфный гетеродин собирают на небольшой печатной плате и помещают внутри корпуса приемника недалеко от каскадов УРЧ. Подбирая емкость конденсатора С2 или вращая сердечник катушки, устанавливают наиболее приемлемую тональность телеграфных сигналов.
В принципе перестроить на любительский диапазон 160 м можно любой радиовещательный радиоприемник, в частности и переносной, без измерительных приборов. Сделать это можно так. Снять заднюю крышку приемника, включить его и настроиться на радиостанцию, работающую на частоте 1600 кГц, как правило, на этой частоте работает радиостанция «Маяк». Найти на монтажной плате гетеродинную катушку и, взяв отвертку, вывернуть ее подстроечный ферритовый стержень, сделав ею один полуоборот. Прием «Маяка» исчезнет, так как диапазон сдвинулся. После нужно опять попытаться настроиться на «Маяк». Теперь он должен приниматься на делении шкалы «1200 кГц» или около. Если нет, тогда, вращая гетеродинный сердечник, добиваются приема радиостанции «Маяк» на частоте 1200 кГц.
После этого подстраивают входные контурные катушки. У приемника, имеющего магнитную антенну, сдвигая катушку СВ, добиваются максимальной громкости приема принимаемой станции. Если приемник имеет внешнюю антенну, то, вывинчивая подстроечный сердечник его входной катушки, также добиваются максимальной громкости приема принимаемой станции. После этого приемник будет принимать любительские радиостанции на участке от 2000 кГц до 925 кГц.
25.3. Прием SSB сигналовВ настоящее время в радиолюбительском эфире работает очень мало AM станций, основная масса работает телеграфом (CW) или с однополосной модуляцией (SSB). Сокращенное название SSB составлено из начальных букв английских слов Single Side Band, означающих одна боковая полоса. Диапазоны 20 и 40 метров есть на широковещательных радиоприемниках с коротковолновыми диапазонами, но услышать радиопереговоры радиолюбителей использующих SSB не представляется возможным. Дело в том, что коротковолновики ведут свои передачи несколько отлично, нежели радиовещательные станции. Они ведут передачу более экономно. Передатчики радиолюбителей посылают в антенну только необходимую для передачи информацию. Это дает возможность сэкономить много электроэнергии и получить хорошую слышимость на большом расстоянии. Все это позволяет разместить на узком любительском диапазоне работу большого количества радиостанций. Если рассмотреть спектр частот типичной радиовещательной радиостанции (рис. 25.5. а), то видно, что сильная, однородная несущая волна передается непрерывно даже в том случае, когда нет передачи, например, в перерывах между передачами, словами, предложениями и звуками. Практически несущая волна не передает никакой информации. Информация содержится в боковых полосах. Различают нижнюю и верхнюю боковые полосы, которые идентичны и представляют зеркальное отображение друг друга. Зная все это, радиолюбители передают только одну боковую частоту (рис. 25.5. б). Это и есть однополосный сигнал SSB, представляющий собой амплитудно-модулированное колебание с подавленными одной боковой и несущей.

Рис. 25.5. Спектр частот широковещательной радиостанции (а) и SSB сигнала (б)
В месте приема передачи сигнала SSB, чтобы его продетектировать необходимо восстановить несущую. Недостающая ее часть воспроизводится достаточно простым способом.
После суммирования принятой части с воспроизведенной появляются звуки, переданные любителем. Хотя радиовещательные приемники не имеют возможности это сделать и поэтому не могут помочь услышать передачи радиолюбителей, но такая возможность все же может появиться у приемника, если его дополнить специальным устройством. В этом случае можно услышать коротковолновиков, работающих как телефоном, так и телеграфом. Таким устройством может быть простой генератор несущей волны (рис. 25.6).

Рис. 25.6. Принципиальная схема генератора восстановления несущей
Настройка частоты генератора электронная. Его частота определяется индуктивностью катушки L1, емкостью конденсатора С5 и емкостью р-n перехода стабилитрона VD1. Настройка производится изменением напряжения на стабилитроне с помощью переменного резистора R5. Чем больше напряжение на стабилитроне, тем меньше его емкость р-n перехода, тем, следовательно, больше частота колебаний контура генератора. Диапазон генерируемых частот устанавливается подбором емкости С5 в пределах 51…100 пФ.
В контуре генератора можно использовать кремниевые стабилитроны типа КС182, КС182А или ранних выпусков Д808, Д809, Д814.
Вместо указанного на схеме транзистора КТ315 можно использовать любые другие высокочастотные транзисторы с коэффициентом усиления 50…100. Катушка L1 бескаркасная и содержит 25 витков провода ПЭВ-1 диаметром 0,7 мм, намотанных на оправке диаметром 12 мм виток к витку. Детали генератора размещаются на печатной плате, изготовленной из фольгированного стеклотекстолита. Если при подключении источника питания ток, потребляемый устройством, составляет около 0,7 мА, то никакой наладки дальше делать не нужно. В противном случае необходимо подобрать резистор R1. В вечернее время включают радиоприемник и настраивают его немного левее отметки 40 м, в сторону более низких частот. В этом месте должны быть слышны неразборчивые звуковые сигналы, напоминающие искаженную речь. Следует как можно точнее настроиться на более сильный сигнал. После располагают генератор возле приемника. Включают генератор и, медленно вращая ось резистора R5, пытаются совместить сигнал генератора и радиолюбительской станции. Иногда для лучшего совмещения приходится сдвигать или раздвигать витки катушки. В момент совмещения непонятные звуки должны стать разборчивыми.
Приобретя опыт, наблюдатель в дальнейшем, выполнив определенные требования, может получить право на самостоятельную работу в эфире, то есть приобрести собственную радиостанцию для работы в любительских диапазонах. Индивидуальные любительские радиостанции в нашей стране делятся на 2 вида (КВ и УКВ), которые, в свою очередь, подразделяются на категории в зависимости от квалификации радиолюбителя. Отметим некоторые из условий, которые требуются для того, чтобы иметь собственную радиостанцию: пробыть наблюдателем не менее 6 месяцев, провести 1000 наблюдений, получить определенное количество подтверждающих QSL-карточек (см. словарь) от радиолюбителей различных областей России и зарубежных стран мира, иметь собственный КВ или УКВ приемник, принимать и передавать телеграфом со скоростью не менее 60 знаков в минуту (для коротковолновиков) и т. д. Выполнив соответствующие требования и сдав квалификационный экзамен комиссии, наблюдатель получает разрешение на постройку радиостанции третьей категории. После проверки станции общественным контроллером и при его положительном отзыве, наблюдатель получает разрешение на работу в эфире.
25.4. Мелодии радиоэфираАзбука Морзе
Рекорды сверхдальних связей радиолюбители устанавливают с помощью телеграфа. В этом случае в эфир передается не речь, а бесконечная песня из точек и тире – азбука Морзе. Такой тонкий сигнал имеет лучшее прохождение в эфире. Для того чтобы пользоваться телеграфом, необходимо знать азбуку Морзе.
Радиотелефонная или радиовещательная станция занимает в эфире определенную полосу частот. Структура полосы зависит от состава модулирующего низкочастотного сигнала. При отсутствии модуляции радиостанция излучает колебания только несущей частоты. В процессе амплитудной модуляции в соответствии с изменением тока высокой частоты в антенне изменяется и излучаемая в пространство мощность. Если при отсутствии модуляции излучается мощность Р, то при максимальной 100 % модуляции излучается мощность 4Р. В то же время слышимость радиотелефонной станции определяется, в основном, мощностью боковых полос, которая при 100 % модуляции составляет 0,5Р. Рассмотренное говорит о том, что мощность радиостанции используется не совсем рационально.
При телеграфном режиме мощность радиостанции используется более эффективно. Так, передающая антенна радиостанции излучает в эфир смодулированные незатухающие колебания, которые прерываются в такт с телеграфными сигналами. Преобразование немодулированных колебаний в звуковые сигналы при приеме на слух производятся в самом радиоприемнике. Сила принятого сигнала радиостанции, работающей в телеграфном режиме, определяется, в основном, мощностью на несущей частоте, условия приема в данном случае лучше, чем при телефонном режиме. Для передачи без искажений телеграфного сигнала требуется обеспечить прохождение очень узкой полосы частот. В связи с этим для приема телеграфных сигналов применяют, как правило, узкополосные приемники, имеющие большую чувствительность, чем приемники для приема вещательных станций.
Исходя из этого следует, что с помощью радиотелеграфа можно установить связь на более значительное расстояние, чем при работе телефоном. Это достигается благодаря рациональному использованию мощности передатчика, большой помехоустойчивости связи и применению особо чувствительных узкополосных радиоприемников.
Для изучения азбуки Морзе необходимо собрать генератор, который бы вырабатывал сигналы в виде точек и тире. Схема такого простого генератора приведена на рис. 25.7.

Рис. 25.7. Принципиальная схема генератора для изучения азбуки Морзе
В генераторе можно использовать любой транзистор обратной проводимости с коэффициентом усиления более 30. Если же использовать транзистор прямой проводимости, например, типа МП42Б, то в этом случае необходимо изменить полярность подключения батареи GB1. Генератор собирают на небольшой печатной плате, сделанной методом вырезания дорожек. Плату помещают в пластмассовую коробочку, имеющую внутри клеммы для подключения гальванических элементов, а на одной из боковых сторон – гнезда для подключения наушников BF1 и телеграфного ключа Q1. Если устройство собрано из исправных деталей, то при замыкании ключа в наушниках должен прослушиваться ровный звуковой шум, свидетельствующий о том, что генератор работает. Важной деталью генератора является телеграфный ключ, он может быть самодельный или промышленного изготовления. Лучше всего начать работать промышленным ключом, это позволит с самого начала правильно поставить руку при передаче (рис. 25.8).

Рис. 25.8. Правильное положение пальцев на головке телеграфного ключа
Изучать азбуку Морзе лучше всего вдвоем с товарищем или в группе, один передает сигналы Морзе, а другой их принимает. Телеграфная азбука Морзе приведена в табл. 25.2.


При изучении телеграфной азбуки следует придерживаться таких правил:
• Изучать азбуку по группам:
1. Е, И, С, X, 5, точка;
2. Т, М, О, Ш, 4, ноль;
3. А, У, Ж, 4, запятая;
4. Н, О, Б, 6, знак раздела;
5. В, Ю, Й, 1, 2, 3;
6. Г, 3, Ч, 9, 8, 7;
7. Р, П, Л, Ф, Я, Э;
8. К, Ь, Ы, Ц, Щ.
• Головку ключа необходимо держать тремя пальцами – большим и средним с боков. Локоть руки держат на уровне головки.
• При передаче «тире» необходимо нажать ключ и сосчитать до трех и отпустить. Все тире должны быть равны по времени. При передаче точки нажать ключ и сосчитать «раз» и отпустить. Для удобства передачи можно считать вслух. Для быстрого запоминания букв в свободные минуты насвистывают или напевают мелодию букв азбуки.
• Заучивать буквы надо на слух в целом, как музыкальную фразу. Например, букву «Ф» (.._.) можно спеть как «те-тя Ка-тя», а цифру 2 (.._ _ _) как «я на горку шла». Нив коем случае нельзя запоминать, сколько в букве тире и точек, так как при большой скорости передачи все тире и точки сливаются в определенную музыкальную мелодию, которую надо принимать только на слух, при этом считать знаки будет некогда.
• При передаче букв пауза между знаками должна быть очень короткой, а между словами чуть длиннее.
Следует заметить, что полученные юношами знания в радиоспорте могут быть полезными не только в гражданской жизни, но и при их службе в армии.
25.5. Трансивер SSBТрансивер предназначен для проведения радиолюбительской связи с однополосной модуляцией в одном из выбранных диапазонов 160 м, 80 м и 40 м.
Параметры приемного тракта:
• чувствительность при отношении сигнал/шум 10 дБ… не хуже 1 мкВ;
• избирательность по зеркальному каналу… не хуже 40 дБ;
• диапазон ручной регулировки усиления… не менее 60 дБ.
Параметры передающего тракта:
• выходное пиковое напряжение на нагрузке 50 Ом… не менее 50 мВ;
• подавление побочных каналов… не хуже 40 дБ.
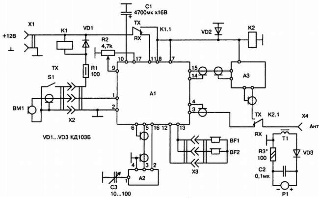
Трансивер функционально состоит из трех узлов: А1 – основная плата (приемопередающий тракт, УЗЧ, кварцевый гетеродин 500 кГц), А2 – генератор плавного диапазона (ГПД), А3 – усилитель мощности (рис. 25.9).

Рис. 25.9. Функциональная схема трансивера SSB
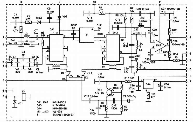
Принципиальная электрическая схема основной платы представлена на рис. 25.10, а на рис. 25.11 – схема ГПД.

Рис. 25.10. Принципиальная схема основной платы трансивера SSB

Рис. 25.11. Принципиальная схема генератора плавного диапазона трансивера SSB
В обозначениях деталей первая цифра указывает номер узла, в котором находится деталь. В режиме приема ВЧ сигнал поступает через антенный разъем Х4, контакты антенного реле К2.1 на основную плату А1 (рис. 25.9). Сигнал, выделенный двухконтурным полосовым фильтром, подается на вывод 3 смесителя 1DA1 (рис. 25.10). На выводы 5, 7 через контакты реле 1K1.1 и трансформатор 1Т1 поступает напряжение ГПД. Нагрузкой смесителя является ЭМФ 1Z1, который выделяет сигнал ПЧ нужной боковой полосы. С выхода ЭМФ сигнал поступает на выводы 2, 3 смесителя 1DA2. На выводы 5, 7 этой микросхемы через контакты реле 1К1.2 и трансформатор 1Т2 поступает напряжение кварцевого гетеродина. Нагрузкой смесителя по звуковой частоте является резистор 1R6. Через фильтр нижних частот, состоящий из элементов 1С16, 1L6, 1С23, сигнал звуковой частоты поступает на усилитель 1DA3 с коэффициентом усиления около 40 дБ и далее на головные телефоны (наушники). Регулировка усиления приемного тракта производится переменным резистором R2 путем изменения питающего напряжения микросхемы 1DA1.
В режиме передачи следует нажать кнопку S1 «ТХ», через контакты которой подается напряжение на реле К1. С помощью контактов реле К1.1 осуществляется коммутация питающего напряжения. При подаче напряжения +12 В на контакт 8 узла А1 происходит включение электретного микрофона BMI. Сигнал с микрофона через фильтр нижних частот, состоящий из элементов 1С2, 1L2, 1С6, подается на вывод микросхемы 1DA1. Вывод 3 для напряжения звуковой частоты заземлен через конденсатор IC8 и часть индуктивности 1L3. Для точной балансировки смесителя используется подстроечный резистор 1R3. При подаче напряжения 12 В на контакт 7 узла А1 срабатывает реле 1К1. При этом напряжение кварцевого гетеродина поступает на микросхему 1DA1, а напряжение ГПД поступает на микросхему 1DA2. Сформированный DSB, а после фильтрации в ЭМФ SSB сигнал промежуточной частоты микросхемой 1DA2 преобразуется в сигнал нужной частоты любительского диапазона. Нагрузкой смесителя 1DA2 по высокой частоте является двухконтурный полосовой фильтр, состоящий из 1С18, 1L4, 1С19, 1С20, 1L5. Через контакт 15 узла А1 высокочастотный сигнал подается на вход усилителя мощности (АЗ). Индикатором выходной мощности служит токовый трансформатор Т1, с детектором VD3 (рис. 25.9). Показания микроамперметра 31 пропорциональны току в нагрузке.
ГПД собран по схеме «емкостной трехтонки» (рис. 25.11). Настройка на нужную станцию производится конденсатором переменной емкости С3. Диапазон перестройки составляет 4,1…4,15 МГц. Питание ГПД осуществляется от стабилизатора напряжения, имеющегося в узле А1.
Детали
В трансивере используются малогабаритные резисторы и конденсаторы. Реле 1К1 типа РЭС47 (паспорт РФ4.500.432), К1 – РЭС10 (паспорт РС4.524.303) или аналогичное с допустимым током коммутации не менее 1А. Реле К2 типа РЭС49, РЭк23 или подобное малогабаритное. Для 80 м диапазона катушки имеют следующие данные. Катушки 1L1, 1L3, 1L4, 1L5 намотаны на каркасах диаметром 5 мм с подстроенными сердечниками из феррита 100НН и содержат по 30 витков провода ПЭВ-2 0,1. Отводы у катушек 1L1 и 1L5 сделаны от 6 витка, считая от заземленного конца; отвод у катушки 1L3 сделан от середины обмотки.
Дроссель 1L2 – стандартный ДПМ-0,1 индуктивностью 100 мГн, а дроссель 1L6 намотан на ферритовом кольце К10х6х3 марки М2000НН и имеет 200 витков провода ПЭВ-2 0,1. Трансформаторы 1Т1 и 1T2 намотаны на ферритовых кольцах К7х4х2 марки М1000НН. Намотка ведется в два провода по 30 витков провода ПЭВ-2 0,2. Катушка 2L1 намотана на каркасе 016 мм с подстроечными сердечниками из феррита 100НН и содержат 30 витков провода ПЭВ-2 0,8. Трансформатор Т1 (рис. 25.9) изготовлен на таком же магнитопроводе, что и трансформаторы 1Т1, 1Т2. В качестве первичной обмотки используется антенный провод, пропущенный сквозь кольцо. Вторичная обмотка содержит 6 витков провода ПЭВ-2 0,2. Микрофон. ВМ1 типа МКЭ332 или подобный. При отсутствии фильтра ЭМФДП-500В-3.1 можно применить фильтр ЭМФ-9Д-500-ЗВ, включив его по схеме рис. 25.12.

Рис. 25.12. Принципиальная схема включения фильтра ЭМФ-9Д-500-38 вместо ЭМФДП-500В-3.1 на рис. 25.10
Прибор Р1 – любой микроамперметр с током полного отклонения 50…200 мкА. В качестве головных телефонов можно использовать любые стереонаушники для плейеров, например, отечественные ТДС-9Б.
Настройка
Настройку трансивера начинают с платы А2. Подстройкой катушки 2L1 и при необходимости конденсатором 2C1 устанавливают рабочий диапазон перестройки ГПД 4,1…4,15 МГц с некоторым запасом (10…20 кГц) по краям диапазона. Переключив трансивер в режим приема, настраивают входной двухконтурный полосовой фильтр по максимальной громкости приема, после этого подбирают емкости конденсаторов 1C10 и 1C12. После этого переключают трансивер в режим передачи, подключают высокочастотный милливольтметр к выходу ЭМФ и при отключенном микрофоне производят балансировку смесителя подстроечным резистором 1R3 по максимальному подавлению несущей.
Подав на микрофонный вход с генератора сигнал звуковой частоты с уровнем 3…5 мВ, подсоединяют милливольтметр к контактам 14 и 15 платы А1 и настраивают выходной полосовой фильтр по максимальному уровню высокочастотного сигнала в рабочем диапазоне частот. На этом заканчивается настройка малосигнальной части трансивера.
Измеритель выходной мощности передатчика настраивают при работе усилителя мощности на согласованную нагрузку. В режиме передачи на микрофонный вход трансивера подают сигнал звуковой частоты с генератора. Подбирая сопротивление резистора R3 устанавливают стрелку прибора Р1 в удобном для отсчета секторе шкалы. При работе трансивера на реальную антенну по снижению показаний прибора Р1 можно судить о степени согласования антенны с передатчиком.
При изготовлении многодиапазонного трансивера для упрощения коммутации выходных диапазонных фильтров в схему узла А1 следует внести изменения согласно схемы рис. 25.13.

Рис. 25.13. Принципиальная схема коммутации выходных диапазонных фильтров при изготовлении многодиапазонного трансивера SSB








