Текст книги "Энциклопедия радиолюбителя"
Автор книги: Виктор Пестриков
Жанры:
Технические науки
,сообщить о нарушении
Текущая страница: 17 (всего у книги 30 страниц)
Использование адаптеризированной акустической гитары в концертах вызывает некоторые трудности, особенно если она применяется как солирующая. В этом случае большое значение имеет свободный доступ руки играющего ко всему грифу. У акустической гитары доступны только 12…14 ладов, в то время как для солирующей гитары бывает недостаточно и 20 ладов. Другим недостатком электрогитары на базе акустической является то, что звукосниматель воспринимает колебания деки, как помехи. Все эти основные недостатки акустической гитары со звукоснимателем привели к необходимости создания особой по конструкции электрогитары. В такой электрогитаре у грифа делают вырезы с обеих сторон, а корпус не имеет акустического резонатора. В результате электрогитара приобретает вид, знакомый нам по эстраде (рис. 23.12). Электрогитары такой конструкции лишены недостатков простейших электрогитар.

Рис. 23.12. Общий вид современной электрогитары
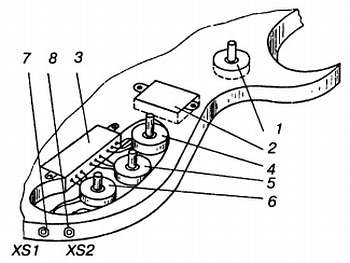
В этом случае электрогитара конструктивно состоит из таких основных частей: корпуса, в котором размещены электрические узлы самой гитары и грифа, взятого от акустической гитары или изготовленного самостоятельно. Корпус такой гитары может быть изготовлен склеиванием четырех заготовок, вырезанных из листа березовой фанеры толщиной 9 мм. Форма заготовок 1…4 корпуса гитары приведена на рис. 23.13.

Рис. 23.13. Форма заготовок, вырезанных из 9 мм березовой фанеры, для корпуса самодельной электрогитары:
1…4 – элементы корпуса; 5 – основание гитары
Заготовки склеиваются казеиновым клеем и выдерживают под прессом в течении 12…15 часов. После сушки края склеенной заготовки обрабатывают напильником, а весь корпус тщательно зачищают наждачной шкуркой и шлифуют. Получившийся корпус красят анилиновым красителем и просушивают. После осматривают поверхность корпуса и если есть необходимость, то ворс древесины удаляют протиркой стружками, а затем наносят на поверхность 6…8 слоев бесцветного нитролака НЦ-228. Слои лака наносят после высыхания предыдущих слоев. Последний слой лака сушат около 20 часов, после чего поверхность корпуса полируют с помощью полировальной пасты № 290 или шлифовальной мази до появления ровного зеркального блеска. Такой же отделке подвергают и основание корпуса, деталь 5. Гриф берется готовый от обычной гитары или изготовляется из бруска бука, можно из ясеня, клена или дуба. Один из способов крепления грифа к корпусу с помощью металлической пластины показан на рис. 23.14. После крепления гриф должен иметь положение, показанное на рис. 23.15. Это необходимо для регулировки высоты струн при закреплении грифа. Поэтому пластину перед креплением необходимо немного изогнуть. В корпусе и грифе сверлят сквозные отверстия. Вставив в отверстия корпуса и грифа винты с потайной головкой и определенной длины, используя гайки, закрепляют соединительную планку. Более точный уровень наклона грифа подбирают, изменяя высоту распорки. Струны гитары крепят одним концом к колкам грифа, а другим – к втулке механического вибрато (рис. 23.16).

Рис. 23.14. Один из способов крепления грифа к корпусу самодельной электрогитары

Рис. 23.15. Положение грифа самодельной электрогитары после его закрепления

Рис. 23.16. Конструкция механических вибраторов и их крепление на электрогитаре:
а – с пружиной:
1 – втулка, 2 – плоские пружины, 3 – рукоятка, 4 – струны;
б – без пружины, с использованием колка гитары
Натянутые струны прижимают пружину 2 к корпусу гитары. Если нажать на рукоятку 3, то втулка 1 повернется сжимая пружину. Изменение натяжения струн приводит к понижению звука на 1/2… 1/4 тона. Поворот рукоятки вверх приводит к повышению звука струн. С помощью такого простого приспособления можно получить не только вибрацию звука, но и другие эффекты. Втулку 1 вытачивают на токарном станке из алюминия. Пружина 2 изготовляется из ножовочного полотна толщиной 1,5…2 мм и крепится к втулке 1 тремя винтами. Для рукоятки 3 берется пруток диаметром 4…6 мм, который изгибается соответствующим образом.
Расстояние места крепления устройства механического вибрато на деке от верхнего порожка грифа должно быть на 100…120 мм больше длины мензуры, то есть удвоенного расстояния от верхнего порожка до 12 лада. Распорка под струнами устанавливается точно на длину мензуры. Ее оптимальное положение определяется опытным путем. При правильной установке распорки каждая струна, прижатая на 12-м ладу, должна звучать в октаву с открытой струной. Высота распорки должна быть такой, чтобы высота струн над 12-м ладом составляла 3 мм.
Конструкция механического вибратора может быть выполнена и проще, без пружины. Такая конструкция состоит из дюралюминиевого барабана с отверстиями для крепления концов струн заклепками и червячной передачи, изготовленной на основе колка гитары (рис. 23.16.б). К концу червяка крепится рукоятка, сделанная из прутка нержавеющей стали. В месте крепления расклепанный конец рукоятки с отверстием в форме квадрата надет на ось червяка. Стойки крепления барабана привинчиваются к деке шурупами.
В упрощенном варианте электрогитары под струны устанавливают один звукосниматель, в случае солирующей – 2…3, которые при игре включаются поочередно с переключателем. Положение звукоснимателя на деке влияет на тембр звука гитары. Звукосниматель, расположенный под грифом, лучше передает низкие частоты, а расположенный у нижнего порожка – высокие частоты.
Между звукоснимателем и усилителем звуковой частоты, как правило, включают предварительный усилитель с регулировками тембра. Его включение позволяет хорошо согласовать низкоомный выход звукоснимателя с высокоомным входом основного УЗЧ. Схема простого предварительного усилителя звуковой частоты с термоблоком приведена на рис. 23.17.

Рис. 23.17. Принципиальная схема предварительного усилителя электрогитары
Детали предварительного усилителя кроме переменных резисторов R7, R9 и R10 монтируют на небольшой печатной плате, которую помещают в металлический корпус. Все соединения переменных резисторов, питающих проводов и звукоснимателя с предварительным усилителем производят экранированным проводом. Все детали предварительного усилителя размещают в корпусе гитары (рис. 23.18).

Рис. 23.18. Примерное размещение деталей предварительного усилителя в корпусе электрогитары:
1 – переключатель датчиков, 2 – предварительный усилитель, 3 – плата регулировки тембра, 4 – регулятор высших частот, 5 – регулятор низших частот, 6 – регулятор громкости, 7 – выходные гнезда для подключения основного У3Ч, 8 – гнезда для подключения питания
Для питания усилителя используют три элемента типа 316, помещенные в ячейки с контактами, расположенные в корпусе.
После сборки всех деталей в корпусе гитары, шурупами с потайной головкой крепится основание корпуса 5 (рис. 23.13). Лицевая сторона гитары закрывается декоративной панелью из цветного органического стекла толщиной 4 мм, размеры и форма которой выбираются по вкусу музыканта (рис. 23.19). На панель выносятся регуляторы тембра, громкости и переключатель.

Рис. 23.19. Форма декоративной панели электрогитары
Ритм-гитару можно изготовить по такой же методике. А можно сделать и по-другому, выбрать заранее тембр звука и расположить соответствующим образом звукосниматели. В этом случае не нужен предварительный усилитель регулировки тембра.
Бас-гитара получается, если в данной конструкции гитары установить только один звукосниматель, сигнал с которого подается непосредственно на УЗЧ с соответствующими фильтрами. Для лучшего воспроизведения низших частот и подавления высших, звукосниматель устанавливают таким образом, чтобы расстояние между ним и струнами составляло около 15…20 мм.
Заметим, что форма и общий вид электрогитар зависят от моды, царящей в данный момент на эстраде. В связи с этим почти каждая электрогитара является оригинальным изделием, носящим дух времени. На импортных электрогитарах наносится маркировка, состоящая из буквы и номера гитары. Буква указывает десятилетие XX века, в котором она была изготовлена: S – 70-е годы, I – 80-е годы и N – 90-е годы.
23.3. Усилители звуковой частоты для электрогитары23.3.1. Усилитель звуковой частоты на транзисторах
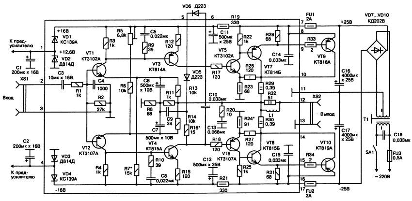
Для работы с различными источниками, звукоснимателями электрогитар и других ЭМИ может быть использован усилитель звуковой частоты, схема которого представлена на рис. 23.20. Основные технические характеристики представленного УЗЧ указаны в табл. 23.2.

Рис. 23.20. Принципиальная схема усилителя для электрогитары

Питается УЗЧ от двухполярного блока питания, подключаемого к сети переменного тока напряжением 220 В. Блок питания обеспечивает на выходе напряжение ±25 В. Особенностью схемы усилителя является использование в предварительном и оконечном каскадах, двухтактных схем, что позволило добиться оптимального согласования каскадов и тем самым снизить нелинейные искажения. Благодаря симметричности всех каскадов усилителя, без принятия специальных мер в динамиках не слышны щелчки при включении и отключении питания.
Предварительный каскад усилителя выполнен на комплементарных парах транзисторов VT1, VT2 и VT3, VT4. Для стабилизации напряжения питания каскадов используются параметрические стабилизаторы, состоящие из стабилитронов VD1, VD2 и VD3, VD4 и из резисторов R19, R21. Для уменьшения пульсации питающего напряжения в схему включены конденсаторы СП, С12. Оконечный каскад усилителя выполнен также на комплементарных парах транзисторов VT5 и VT6, VT7 и VT8, VT9 и VT10. Для снижения нелинейных искажений в оконечный каскад введена глубокая местная отрицательная обратная связь (ООС). Напряжение ООС поступает с коллекторов выходных транзисторов VT9, VT10 через низкоомные делители напряжения, резисторы R26, R23 и R27, R24, включенные в эмиттеры транзисторов VT5, VT6 соответственно. Для температурной стабилизации тока покоя выходных транзисторов VT9, VT10 используются диоды VD5, VD6. Диод VD6 укреплен на отводящем радиаторе одного из выходных транзисторов.
Весь усилитель мощности охвачен общей ООС глубиной около 50 дБ. Напряжение ООС подается с выхода усилителя через резистор Rl 1 в эмиттерные цепи выходных транзисторов VT1, VT2. Цепочки С5, R9 и С8, R10, а также конденсатор С9 корректируют амплитудно-частотную характеристику каскадов усилителя и тем самым обеспечивают устойчивость его работы при наличии ООС. Резисторы R20, R32, конденсатор С13 и катушка индуктивности L1 являются элементами коррекции АЧХ усилителя в области высших звуковых частот при реактивном характере нагрузки усилителя.
В усилителе можно применять транзисторы без подбора их параметров. Вместо транзисторов КТ3102А можно использовать КТ3102Б, КТ342Г, КТ315В, а вместо КТ3107А – КТ3107Б, КТ361В, КТ3361Д. Транзистор КТ814А можно заменить транзисторами серий КТ502, КТ814, а КТ815А – КТ503, КТ815 с любым буквенным индексом. Транзисторы КТ814Б можно заменить на КТ814В, КТ814Г, а КТ815Б– КТ815В, КТ815Г. Выходные транзисторы КТ818А и КТ819А возможно заменить аналогичными р-n-р и n-p-n мощными транзисторами с любыми буквенными индексами. Постоянные резисторы – R29, R30 типа МЛТ, a R33, R34 типа МОН-0,5. Подстроечный резистор R5 типа СП-16. Резисторы R33 и R34 припаяны непосредственно к базам транзисторов VT9 и VT10 соответственно. Катушка L1 намотана на корпус резистора R32 проводом ПЭВ-2 диаметром 0,8 мм в один слой по всей его длине. Все электролитические конденсаторы типа К50-6. Конденсатор С9 типа КТ-1, С18 – МБМ на номинальное напряжение не менее 400 В, остальные конденсаторы – КМ.
Для сетевого трансформатора Т1 можно использовать магнитопровод из пластин Ш24, толщиной набора 36 мм. Первичная обмотка содержит 900 витков провода ПЭВ-2 диаметром 0,35, а вторичная – намотана проводом ПЭВ-2 диаметром 0,9 мм и имеет 156 витков с отводом от середины. Между первичной и вторичной обмотками имеется электростатический экран в виде слоя провода ПЭВ-2 диаметром 0,35.
Все детали усилителя кроме транзисторов VT9, VT10, резисторов R33, R34, конденсаторов C1, С2, С16, С17 и диода VD6 смонтированы на печатной плате из фольгированного гетинакса толщиной 1 мм. Рисунок печатной платы и размещение на ней деталей дан на рис. 23.21.

Рис. 23.21. Печатная плата (а) усилителя для электрогитары и схема размещения на ней деталей (б)
Транзисторы VT9 и VT10 установлены на ребристых радиаторах из алюминия площадью 300 см2. Радиаторы представляют собой прямоугольные алюминиевые пластины с размерами 40x20x2 мм. Для их крепления на печатной плате предусмотрены отверстия диаметром 2 мм. Диод VD6 приклеен к радиатору транзистора VT9 вблизи его корпуса.
Перед настройкой усилителя движок подстроечного резистора R5 устанавливают в среднее положение. Не подсоединяя нагрузку включают питание усилителя и подстроечным резистором R5 устанавливают нулевой потенциал на выходе усилителя. Измеряют ток покоя транзисторов VT3 и VT4, он должен быть 4,5…5,5 мА. В противном случае его устанавливают резистором R7, a R5 – нулевой потенциал на выходе усилителя, если он изменился. Подключив параллельно стабилитронам VD2 и VD3 резисторы сопротивлением по 1,5 кОм мощностью 0,25 Вт и подбором резистора R16, устанавливают ток покоя выходных транзисторов VT9 и VT10 в пределах 150…200 мА. После установки требуемых токов резисторы убирают. При появлении самовозбуждения усилителя на ультразвуковых частотах следует увеличить емкость конденсатора С9. В некоторых случаях самовозбуждение устраняется подключением параллельно резисторам R22 и R25 конденсаторов емкостью 500…5000 пФ.
В заключении подбором резистора R24 симметрируют оконечный каскад, добиваясь минимума четных гармоник на высших звуковых частотах при максимальной громкости. Полярность конденсатора С3 уточняют после подключения предусилителя.
С данным усилителем мощности следует использовать предусилители, обеспечивающие выходное напряжение не менее 1 В на нагрузке 20 кОм. Если для предусилителя требуется однополярный источник питания, то в этом случае напряжение на него следует подавать с конденсатора С16 или С17 через развязывающий фильтр. При этом конденсаторы С1 и С2 следует убрать, а стабилитроны VD1…VD4 заменить на Д814А, сопротивления резисторов R19 и R21 увеличить до 620 Ом. Пары стабилитронов VD1, VD4 и VD2, VD3 необходимо подобрать с одинаковыми напряжениями стабилизации. Разница их напряжений стабилизации при токе 10…20 мА должна быть меньше 5 %.
23.3.2. Усилитель звуковой частоты на микросхемах
Усилитель с большой выходной мощностью и малым коэффициентом нелинейных искажений можно построить, если в его конструкции использовать микросхемы PHILIPS. Так, например, ИМС TDA1514A имеет такие характеристики:
• Напряжение питания… двухполярное, 10…30 В.
• Выходная мощность при Uп = 27 В… не менее 50 Вт.
• Сопротивление нагрузки… 4…8 Ом.
• Коэффициент гармоник… не более 0,01 %.
• Полоса звуковых частот… 20…25000 Гц.
• Относительный уровень шума… 80 дБ.
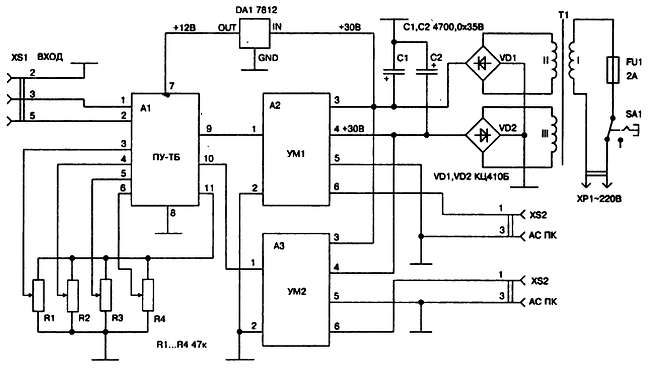
На рис. 23.22 представлена блок-схема УМЗЧ на микросхемах TDA1514A и TDA1524A. Он состоит из предварительного усилителя-термоблока А1 на микросхеме TDA1524A, двух однотипных оконечных усилителей А2, АЗ на микросхемах TDA1514A, стабилизатора питающего напряжения DA1 и сетевого блока питания, собранного на элементах Tl, VD1, VD2, C1, С2. Переменные резисторы R1…R4 предназначены для следующих целей: R1 – громкость, R2 – тембр НЧ, R3 – тембр ВЧ, a R4 – баланс. Акустические системы подключаются к разъемам XS2 и XS3, а входной сигнал от электродатчика гитары величиной 0,25 мВ… 1,25 В подается на разъем XS1.
На рис. 23.23, 23.24 представлены принципиальные схемы блоков A1, А2 и АЗ.

Рис. 23.22. Блок-схема УМЗЧ на микросхемах фирмы PHILIPS

Рис. 23.23. Принципиальная схема предварительного усилителя термоблока А1

Рис. 23.24. Принципиальная схема оконечного каскада усилителя, блоки А2, А3
Детали
В усилителе использованы постоянные конденсаторы типа КМ, а электролитические конденсаторы типа К50-35, постоянные резисторы типа MЛT с мощностью, указанной на схемах. Силовой трансформатор самодельный и намотан на тороидальном сердечнике из электротехнической стали. Геометрические размеры тора: внешний диаметр 100 мм, внутренний 55 мм и высота 40 мм. Обмотка I содержит 1200 витков провода ПЭВ-2 0,14, а обмотки II и III содержат по 150 витков провода ПЭВ-1 1,2 мм. Сетевой выключатель SA1 импортный, содержащий внутри неоновую лампочку. Микросхемы TDA1514A в блоках А2 и АЗ установлены на радиаторах от мощного диода BЛ-200, распиленного пополам перпендикулярно ребрам. Детали блоков A1, А2 и АЗ смонтированы на печатных платах, вырезанных из листового стеклотекстолита толщиной 1…1,5 мм. На рис. 23.25, 23.26 даны печатные платы блоков A1, А2, АЗ и монтаж их деталей. На печатной плате блока А1 резисторы устанавливаются вертикально.

Рис. 23.25. Печатная плата (а) и монтаж на ней деталей блока А1 (б)

Рис. 23.26. Печатная плата (а) и монтаж на ней деталей оконечного каскада усилителя (б)
Все детали усилителя собраны на дюралюминиевом листе размером 330x200x5 мм, помещенном в металлический корпус (рис. 23.27).

Рис. 23.27. Конструкция УМЗЧ на ИМС фирмы PHILIPS
Для вентиляции напротив радиаторов в верней части корпуса и листе шасси просверлен ряд отверстий диаметром 4…5 мм.
Правильно собранный усилитель налаживания не требует. При необходимости конструкцию УМЗЧ можно дополнить светодиодным индикатором уровня.
23.4. Устройство для создания акустических эффектов на эстрадеВ звучании электрогитар различной разновидности с помощью описываемого ниже устройства можно создавать эффекты «вау-вау», «мягкая атака», «бустер» (щелчок) и «вау-бустер» (рис. 23.28).

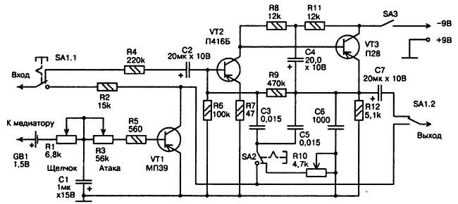
Рис. 23.28. Принципиальная схема устройства для создания акустических эффектов во время игры на электрогитаре
Устройство хорошо согласуется с гитарными звукоснимателями (уровень входного сигнала 10…100 мВ) и имеет простую коммутацию режимов работы. В режимах «бустер» и «вау-бустер» оно выполняет роль динамического ограничителя уровня шумов и препятствует возникновению возбуждения из-за акустической связи в паузах.
Устройство состоит из манипулятора на транзисторе VT1, который управляется напряжением гальванического элемента G1 через металлизированный медиатор и резонансный усилитель на транзисторах VT2 и VT3 с перестраиваемым Т-мостом в цепи обратной связи. В указанном на схеме положении переключателей SA1 и SA2 создается эффект «вау-вау». При нажатии на кнопку S1 происходит включение манипулятора «мягкой атаки».
Длительность атаки в пределах 0,5…3 с регулируется переменным резистором R3. В режимах «бустер» и «вау-бустер» транзистор VT1 включает в цепь Т-моста «вау»-устройства. В момент щипка струны медиатором происходит зарядка конденсатора С1 от элемента G1. Открывается транзистор VT1, а вслед за ним происходит перестройка Т-моста усилителя на более высокую частоту, происходит подчеркивание высокочастотных составляющих спектра сигнала.
По мере разрядки конденсатора С1 после щипка сопротивление транзистора VT1 растет и квазирезонансный пик на характеристике усилителя смещается в область низких частот. В зависимости от положения движков переменных резисторов R1 и R3 реализуются эффекты «мягкая атака» или «бустер». Если спектр звучания инструмента содержит высокочастотные составляющие, а длительность перестройки моста небольшая, то на слух этот процесс воспринимается как быстрая смена звука «и» на «у». При подключении на вход устройства нелинейного преобразователя спектра частот происходит изменение окраски щелчка и тембра звучания инструмента. Во время медленного темпа игры гитарист может реализовать эффект тембрового вибрато. Для этой цели необходимо только прикасаться свободным пальцем правой руки к металлизированному участку медиатора. Заметим, что для уменьшения влияния импульса зарядного тока конденсатора С1 при работе манипулятора, следует следить за тем, чтобы движок переменного резистора R1 не достигал крайнего левого положения по схеме. Можно поступить иначе, включив между гальваническим элементом G1 и переменным резистором R1 постоянный резистор сопротивлением 510 Ом. Установка переключателя SA1 в нижнее по схеме положение приводит к отключению всех эффектов.
В устройстве используются постоянные резисторы любого типа, переменные резисторы желательно взять группы Б. Электролитические конденсаторы К50-6, а постоянные – любого типа, имеющиеся у радиолюбителя. Транзистор VT1 должен иметь возможно большее отношение сопротивлений в закрытом и насыщенном состояниях. В качестве переключателя SA2 тумблер с соответствующим числом контактов. Гальванический элемент G1 любого типа.
Устройство выполняется в виде педали с ножным приводом. С подвижной платформой педали механически связывают ось переменного резистора R10 (рис. 23.28). При использовании устройства с бас-гитарой переключатель режима SA1 можно исключить из схемы, а пользоваться устройством только в режиме «бустер» и «вау-бустер».








