Текст книги "Энциклопедия радиолюбителя"
Автор книги: Виктор Пестриков
Жанры:
Технические науки
,сообщить о нарушении
Текущая страница: 10 (всего у книги 30 страниц)
Шаг 14
Простые самодельные приборы для проверки радиодеталей
Найти неисправность в радиоэлектронном устройстве, собранном на одном транзисторе, несложно. Если устройство не работает, то в первую очередь необходимо проверить годность транзистора и если нужно заменить его. Сложнее найти неисправность, когда устройство содержит несколько транзисторов. Для облегчения поиска неисправностей в «устройствах, содержащих два и более транзисторов, необходимо перед их монтажом проверить годность полупроводниковых приборов. На первых порах достаточно иметь несложные приборы для проверки радиокомпонентов.
14.7. Пробники годности маломощных транзисторов с различным типом индикации
Пробник, схема которого приведена на рис. 14.1, позволяет ответить на вопрос: исправен или не исправен транзистор. Об исправности транзистора свидетельствует свечение лампочки EL1. Пользуются пробником следующим образом: зная, что транзистор VT1 заведомо исправен, подключив проверяемый транзистор к пробнику и вращая ось резистора R2, добиваются максимального свечения лампочки EL1.

Рис. 14.1. Принципиальная схема пробника со световой индикацией для проверки маломощных транзисторов
Если при проверке нескольких транзисторов оказалось, что у одного транзистора лампочка загорается при большей величине сопротивления резистора R2, чем у других, то это свидетельствует о его большем коэффициенте усиления по сравнению с другими. Пробником можно проверять транзисторы различной проводимости при условии, что один транзистор исправен. В связи с этим целесообразно сделать гнездо для подключения транзистора VT1. Детали пробника монтируются в небольшой коробочке, на боковые стороны которой устанавливают выключатель питания, гнезда для подключения транзисторов, выводят ось переменного резистора и делают отверстие для наблюдения за свечением лампочки. В некоторых случаях бывает более удобнее иметь пробник со звуковой сигнализацией о годности транзистора. Схема такого пробника приведена на рис. 14.2. Схема представляет собой простой генератор звуковой частоты. Если подключенный к пробнику проверяемый транзистор VT1 исправен, то в наушниках слышен звук высокого тона, если нет, то звук отсутствует.

Рис. 14.2. Принципиальная схема пробника со звуковой сигнализацией для проверки маломощных транзисторов
14.2. Пробник для проверки тринисторов и мощных транзисторовПробник для проверки мощных биполярных транзисторов любой структуры можно построить на основе схемы, приведенной на рис. 14.3. Методика проверки годности транзистора пробником несложна. При подключении транзистора любой структуры к зажимам Х1…Х3 образуется своеобразный ключ, который срабатывает при определенном токе базы. При замкнутых контактах SA1 ток базы регулируется резистором R1. В момент достижения током базы определенного значения транзистор открывается и загорается контрольная лампочка EL1. По положению движка в этом случае можно судить о коэффициенте передачи транзистора. Полярность источника питания устанавливается в зависимости от типа структуры проверяемого транзистора. Питание к пробнику подключают выключателем SB1 на небольшой промежуток времени, чтобы не испортить транзистор из-за перегрева. Выключателем SB2 подключают базу к резистору R1 только когда движок находится в крайнем правом положении, в противном случае велика вероятность выхода из строя транзистора. При отключенном положении контактов выключателя SB1 производится проверка участка транзистора коллектор-эмиттер. При исправном участке лампочка EL1 не зажигается, что свидетельствует о том, что участок не пробит.

Рис. 14.3. Принципиальная схема пробника для проверки тринистров и мощных транзисторов
Пробник годится и для проверки тринисторов типа КУ201, КУ202. В этом случае анод тринистора подсоединяют к зажиму X1, управляющий электрод – к Х2, катод – к Х3. В этом случае, переключатель SB1 должен находиться в положении «n-р-n», чтобы на анод и управляющий электрод подавалось плюсовое (по отношению к катоду) открывающее напряжение, а контакты SA1 – разомкнуты. Если при нажатии кнопки SB2 лампочка ELI не загорается, то тринистор исправен, в противном случае – неисправен. При годном тринисторе к выключателю SA1 подключают переменный резистор R1 и вращением его движка из крайнего правого положения по схеме добиваются зажигания лампочки, свидетельствующей об открывании тринистора. Пробник собран из распространенных деталей, резистор R1 типа СП-1, R2 – МЛТ-0,25, выключатели SB1 – тумблер П2К, a SB2 – тумблер ТВ2-1, зажимы для выводов деталей типа «крокодил». Все детали с батареей питания размещаются в соответствующем корпусе.
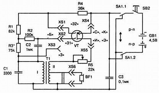
14.3. Универсальный пробник проверки транзисторовПробник, схема которого приведена на рис. 14.4, позволяет проверять как биполярные, так и полевые транзисторы разной структуры, малой и средней мощности. Схема пробника представляет собой генератор звуковой частоты, в котором колебания возникают благодаря обратной связи между затвором 1 и истоком. Для увеличения обратной связи использован повышающий трансформатор Т1, так как коэффициент передачи каскада с таким включением транзистора меньше единицы. Подключив к зажимам испытываемый транзистор, прослушивают колебания генератора через наушники. Вращением оси резистора R5 добиваются устойчивой генерации, если же она отсутствует, то необходимо поменять местами выводы подключения первичной обмотки I трансформатора Т1. В зависимости от структуры транзистора, переключателем SA1 устанавливают нужную полярность подключения источника питания. В конструкции пробника используется согласующий трансформатор от любого промышленного карманного приемника или радиоконструктора «Мальчиш». При самостоятельном изготовлении трансформатора для сердечника используются стандартные пермаллоевые пластины типа Ш4х8, обмотка I содержит 2150 витков, а обмотка II – 320x2 витков. Обе обмотки наматываются проводом ПЭТВ-2 0,06.
Головной телефон BF1 – малогабаритный сопротивлением 50… 1200 Ом, например, ТА-2, ТМ-3 или капсюль ТА-56А. Пробник собирают в небольшой пластмассовой коробочке, на верхней крышке устанавливают гнезда для подключения транзисторов и кнопки включения и переключения полярности источника питания, а на одной из боковых сторон – гнездо для подключения наушников и переменный резистор R5. При проверке выводы биполярных транзисторов подключаются к следующим зажимам: эмиттер – XS5, база – XS2, коллектор – XS4, а полевых транзисторов типа КП103, КП302: исток – XS5, затвор – XS3, сток – XS4; с одним изолированным затвором – подключаются к гнездам.

Рис. 14.4. Принципиальная схема универсального пробника проверки транзисторов
14.4. Приборы обнаружения короткозамкнутых витков в катушках индуктивностиПри изготовлении в радиолюбительских условиях контурных катушек, высоко– и низкочастотных трансформаторов и дросселей, в обмотках могут появиться короткозамкнутые витки, которые резко уменьшают их добротность и отрицательно сказываются на работе всего устройства. Для контроля произведенной намотки катушки индуктивности служит прибор, схема которого приведена на рис. 14.5.

Рис. 14.5. Прибор для проверки короткозамкнутых витков
Прибор представляет собой генератор звуковой частоты, который работает в режиме непрерывного генерирования. Его генерация, вплоть до срыва, регулируется резистором R1. Индикатором наличия генерации служит светодиод HL1, а также слышимый при этом звуковой сигнал в виде тонкого писка. Если надеть испытываемую катушку с короткозамкнутым витком на ферритовый стержень прибора, то произойдет срыв генерации, светодиод погаснет, сигнализируя о наличии в катушке короткозамкнутых витков. Причиной появления короткозамкнутых витков могут быть: некачественная намотка, повреждение изоляции, «перехлест» витков и т. д.
Все катушки прибора намотаны на ферритовом стержне марки 400НН диаметром 8 мм и длиной 120…160 мм и содержат следующее количество витков: L1 – 60 витков провода ПЭВ-1 0,2; L2 – 55 и L3 – 220 витков провода ПЭВ-1 0,35. Катушки L2 и L3 намотаны в один слой на ферритовый стержень, a L1 намотана на картонной гильзе, которая способна перемещаться по катушке L2 при подборе максимального свечения светодиода.
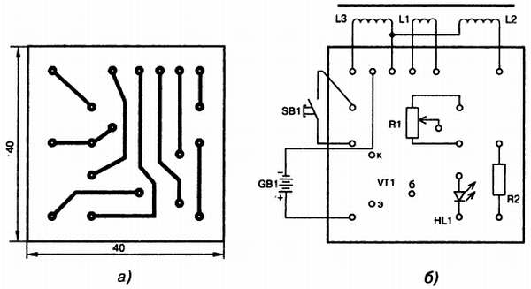
Указанный на схеме транзистор можно заменить на ГТ402 с любой буквой или на П213…П216 с любым индексом. Постоянный резистор R1 типа МЛТ-0,5, а переменный резистор R2 – СПО-0,5. Кнопка SB1 может быть любой малогабаритной с нормально разомкнутыми контактами. Питание прибора осуществляется от трех гальванических элементов типа 316. Все детали прибора монтируются на печатной плате размером 40x40 мм, вырезанной из листового одностороннего фольгированного стеклотекстолита толщиной 0,8 мм (рис. 14.6).

Рис. 14.6. Печатная плата (а) и монтаж на ней деталей (б) прибора для проверки короткозамкнутых витков
Плата вместе с источником питания помещается в подходящий пластмассовый корпус. Ферритовый стержень закрепляется в корпусе таким образом, чтобы одна его половина с катушками находилась в корпусе, а вторая – из него выступала. Возможен случай, когда при короткозамкнутом витке в катушке не происходит срыва генерации, хотя свечение светодиода понижается, а частота генерации повышается, что ощутимо на слух. Этот случай характерен при проверке катушек, обмотки которых намотаны тонким проводом диаметром до 0,15 мм.
14.5. Универсальный генератор-пробникУ радиолюбителя среди сложных приборов должен быть обязательно простой универсальный пробник, позволяющий производить настройку и отыскивать неисправности в аппаратуре в различных экстремальных условиях. На рис. 14.7 представлена схема генератора-пробника.

Рис. 14.7. Принципиальная схема универсального генератора-пробника
Как видно из схемы трансформатор создает сильную положительную обратную связь между коллекторной и базовой цепями транзистора VT1. При этом в схеме возникают колебания сложной формы, имеющие вид периодических остроконечных импульсов. Основная частота колебаний лежит в пределах слышимого звукового диапазона 1,5…3 кГц, а гармоники настолько сильны, что занимают полосу частот вплоть до коротковолнового диапазона. Выходное напряжение генератора составляет 1 В. Для питания пробника могут быть использованы два аккумулятора типа Д-0,06 или две батарейки «таблетки», используемые в часах и калькуляторах.
В генераторе могут быть использованы транзисторы р-n-р, например, типа МП39…МП42 с любой буквой или КТ361. Можно использовать и транзисторы n-р-n типа КТ315 и им подобные, но тогда следует изменить полярность включения источника питания на обратную по отношению к той, что показана на схеме. Конденсаторы С1 и С2 могут быть любого типа, но малогабаритные. Емкость С1 находится в пределах 6800…33000 пФ и подбирается в зависимости от генерации требуемой частоты. Резистор R1 типа МЛТ-0,125. Все обмотки трансформатора Т1 наматываются проводом ПЭЛ-1 диаметром 0,08 на предварительно разломанном и склеенном клеем БФ-2 ферритовом кольце, имеющим внешний диаметр 10 мм и магнитную проницаемость М2000. Первичная обмотка I содержит 500 витков, а вторичная обмотка II – 150 витков.
Детали пробника монтируются на печатной плате 55x13 мм, вырезанной из фольгированного стеклотекстолита толщиной 0,8 мм (рис. 4.8).

Рис. 14.8. Печатная плата (а) и монтаж на ней (б) деталей генератора-пробника
К плате так же припаивается кусок заостренного медного провода 01…1,5 мм и длиной 30 мм и один конец многожильного изолированного провода длиной 100 мм с припаянным на другом его конце зажимом типа «крокодил». Плата вместе с источником питания GB1 и выключателем SA1 помещается в пластмассовый цилиндрический корпус из-под использованного маркера с внутренним диаметром 14 мм.
Во время наладки пробника к щупу ХР1 и зажиму ХР2 подсоединяются наушники с сопротивлением звуковых катушек 2200 Ом. При работающем генераторе в наушниках прослушивается свист высокого тона. Если тона нет, тогда следует поменять концы подключения одной из обмоток трансформатора Т1, например, обмотки I. Генерация подбирается изменением сопротивления резистора R1, а частота – конденсатором С1. Если имеется цифровой частотомер, то подключив его, настраивают генератор на требуемую частоту.
Работа с генератором-пробником несложна. При подключении пробника к исправному УЗЧ радиоприемника в громкоговорителе должен прослушиваться писк. Далее поочередное подключение шупа к детектору, к УРЧ и антенной катушке должно приводить к нарастанию громкости писка. Это говорит о правильной настройке радиоприемника. Таким образом, касаясь различных точек схемы радиоприемника, магнитофона, плейера, телевизора можно проверить прохождение сигнала по всему приемо-усилительному тракту и выявить неисправность. При проверке низкочастотных частей радиоаппаратуры зажим ХР2 следует присоединять к шасси. Этого не следует делать при проверке высокочастотных частей, чтобы не вносить расстройку в контуры. В этом случае соединение с шасси производится посредством емкости руки. Чтобы проверить целиком магнитофон, плейер или радиоприемник, необходимо к магнитной головке или ферритовой антенне поднести катушку, присоединенную к зажимам работающего генератора-пробника. В каждом случае должен быть писк высокого тона. Катушка должна содержать 200…300 витков провода ПЭЛ-1 0,08, намотанного на каркас диаметром 8 мм.
С помощью генератора-пробника можно настраивать и регулировать радиоприемники, находить неисправности в УЗЧ, магнитофонах, плейерах и даже телевизорах.
Глава IV
САМОСТОЯТЕЛЬНОЕ ИЗГОТОВЛЕНИЕ ПРОСТЫХ РАДИОЭЛЕКТРОННЫХ КОНСТРУКЦИЙ НА НЕСКОЛЬКИХ ТРАНЗИСТОРАХ
«Ну конечно, в пути мы их поели, и к тому времени в ящике только и было два молодых петушка – черный и белый»
А. Некрасов. Приключения капитана Врунгеля.
Использование при конструировании радиоэлектронных устройств двух и более транзисторов позволяет создавать более разнообразные и совершенные конструкции, которые лучше настраиваются и работают. Перед сборкой таких конструкций желательно проверить исправность транзисторов и диодов.
Шаг 15
Мультивибраторы
15.1. Основные понятияПод мультивибратором понимают релаксационный генератор импульсов, который представляет собой двухкаскадный электронный усилитель с резисторно-емкостной связью, охваченный положительной обратной связью. Этот тип генератора отличается от других тем, что он одновременно генерирует множество синусоидальных колебаний. С этим связано и его название от латинских слов, multum – много, vibro – колеблю. Каждая из генерируемых составляющих называется гармоникой. Гармоника характеризуется частотой и амплитудой. Мультивибратор дает сигнал очень сложной формы, обычно похожий на прямоугольник.
Частота колебаний мультивибратора зависит от величин емкостей конденсаторов и сопротивлений резисторов, входящих в цепи обратной связи. Мультивибратор, имеющий одно состояние устойчивого равновесия, из которого он под действием внешнего запускающего импульса скачкообразно переходит в квазирезонансное состояние и затем возвращается в состояние равновесия, называется ждущим. В зависимости от схемы построения различают симметричные и несимметричные мультивибраторы. Мультивибраторы широко используются в технике, быту и самоделках радиолюбителей. Получить мультивибратор можно из обычного простого усилителя звуковой частоты на двух транзисторах, включив конденсатор между его входом и выходом (рис. 15.1).

Рис. 15.1. Принципиальная схема усилителя звуковой частоты до и после (соединительный провод (пунктирная линия), включенный в разъемы X1 и Х3) превращения его в мультивибратор
Широкораспространенная схема симметричного мультивибратора на двух транзисторах приведена на рис. 15.2.а.
Сигнал мультивибратора можно снимать с резистора R1 или R5 и подавать на вход любого усилителя через конденсатор С3. Желаемая частота мультивибратора устанавливается изменением величин резисторов R3 = R4 и конденсаторов C1 = С2. Частоту генератора в зависимости от указанных резисторов и конденсаторов можно определить по формуле:
f (Гц) = 1/(1,4·R (МОм)·С (мкФ)).
При значениях резисторов и конденсаторов, указанных на схеме, частота первой (основной) гармоники составляет 1000 Гц. Помимо основной частоты мультивибратор генерирует большое количество гармоник других частот, в том числе и частоты средних и длинных волн.
Собрав мультивибратор по вышеприведенной схеме в небольшом корпусе, проверяют его работоспособность. Для этого к его выходу подключают наушники. Наличие звука средней тональности говорит о его исправности. Данный прибор может быть полезен для разных целей: проверки общей работоспособности аппаратуры, налаживания усилителей как низких, так и высоких частот, создания программы для детской железной дороги.
Пользующиеся большой популярностью различные макеты железных дорог можно сделать более занимательными, если составить программу для управления движением поездов. Для этого необходим обычный магнитофон с выходом на наушники, мультивибратор (рис. 15.1) и один тиристор с подпаянными проводниками для подключения к магнитофону, железной дороге и блоку питания (рис. 15.2.б). Сигнал с мультивибратора подают на вход магнитофона, а далее усиленный сигнал на тиристор, на который также подается питание железной дороги. Регулировка силы сигнала приводит к изменению скорости движения поезда вплоть до остановки. Для создания программы включают магнитофон на режим «запись», подключают к его входу мультивибратор и проводят поезд по трассе со всеми остановками. После записи программы включают магнитофон на режим «воспроизведения» (громкость устанавливают на максимум), мультивибратор отключают, пленку перематывают в начало, а поезд возвращают в исходное положение. Подобную программу можно сделать и для электрифицированных игрушек.


Рис. 15.2. Принципиальные схемы симметричного мультивибратора, полученного из УЗЧ рис. 15.1 (а) и приставка (б) к железной дороге при его использовании
15.2. Применение мультивибратора в радиоэлектронных устройствах15.2.1. Импульсный фонарик
Туристы, находящиеся в походах, как известно, очень берегут свои карманные фонарики, не включают их без надобности, экономят энергию гальванических батарей. Выпускающиеся промышленностью фонарики не позволяют изменять яркость свечения лампочки. Ввести в фонарик регулятор яркости несложно, если использовать вышерассмотренный мультивибратор. Схема такого фонарика изображена на рис. 15.3.

Рис. 15.3. Принципиальная схема импульсного фонарика
Как видно, в основе фонарика лежит несимметричный мультивибратор, скважность импульсов (см. Словарь) которого плавно изменяется переменным резистором R3. На транзисторе VT3 собран электронный ключ, который управляет работой лампы EL1. Наибольший интервал между вспышками, который позволяет установить резистор R3 составляет 7 секунд. При самом наименьшем интервале между вспышками, из-за инерционности нити накаливания лампы, свет фонаря кажется непрерывным. В этом случае фонарик работает экономно, так как потребляет незначительную часть электроэнергии батареи. В фонарике могут быть использованы такие детали. Лампочка накаливания на 2,5 В и ток 0,068 А. Транзисторы VT1 и VT2 типа МП39…МП42, a VT3 – МП25, МП26, ГТ402 с желательно с большим статическим коэффициентом передачи тока. Резисторы типа МЛТ-0,125, конденсаторы – К50-6. Монтируется электронное устройство на небольшой печатной плате, размеры которой определяются свободным местом в (фонарике. При исправных деталях регулятор яркости фонарика налаживания не требует. Работоспособность импульсного фонарика сохраняется при снижении напряжения питания до 3 В.
15.2.2. Пробник со световой сигнализацией
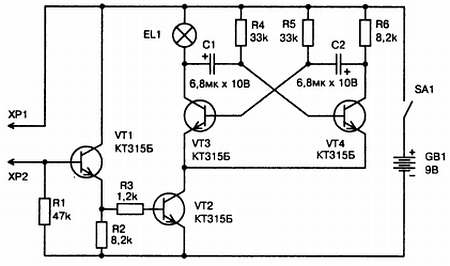
Используя симметричный мультивибратор в качестве индикатора проверяемой цепи, можно построить полезный при налаживании радиоэлектронных конструкций малогабаритный универсальный пробник. Такой пробник позволит обнаружить оборванные и короткозамкнутые участки в жгутах и кабелях, проверить исправность реле, резисторов, конденсаторов, предохранителей, ламп накаливания, определить состояние р-n переходов у диодов и транзисторов. Схема пробника представлена на рис. 15.4.

Рис. 15.4. Принципиальная схема пробника со световой сигнализацией с использованием мультивибратора для проверки радиодеталей
Пробник работает следующим образом.
При замыкании щупов X1 и Х2, на базу подается положительное напряжение, транзисторы VT1 и VT2 открываются и начинает работать мультивибратор, собранный на транзисторах VT3 и VT4. Об этом свидетельствует мигание лампочки накаливания. При разомкнутых щупах лампочка не горит, так как не работает мультивибратор. При желании вместо светового сигнала можно ввести звуковой, включив вместо лампочки наушник ДЭМШ-1А. Если заменить резистор R6 на наушник, то получим пробник с двумя оповещающими сигналами – световым и звуковым.
Пробник позволяет проверять цепи сопротивлением до 100 кОм, при токе в исследуемом участке до 200 мкА. Максимальный потребляемый ток прибором в импульсе составляет 20 мА. Для питания прибора используется батарея «Крона». В приборе используется транзисторная сборка К1НТ251, при ее отсутствии можно использовать транзисторы КТ315Б, резисторы типа МЛТ-0,125, а электролитические конденсаторы – К53-14. Лампа СМИ 10-50-2. Все детали пробника смонтированы на печатной плате размером 65x14 мм. К плате припаян щуп ХР2 (игла), щуп ХР2 соединен с ней проводом МГТ 0 0,14 мм. Пробник при исправных деталях начинает работать сразу и не требует настройки.
15.2.3. Генератор-пробник с использованием катушки индуктивности
Генератор-пробник конечно не заменит в полной мере генератор стандартных сигналов (ГСС), но все же, имея стандартные фиксированные частоты, облегчит настройку супергетеродинных приемников, проверит исправность усилителей звуковой и низкой частоты, переходных цепей и другое. Электронный пробник является довольно универсальным прибором, в частности, он может выполнять функции модулятора и генератора. Генератор-пробник состоит из двух генераторов: высокой и звуковой частоты. Его схема приведена на рис. 15.5.

Рис. 15.5. Принципиальная схема генератора-пробника с использованием мультивибратора для настройки ВЧ и НЧ каскадов радиоаппаратуры
Звуковой генератор собран по схеме мультивибратора на транзисторах VT1 и VT2. Частота колебаний звукового генератора составляет 1000 Гц. Высокочастотный генератор собран по схеме с индуктивной обратной связью на транзисторе VT3. Катушка связи L1 включена в цепь коллектора транзистора. Напряжение обратной связи снимается с части витков контурной катушки L2 и через конденсатор С4 поступает в цепь эмиттера. База транзистора по переменному току заземлена через конденсатор С3.
Когда переключатель находится в положении 2, 3 или 4 каскад работает в автоколебательном режиме. В положении 1 каскад превращается в эмиттерный повторитель и на выходе имеем звуковой сигнал. Высокочастотный генератор в зависимости от положения выключателя вырабатывает следующие частоты: 465 кГц для настройки фильтров ПЧ (положение 3), 400 кГц для настройки начала диапазона ДВ (положение 2) и 1500 кГц (положение 4) для настройки начала диапазона СВ. Напряжение на выходе генератора-пробника составляет 100 мВ. Питается прибор от одного гальванического элемента типа 316.
Катушки пробника намотаны на общем каркасе проводом ПЭЛШО 0,12 и помещены в броневой сердечник СБ-12а. Количество витков катушки L1 – 25, L2 —105 с отводом от 17 витка. Резисторы и конденсаторы – малогабаритные. Все детали прибора смонтированы на печатной плате размером 75x37x2 мм, которая помещена в алюминиевый экран от электролитического конденсатора диаметром 38 мм.
Настройка прибора производится с помощью любого промышленного радиоприемника. Вначале проверяют работу низкочастотного генератора. Устанавливают переключатель SA1 в положение 1 (1000 Гц) и подают сигнал на вход усилителя звуковой частоты. В громкоговорителе должен прослушиваться звук среднего тона. Ввернув сердечник катушки на 3/4 длины, устанавливают переключатель SA1 в положение 2 (400 кГц), что соответствует длине волны 750 м. Образцовый радиоприемник настраивают на волну 750 м и касаются щупом ХР2 гнезда внешней антенны приемника. В громкоговорителе должен прослушиваться звук подобный звуку мультивибратора В противном случае, вращая ручку настройки приемника, уточняют генерируемую частоту пробника. Подбирая емкость конденсатора С6, добиваются появления звука на отметке шкалы приемника 750 м. При отсутствии звука среднего тона следует поменять выводы подключения катушки L1.
Далее устанавливают переключатель SA1 в положение 3 (465 кГц) и соединяют щуп ХР2 через конденсатор емкостью 3…5 пФ с коллектором транзистора преобразовательного каскада. В громкоговорителе должен прослушиваться звук среднего тона. Если нет, то подбирают емкость конденсатора С7 или подстраивают сердечник катушки. После вращения нужно повторить операции настройки в положении 2 переключателя SA1. И наконец, установив переключатель SA1 в положение 4 (1500 кГц, волна 200 м), производят настройку прибора, как это делалось в положении 3.
Устройство для проверки катушек индуктивности со звуковой сигнализацией можно собрать по схеме рис. 15.6.а. Используется такая же схема звукового генератора, что и предыдущей конструкции. Отличие состоит в конструкции сердечника. П-образный сердечник катушки L1 генератора из полосок обычной жести, ширина и количество которых определяется внутренними размерами каркаса катушки (рис. 15.6.б).


Рис. 15.6. Принципиальная схема устройства для проверки катушек индуктивности со звуковой сигнализацией (а) и конструкция сердечника (б), использующегося в нем
Катушка генератора содержит примерно 3000 витков провода ПЭЛ 0,12…ПЭЛ 0,15 с отводом от 1000 витка. Внутренний диаметр каркаса зависит от размеров чаще всего проверяемых катушек. Звуковым индикатором может быть капсюль ДЭША-1 или телефонный наушник. Проверяемая катушка надевается на сердечник. При отсутствии короткозамкнутых витков тон звука не изменяется, в противном случае – происходит резкое повышение звука.
15.2.4. Генератор-пробник с использованием пьезофильтра
Пробник предназначен для проверки УЗЧ и настройке трактов промежуточной частоты, а также других высокочастотных или широкополосных (апериодических) каскадов радиоприемников. Этот генератор-пробник отличается от ранее описанного отсутствием в схеме катушки индуктивности. Использование в схеме пробника пьезофильтра позволило значительно упростить его конструкцию и, что важно для любительских условий, налаживание (рис. 15.7).

Рис. 15.7. Принципиальная схема генератора-пробника с использованием пьезофильтра
Пробник вырабатывает два сигнала: звукочастотный 1 кГц и высокочастотный модулированный сигнал промежуточной частоты 465 кГц. Один из каскадов пробника вырабатывает низкочастотный сигнал прямоугольной формы, который кроме проверки УЗЧ используется еще для модуляции высокочастотного сигнала, вырабатываемого другим его каскадом. Подключение сигналов ПЧ или НЧ к щупу пробника осуществляется переключателем SA2. Выключатель SA1 служит для включения питания прибора. Для питания пробника используется гальванический элемент типа 316.
Генератор-пробник состоит из генератора прямоугольных импульсов, выполненного на транзисторах VT1 и VT2 по схеме симметричного мультивибратора. Частота низкочастотного генератора задается цепями R2, С1 и R3, С2. Выбор схемы мультивибратора обусловлен тем, что он устойчиво работает при использовании низкоомной нагрузки, к примеру, динамической головки. Использование в схеме пробника диодного аттенюатора в цепи положительной обратной связи генератора ПЧ изменяет условия баланса амплитуд высокочастотного генератора. Это дает возможность получить относительно глубокую модуляцию амплитуды сигнала. Начальный ток диодов аттенюатора задается резисторами R6…R9. Разделительный конденсатор С5 необходим для исключения влияния коллекторного напряжения транзистора VT3 на режим работы аттенюатора.
В приборе использованы не дефицитные радиодетали, кроме радиоэлементов указанных на схеме могут быть использованы транзисторы КТ315Г, КТ325Г или КТ342, КТ3102 с любым буквенным индексом, диоды серий Д2 и Д9 и пьезофильтры ФП1П-022…ФП1П-027. Постоянные конденсаторы типа КТ, КД или К10-7, а резисторы МЛТ-0,125. Выключатель SA1 типа МП, а переключатель SA2 типа ПТ57.
Все детали пробника собраны на печатной плате размером 195x17 мм вырезанной из одностороннего фольгированного стеклотекстолита толщиной 0,8 мм. Рисунок печатной платы и монтаж на ней деталей показан на рис. 15.8.

Рис. 15.8. Печатная плата и монтаж на ней деталей генератора-пробника с использованием пьезофильтра
Выводы выключателя SA1 и переключателя SA2 вставлены в монтажные отверстия платы и припаяны к печатным дорожкам. К выходу генератора пробника, контакту переключателя SA2, припаян щуп в виде тонкого заостренного медного стержня. Общая шина прибора соединена с многожильным изолированным проводом, оканчивающимся зажимом типа «крокодил».
Настройка генератора-пробника несложна и сводится к установке напряжения на коллекторе транзистора VT3 величиной примерно 0,7 В. Установка этого напряжения производится с помощью изменения сопротивления резистора R10 до достижения максимальной амплитуды сигнала на выходе высокочастотного генератора.
Работают с пробником таким образом. Подключают зажим «крокодил» к общей шине и переключателем SA2 устанавливают требуемый режим генерации сигнала: ПЧ или 3Ч. После этого нажимают на кнопку SA1, включают питание, генератор начинает вырабатывать сигнал, который подается на щуп. Заметим, что при проверке УПЧ, в частности, первых каскадов, можно не касаться щупом выводов элементов схемы.








