Текст книги "Энциклопедия радиолюбителя"
Автор книги: Виктор Пестриков
Жанры:
Технические науки
,сообщить о нарушении
Текущая страница: 14 (всего у книги 30 страниц)
Шаг 20
Радиоэлектронные конструкции на цифровых микросхемах
20.1. Основные сведенияВ радиолюбительских конструкциях широкое использование получили цифровые интегральные микросхемы, которые также называют логическими элементами. Конструкции, собранные на них, получаются простыми и, как правило, не требуют налаживания. Цифровые микросхемы предназначены для преобразования или обработки дискретных сигналов, появляющихся лишь в определенное время. Сигнал может быть выражен в двоичном (0 или 1) или цифровом коде. Цифровые микросхемы, работающие с двоичным кодом, называются логическими. На радиоэлектронных схемах цифровые интегральные микросхемы изображают в виде прямоугольников, имеющих внутри его отличительные знаки, указывающие тип логического элемента. Возле графического изображения цифровой микросхемы ставится буквенный символ DD с порядковым номером на схеме, а рядом – тип используемой микросхемы.
Типы логических схем
Существует три основных типа логических схем:
• Схема отрицания НЕ – инвертор. Схема является одновходовой, на выходе которой сигнал «Y» возникает при отсутствии сигнала «х» на входе. На принципиальных схемах элемент НЕ изображается в виде прямоугольников (рис. 20.1). Его условным символом служит цифра 1, расположенная внутри прямоугольника в левом верхнем углу, и кружок, обозначающий линию выхода. Расположенная возле изображения логического элемента таблица истинности позволяет сделать вывод, каким будет сигнал на выходе при определенной комбинации логических сигналов на входе.

Рис. 20.1. Условное графическое обозначение логического элемента НЕ (а) и таблица истинности (б)
• Схема совпадения И представляет собой многовходовую схему, на выходе которой сигнал «Y» возникает только при наличии сигналов «x1, x2… хn» одновременно на всех выходах. На рис. 20.2 приведено графическое изображение логического элемента с двумя входами -2И и его таблица истинности. Характерным отличием этого элемента на схемах, является наличие внутри прямоугольника английского знака «&» (английский союз «и» – логическое умножение), в левом верхнем углу.

Рис. 20.2. Условное графическое обозначение логического элемента И (а) и таблица истинности (б)
• Схема сборки ИЛИ – многовходовая схема, сигнал «Y» на выходе которой, появляется при наличии сигнала хотя бы на одном из входов. На рис. 20.3 представлено графическое изображение схемы и ее таблица истинности.

Рис. 20.3. Условное графическое обозначение логического элемента ИЛИ (а) и таблица истинности (б)
Существуют и более сложные логические схемы, представляющие собой соединение нескольких простейших схем. Для запоминания результатов преобразований, которые выполняются логическими схемами применяют элемент памяти – триггер. Его схема имеет два выхода (единичный и нулевой) и несколько входов. Триггер может находиться в одном из возможных состояний: единичном или нулевом. Состояние триггера зависит от вида (1 или 0) дискретного сигнала, поступающего на его вход.
Микросхемы серии 155
Большой популярностью среди радиолюбителей пользуются микросхемы серии 155, которые построены на основе так называемой транзисторно-транзисторной логики (ТТЛ). Эта серия включает многовходовые элементы И-НЕ, триггеры, счетчики, дешифраторы, запоминающие устройства и т. д. Напряжение питания микросхем серии 155 составляет 5±0,25 В, которое подается на выводы 14 (+5 В) и 7 (общий провод). При изображении логических элементов на принципиальных схемах подключение к ним источника питания, как правило, не показывают.
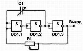
Рассмотрим практическое использование в радиоэлектронных конструкциях микросхем серии 155. Наиболее часто в конструкциях используется микросхема К155ЛАЗ. Условное графическое изображение К155ЛАЗ приведено на рис. 20.4.а. В состав микросхемы входит четыре элемента 2И-НЕ, каждый из которых выполняет операцию логического умножения сигналов по двум входам с последующей инверсией результата на выходе. Следует отметить, что логический элемент, входящий в микросхему, может работать отдельно независимо от других, в связи с этим на принципиальных схемах элементы, составляющие микросхему, изображаются отдельно один от другого.
На принципиальных схемах этот факт отмечают в буквенно-цифровом обозначении, например, DD1.1, DD1.2, DD1.3 и DD1.4 (рис. 20.4.б).

Рис. 20.4. Условное графическое изображение интегральной микросхемы К155ЛАЗ:
а – без деления на элементы, б – с выделением входящих элементов 2И-НЕ
Принципиальная схема одного логического элемента дана на рис. 20.5.

Рис. 20.5. Принципиальная схема логического элементов 2И-НЕ, входящего в интегральную микросхему К155ЛАЗ
Как видно из представленной схемы, входящие в нее транзисторы имеют непосредственную связь. В схеме транзистор VT1 имеет два эмиттера и выполняет логическое умножение, VT2 – усиление, VT3 – усиление, a VT4 – инверсию сигнала. Необходимый режим работы транзисторов задается резисторами R1…R4. Диоды VD1…VD3 предназначены для защиты цепей от напряжения обратной полярности. В момент поступления напряжения на один или оба входа логического элемента (выводы 1 и 2), транзистор VT1 открыт. В то время, как транзистор VT2 закрыт, на базу транзистора VT4 поступает напряжение низкого логического уровня, которое закрывает этот транзистор. В то же время, транзистор VT3 открыт, так как напряжение на его базе, наоборот, соответствует уровню логической 1. В итоге на выходе (вывод 3) элемента оказывается напряжение высокого логического уровня и через нагрузку проходит ток. Если подать на оба входа элемента сигнал, соответствующий логической единицы, то транзистор VT1 закроется, a VT2 откроется. Транзисторы VT3 и VT4 переключатся в противоположные состояния, на выходе появится логический 0 и через нагрузку не будет идти ток. Основными параметрами логической микросхемы, состоящей из элементов И-НЕ, являются:
• Напряжение питания Uп.
• Потребляемая от источника питания номинальная мощность Рном.
• Пороговое напряжение Uпop переключения логического элемента из одного состояния в другое.
• Выходное напряжение Uвыx логического 0 и единицы.
• Время включения tвкл и выключения tвыкл.
• Коэффициент разветвления по выходу Краз показывающий, какую из микросхем можно подключить к выходу данного элемента.
Рассмотрим примеры практического использования цифровых микросхем в радиолюбительских конструкциях.
20.2. Практические схемы на цифровых интегральных микросхемах20.2.1. Сторож вещей пассажира
Описание схемы
Несложное охранное устройство, извещающее о намерении кого-нибудь своровать ваши вещи, можно собрать всего на одной логической микросхеме (рис. 20.6).

Рис. 20.6. Принципиальная схема сторожа вещей пассажира
В устройстве используется шлейфовый датчик, при обрыве которого начинает работать генератор прямоугольных импульсов, собранный на логических элементах DD1.1 и DD1.2 микросхемы K561ЛA7. Генератор выдает импульсы с частотой 2…3 Гц (fk= 1/2R4·С2), которые коммутируют тональный генератор, выполненный на элементах DD1.3 и DD1.4. Частота импульсов тонального генератора составляет 1 кГц (ft = 1/2R6·C3). Импульсы тонального генератора поступают на пьезокерамический излучатель HA1, который преобразует их в звук. В качестве источника питания GB1 можно использовать литиевую батарею 2БЛИК-1 или 4 элемента типа 316, что приведет к увеличению габаритов устройства. В устройстве нет выключателя, так как в дежурном режиме устройство потребляет ток всего 2 мкА. В режиме тревожной сигнализации, когда шлейф оборван и звукоизлучатель издает мощный сигнал, ток составляет 0,5… 1 мА. Для увеличения мощности звука, следует подобрать сопротивление резистора R6.
Детали
В охранном устройстве используются постоянные резисторы типа МЛТ-0,125, конденсаторы С1…С3 – КМ6, С4 – оксидный К50-35.
Шлейфный датчик представляет собой сложенный вдвое обмоточный провод ПЭВ-2 или ПЭВ-3 диаметром 0,07…0,1 мм длиной 0,5…1 м. Концы такого куска провода присоединяют к двухконтактному разъему, который необходим для подключения к гнездам устройства X1. Необходимо сделать несколько таких проводных датчиков, так как оборванные шлейфы не имеет смысла ремонтировать. Для хранения датчиков желательно использовать челнок-мотальце подобно тем, что используют рыбаки для хранения лески. Детали устройства монтируют на печатной плате из двухстороннего фольгированного стеклотекстолита толщиной 1 мм. На одной стороне платы фольга используется как общий минусовой провод источника питания. В связи с чем вокруг отверстий, через которые проходят выводы деталей, не связанные с общим проводом, необходимо снять фольгу, сделав выборки сверлом 01…2 мм.
Рисунок печатной платы и распайка деталей на ней показаны на рис. 20.7.

Рис. 20.7. Печатная плата и монтаж на ней деталей сторожа вещей пассажира
Места припайки деталей к общему проводу платы показаны квадратами. Примерный монтаж деталей на двухсторонней плате показан на рис. 20.8.
Рис. 20.8. Пример распайки на печатной плате деталей сторожа вещей пассажира
После распайки всех деталей на плате припаивают проводники к излучателю и батарее. Все детали устройства помещают в пластмассовый корпус размерами 48x32x17 мм. Собранный из исправных деталей и без ошибок «сторож» налаживания не требует и сразу может быть использован по назначению. Для этой цели вещи, которые требуют охраны, прошивают или обвязывают шлейфом. Шлейф подключают к гнездам X1 устройства и охрана вещей обеспечена.
20.2.2. Генераторы на микросхеме К155ЛАЗ
Описание схемы
На микросхемах серии К155ЛА3 можно собирать низкочастотные и высокочастотные генераторы небольших размеров, которые могут быть полезны при проверке, ремонте и налаживании различной радиоэлектронной аппаратуры. Рассмотрим принцип действия ВЧ генератора, собранного на трех инверторах (рис. 20.9).

Рис. 20.9. Структурная схема генератора на логической микросхеме
Конденсатор С1 обеспечивает положительную обратную связь между выходом второго и входом первого инвертора необходимую для возбуждения генератора. Резистор R1 обеспечивает необходимое смещение по постоянному току, а также позволяет осуществлять небольшую отрицательную обратную связь на частоте генератора. В результате преобладания положительной обратной связи над отрицательной на выходе генератора получается напряжение прямоугольной формы. Изменение частоты генератора в широких пределах производится подбором емкости С1 и сопротивления резистора R1. Генерируемая частота равна fген = 1/(С1·R1). С понижением питания эта частота уменьшается. По аналогичной схеме собирается и НЧ генератор подбором соответствующим образом C1 и R1.
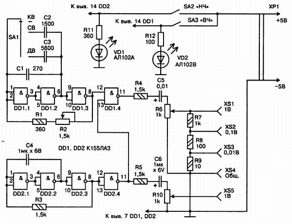
Исходя из вышеизложенного, на рис. 20.10 представлена принципиальная схема универсального генератора, собранная на двух микросхемах типа К155ЛАЗ.

Рис. 20.10. Принципиальная схема генератора на микросхемах К155ЛА3
Генератор позволяет получить три диапазона частот: 120…500 кГц (длинные волны), 400…1600 кГц (средние волны), 2,5…10 МГц (короткие волны) и фиксированную частоту 1000 Гц. На микросхеме DD2 собран генератор низкой частоты, частота генерации которого составляет примерно 1000 Гц. В качестве буферного каскада между генератором и внешней нагрузкой используется инвертор DD2.4. Низкочастотный генератор включается выключателем SA2, о чем свидетельствует красное свечение светодиода VD1. Плавное изменение выходного сигнала генератора НЧ производится переменным резистором R10. Частота генерируемых колебаний устанавливается грубо подбором емкости конденсатора С4, а точно – подбором сопротивления резистора R3.
Детали
Генератор ВЧ собран на элементах DD1.1…DD1.3. В зависимости от подключаемых конденсаторов С1…С3 генератор выдает колебания соответствующие КВ, СВ или ДВ. Переменным резистором R2 производится плавное изменение частоты высокочастотных колебаний в любом поддиапазоне выбранных частот. На входы инвертора 12 и 13 элемента DD1.4 подаются колебания ВЧ и НЧ. В результате чего на выходе 11 элемента DD1.4 получаются модулированные высокочастотные колебания. Плавное регулирование уровня промодулированных высокочастотных колебаний производится переменным резистором R6.
С помощью делителя R7…R9 выходной сигнал можно изменить скачкообразно в 10 раз и 100 раз. Питается генератор от стабилизированного источника напряжением 5 В, при подключении которого загорается светодиод VD2 зеленого свечения.
В универсальном генераторе используются постоянные резисторы типа МЛТ-0,125, переменные – СП-1. Конденсаторы С1…С3 – КСО, С4 и С6 – К53-1, С5 – МБМ. Вместо указанной серии микросхем на схеме можно использовать микросхемы серии КПЗ. Все детали генератора монтируют на печатной плате. Конструктивно генератор выполняется исходя из вкусов радиолюбителя.
Настройка
Настройку генератора при отсутствии ГСС производят по радиовещательному радиоприемнику, имеющему диапазоны волн: КВ, СВ и ДВ. С этой целью устанавливают приемник на обзорный КВ диапазон.
Установив переключатель SA1 генератора в положение КВ, подают на антенный вход приемника сигнал. Вращая ручку настройки приемника пытаются найти сигнал генератора. На шкале приемника будет прослушиваться несколько сигналов, выбирают наиболее громкий. Это будет первая гармоника. Подбирая конденсатор С1, добиваются приема сигнала генератора на волне 30 м, что соответствует частоте 10 МГц. Затем устанавливают переключатель SA1 генератора в положение СВ, а приемник переключают на средневолновый диапазон. Подбирая конденсатор С2, добиваются прослушивания сигнала генератора на метке шкалы приемника соответствующей волне 180 м. Аналогично производят настройку генератора в диапазоне ДВ. Изменяют емкость конденсатора С3 таким образом, чтобы сигнал генератора прослушивался на конце средневолнового диапазона приемника, отметка 600 м.
Аналогичным способом производится градуировка шкалы переменного резистора R2. Для градуировки генератора, а также его проверки, должны быть включены оба выключатели SA2 и SA3.
20.2.3. Передатчик на микросхеме К155ЛАЗ
Микросхемы серий К130, К133, К155 хорошо работают на частотах до 10…15 МГц. Проведенные эксперименты показали, что они сохраняют свою работоспособность и на более высоких частотах – вплоть до 100 МГц. При этом, правда, снижается выходное напряжение. Невзирая на это, можно построить микромощный радиопередатчик, не имеющий катушек индуктивности, на диапазон 66…76 МГц. Дальность такого передатчика составляет до 50 м. Его сигнал можно услышать на обычном УКВ приемнике. Схема УКВ передатчика приведена на рис. 20.11.

Рис. 20.11. Принципиальная схема передатчика ЧМ на микросхеме К155ЛАЗ
Сигнал с микрофона ВМ1 подается на вход (выводы 1 и 2) генератора, собранного на элементах DD1.1…DD1.4. На выходе (вывод 11) генератора получаются модулированные высокочастотные колебания, которые излучаются антенной WA1 в пространство. Настройка передатчика на требуемую частоту производится резистором R1. Для стабильной работы передатчика, при изменении питающего напряжения, в его схеме имеется стабилизатор напряжения, собранный на транзисторах VT1 и VT2. Питание передатчика осуществляется от источника с напряжением 6…9 В. Можно использовать батарею типа «Крона» или 4 элемента типа 316. В качестве антенны WA1 передатчика можно использовать металлический штырь длиной около 1 метра или телескопическую антенну от радиоприемника.
Детали передатчика собираются на печатной плате из фольгированного стеклотекстолита толщиной 1,5 мм. Так как передатчик содержит немного деталей, то рисунок на плате можно не вытравливать, а сделать резаком. Вначале сверлят отверстия, а потом прорезают фольгу в нужных местах. Настройка передатчика начинается с установки резистором R2 тока 15…20 мА (место на схеме показано крестиком). Далее, включив УКВ приемник, устанавливают указатель его настройки в том месте шкалы, где не слышны радиовещательные станции. Включают передатчик и отходят с ним от приемника на некоторое расстояние, 5…8 метров. Произнося слова в микрофон ВМ1, вращают ось резистора R1, добиваясь слышимости сигнала в приемнике.
Эксперименты, проведенные с передатчиком, показали, что увеличить дальность его работы можно, если элементы DD1.2…DD1.1 включить параллельно. В этом случае правый конец резистора R1 подключается к выводу 3 элемента DD1.1.
20.2.4. Сигнализатор разрядки аккумуляторной батареи
Реальный срок эксплуатации аккумуляторных батарей, как известно, зависит от того, до какого значения напряжения она разряжается.
Схема сигнализатора, извещающего о падении напряжения ниже критического значения на аккумуляторной батарее типа 7Д-0,125, приведена на рис. 20.12.

Рис. 20.12. Принципиальная схема сигнализатора разрядки аккумуляторной батареи на логической микросхеме
Устройство собрано на двух логических микросхемах DD1, DD2 и одном кремниевом транзисторе VT1 типа КЛГ315. Сигнализатор срабатывает при уменьшении напряжения на аккумуляторе до 7,8 В, о чем извещает звуковым сигналом пьезоизлучатель BF1.
При использовании устройства с другими типами аккумуляторов напряжение срабатывания подбирают изменением сопротивления резисторов R2, R3 и типа стабилитрона VD1. Устройство, собранное по данной схеме, отличается высокой экономичностью в обоих режимах: ждущем и сигнализации.
В устройстве использованы такие микросхемы: DD1 типа К561ТЛ1, a DD2 типа К561ЛА7. Вместо микросхемы К561ТЛ1 возможно использование микросхемы К561ЛА7, включив ее по схеме рис. 20.13.

Рис. 20.13. Изменения в схеме сигнализатора разрядки аккумуляторной батареи при использовании в нем ИМС К561ЛА7
При такой замене микросхемы DD1 резко увеличивается ее ток потребления (25…30 мА), в момент приближения к порогу срабатывания сигнализатора. В качестве транзистора VT1, можно использовать любой кремниевый транзистор n-р-n типа. Резисторы типа МЛТ-0,125, а постоянные конденсаторы – малогабаритные любого типа. При отсутствии пьезоизлучателя можно использовать небольшую динамическую головку, включив ее по схеме рис. 20.14.

Рис. 20.14. Принципиальная схема включения динамика в сигнализатор разрядки аккумуляторной батареи
Все детали сигнализатора собираются на небольшой печатной плате из фольгированного гетинакса. Налаживание сигнализатора заключается в подборе типа стабилитрона VD1 и сопротивлений резисторов R2 и R3, при которых происходит его срабатывание, когда напряжение на зажимах аккумулятора достигнет критического значения. После наладки, сигнализатор помещают в корпус радиоэлектронной аппаратуры. Выводы сигнализатора ХР1 и ХР2 припаивают к соответствующим контактам питания аппаратуры.
20.2.5. Радиоприемник прямого усиления на логической микросхеме К176ЛЕ5
Описание схемы
Некоторые серии логических микросхем, в частности, выполненные на комплементарных парах МОП транзисторов, могут быть использованы в радиоприемных устройствах. На рис. 20.15 приведена схема приемника прямого усиления на микросхеме типа K176ЛE5.

Рис. 20.15. Принципиальная схема радиоприемника прямого усиления на логической микросхеме К176ЛЕ5
Прием радиостанций ведется на магнитную антенну WA1. Колебательный контур приемника состоит из катушки индуктивности L1 и конденсатора переменной емкости С1, с помощью которого ведется настройка на радиостанции. Выделенный контуром сигнал подается на усилитель ВЧ, собранный на элементе DD1.1.
Между входом и выходом элемента включен резистор R1, осуществляющий отрицательную обратную связь по постоянному напряжению. Для устранения такой связи по переменному току используется конденсатор С2. С выхода элемента DD1.1 усиленный сигнал поступает на детектор, выполненный на диодах VD1 и VD2, включенных по схеме удвоения напряжения. Нагрузкой детектора является резистор R2, с которого звуковой сигнал подается на УЗЧ, выполненный на элементах DD1.2…DD1.4. В первом каскаде УЗЧ введена отрицательная обратная связь по постоянному напряжению через резисторы R3, R4. При этом на выходе элемента DD1.2 устанавливается стабильное напряжение, равное половине напряжения источника питания, что позволяет не ставить аналогичные цепочки в последующих каскадах УЗЧ. По переменному напряжению звуковой частоты обратная связь снимается подключением конденсатора С6. Нагрузкой УЗЧ являются стереофонические наушники, подключаемые к гнезду XS1. Для питания приемника используется источник питания 9 В, например, батарея типа «Крона» или аккумулятор 7Д-0,125. Радиоприемник сохраняет свою работоспособность при снижении напряжения питания до 3 В.
Детали
В приемнике, вместо микросхемы К176ЛЕ5, можно использовать микросхему К176ЛА7 без изменений схемы приемника. Резисторы типа МЛТ-0,125, электролитические конденсаторы С6, С7, С9 типа К50-6, остальные конденсаторы типа К10-7В. В схеме приемника будут использованы резисторы и конденсаторы, номинальные значения которых в 2…3 раза отличаются от указанных на схеме. Конденсатор переменной емкости КПТ-2 емкостью 5…270 пФ. Для приема средних волн, катушка L1 магнитной антенны содержит 80 витков провода ЛЭП-5х0.06, намотанных на картонном каркасе, размещенном на ферритовом сердечнике М400НН1 100x8 мм. Все детали приемника собраны на печатной плате из фольгированного стеклотекстолита размером 45x40 мм.
Собранный из исправных деталей приемник особой наладки не требует и при подключении питания начинает сразу работать. При эксплуатации приемника вблизи мощных радиостанций появляется возможность прослушивания радиопередач на электродинамическую головку. В этом случае выходной каскад переделывают согласно схеме рис. 20.16. Выходной трансформатор Т1 берется от любого транзисторного радиоприемника, при этом используется одна половинка первичной обмотки. Динамическая головка ВА1 может быть любого типа. Мощность 0,05…0,5 Вт.

Рис. 20.16. Принципиальная схема включения динамика в радиоприемник прямого усиления на логической микросхеме К176ЛЕ5
20.2.6. Пробник на микросхеме К155ЛАЗ
Описание схемы
Используя микросхему K155ЛA3, можно собрать простой пробник со звуковой индикацией для прозвонки электрических цепей (рис. 20.17).
Рис. 20.17. Принципиальная схема звукового пробника на микросхеме К155ЛАЗ
Основу пробника составляет мультивибратор на элементах DD1.1…DD1.4. При подключении щупов пробника ХР1 и ХР2 к участку монтажа сопротивлением менее 10 Ом или их замыкании на входах 1 и 2 первого элемента DD1.1 окажется напряжение, которое несколько меньше уровня логической 1, что равносильно сигналу логического 0. На выходе 3 элемента DD1.1, появляется уровень логической 1 и начинает работать мультивибратор. Колебания мультивибратора через резисторы R5 и R6 подаются на вход усилителя мощности, собранного на транзисторе VT1. В эмиттерную цепь транзистора VT1 включена электродинамическая головка, по звучанию которой и судят о результатах прозвонки. С помощью резистора R5 можно в небольших пределах изменять громкость звука пробника.
Детали
В пробнике используются постоянные резисторы типа МЛТ-0,125, переменный резистор R5 любого типа. Конденсатор С1 типа К50-6.
Транзистор VT1 может быть любой серии КТ315. Динамическая головка – 0,1ГД-17 или другая малогабаритная с сопротивлением звуковой катушки не менее 8 Ом. Источником питания пробника являются три аккумулятора типа Д-0,06, соединенные последовательно. Детали пробника кроме динамика монтируют на небольшой печатной плате соответствующих размеров, которую помещают в пластмассовый корпус.
Налаживание пробника начинают с установки верхнего предела сопротивления, при котором происходит его срабатывание. С этой целью к щупам пробника подключают, например, резистор сопротивлением 10 Ом, т. е. верхний предел сопротивления. Подбирая сопротивление резистора R2 добиваются изменения уровня напряжения на выходе элемента DD1.1 с единичного на нулевой. Если после этого подключить к щупам резистор с меньшим сопротивлением, то в динамике должен появиться звук. На этом налаживание пробника заканчивается.
Пробник можно приспособить для измерения электрических цепей с различным сопротивлением, заменив постоянный резистор R2, переменным. Для переменного резистора делают шкалу, которую градуируют в зависимости от верхних пределов сопротивлений, приводящих к срабатыванию пробника.
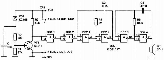
20.2.7. Мелодичный звонок для телефона
В обычный дисковый телефонный аппарат можно вдохнуть новую жизнь, если в нем заменить электромагнитный звонок на электронный, собранный по схеме рис. 20.18.

Рис. 20.18. Принципиальная схема мелодичного звонка для дискового телефона
После такой замены звук телефона станет более приятным и мелодичным. Схема звонка собрана на одной микросхеме K176ЛA7 и двух транзисторах серии КТ315. На элементах DD1.3 и DD1.4 собран тональный генератор, работой которого управляет второй генератор на инверторах DD1.1 и DD1.2. Для устранения звуковых щелчков, возникающих при работе управляющего генератора, между ним и тональным генераторами включен каскад на транзисторе VT1 по схеме с общим коллектором. Включенный в эмиттер транзистора VT1 конденсатор С2 также служит для устранения щелчков. Колебания тонального генератора подаются на вход У3Ч, собранного на транзисторе VT2, в эмиттерную цепь которого включен излучатель звука BF1.
Питается электронный звонок от выпрямительного моста, собранного на диодах VD1…VD4, который подключают к зажимам, на которые подается напряжение питания электромагнитного звонка. Для стабилизации напряжения питания используется стабилитрон VD5.
В звонке, кроме указанных типов микросхем, можно использовать микросхемы типа K561ЛA7. VT1, VT2 любые кремниевые транзисторы проводимости n-р-n. Диоды VD1…VD4 могут быть типа КД105В, КД105Г, Д226, Д226А, Д226Г, КЦ405А…КЦ405И. В качестве звукового излучателя BF1 можно использовать один наушник ТОН-2 или небольшой наушник ТА56А. Резисторы и конденсаторы любого типа – малогабаритные. Детали устройства, кроме наушника, монтируются на печатной плате.
Рисунок печатной платы приведен на рис. 20.19, а монтаж деталей на ней – на рис. 20.20.
Наладка электронного звонка заключается лишь в установке подстроечными резисторами R2 и R5 желаемой тональности его звучания. Подбором сопротивления резистора R6 устанавливают необходимую громкость звучания звонка.

Рис. 20.19. Печатная плата мелодичного звонка для дискового телефона

Рис. 20.20. Распайка деталей на печатной плате мелодичного звонка для дискового телефона








