Текст книги "Мифология Толкина. От эльфов и хоббитов до Нуменора и Ока Саурона"
Автор книги: Александра Баркова
Жанры:
История
,сообщить о нарушении
Текущая страница: 13 (всего у книги 17 страниц)
Толкину фактически оставался один шаг до утверждения, что Том Бомбадил – создатель хоббитов. Согласно «Сильмариллиону», в Арду спустилось множество духов, великих и малых; Саурон прямо назван самым могущественным из майар, следовательно, мощь Бомбадила, над которым Единое Кольцо не имеет силы, превышает мощь Саурона. Значит, он дух более высокой природы, уровня Валар. Он постоянно поет, то есть обладает силой творения. И он максимально схож с хоббитами, о происхождении которых Толкин не сообщает ничего. Как видим, факты сходятся. В таком контексте странствия народа хоббитов, описанные в Приложениях к «Властелину колец», оказываются путем народа к своему создателю.
Почему Толкин не делает этого шага? Вероятно, потому, что нельзя рушить хрупкий мир детских чувств, не надо раскладывать по полочкам мечту об отце, которого ты лишился в раннем детстве. Эта часть души ограждена той же незримой стеной, что и земли Хоббитании, мимо которой катились арнорские войны, не задевая ее.
Тема сироты и того, кто заменит ему отца, в творчестве Толкина выражается и в другом образе, причем прямо, сюжетно и неоднократно. Речь, разумеется, про Гэндальфа.
И Фродо, и Арагорн – сироты: Фродо лишился обоих родителей в двенадцать лет, Арагорн остался без отца в два года. Оба безоговорочно доверяют Гэндальфу. Если мы посмотрим на это с точки зрения психологии, то уверенность Толкина в том, что Гэндальф всегда прав, – это объективация его отцовского стремления стать для своих детей таким родителем, какого судьба лишила его самого, этот порыв настолько чист, что не нуждается в аргументации. При этом в образе Гэндальфа «наблюдаются признаки отменной сохранности», как бы сказали хоббиты: на последних страницах «Властелина колец» он практически такой же, как и на первых страницах «Хоббита», то есть, говоря обобщенно, это заботливый и в меру строгий отец десятилетнего мальчишки. Неудивительно, что у него неплохое взаимопонимание с хоббитами из Братства, а еще – с Фарамиром, который оказывается в замкнутом кругу: отдаляясь от отца, он сближается с Гэндальфом, а это еще больше отдаляет его от Денетора. Про отношения с Арагорном уже сказано. И эта неизменность Гэндальфа приводит к тому, что он и с правителями ведет себя как с детьми, что едва не уводит в черное забытье Теодена, отторгающего Гэндальфа и доверяющегося Гриме (в итоге к Теодену возвращается разум, но сын его Теодред погиб именно из-за козней Гримы), и провоцирует гнев и отчаянье Денетора, которые приводят его в итоге на костер. Фактически Толкин показывает нам, что если в человеке не осталось искры ребенка, то его ум никогда не перерастет в мудрость и может привести к поражению.
И последний момент. Все, о чем сказано в этой главе, относится к сфере интуитивного, того творчества, которое неподвластно разуму. И тем интереснее наблюдать, как Профессор пытался рационально вмешаться в эту систему образов. Он всячески пытался сделать хоббитов не-детьми, прежде всего – увеличивая их возраст, причем столь же сказочно, как и уменьшая их рост. Бильбо уходит в свое путешествие Туда и Обратно в возрасте пятидесяти лет, что с поправкой на хоббичье долголетие соответствует сорока человеческим годам или чуть меньше, – и действительно, Бильбо ведет себя примерно так. Однако мало кто помнит, что Фродо, согласно хронологии, покидает дом в том же самом возрасте! Нет, в нашем сознании он навсегда остается подростком, которому и шестнадцать-то едва ли исполнилось. Это восприятие никак не связано с фильмом, напротив, кинообраз потому и показался достоверным, что наложился на внутреннее ощущение читателей (с учетом того, что сам Толкин путешествовал по Альпам в девятнадцать, это неудивительно).
Итак, автор попытался рационально вмешаться в образ своего героя – но безуспешно. Повзрослеть может Сэм – но не Фродо. Вечный ребенок, который есть во многих из нас, который слушается там, где очень умные люди будут «жить своим умом», совершает поступки, на которые «ни один разумный человек не пойдет»… и, возможно, в итоге спасет нас этим.
Глава 14. ФИЛОСОФИЯ ИМЕНИ
В мире Толкина имена играют особую роль, причем это касается как взгляда снаружи мира, так и изнутри него. Огромное количество персонажей названо говорящими именами, что значительно облегчает восприятие дотошному читателю, который пользуется словарями эльфийских языков (прежде всего синдарина), доступными в интернете89. Однако это же создает и проблемы для восприятия изнутри мира: далеко не всегда можно объяснить, как человек получил такое пророческое имя. Толкин сам сознавал это и потому придумал эльфам материнское имя – это имя-прозрение, нередко предвещающее судьбу, но в случае с людьми ситуация сложнее. Иногда он вводил мотив пророчества: например, сообщается, что Мальбет-прорицатель дал последнему князю Артедайна имя Арведуи, что и означает «Последний Князь», но умалчивается, как же сам Мальбет получил свое имя, которое, в полном соответствии с его родом занятий, переводится как «Золотое Слово» (велико искушение назвать его Златоустом). Прорицателей среди людей мало, но говорящих имен – множество. О значении имени Денетор мы уже говорили (причем имя Денетору Первому было дано в то время, когда Гондору ничего не угрожало, так что весьма трудно предположить, чем руководствовались его родители). Иногда судьба обозначена менее явно: так, король Гондора, который значительно перестроил Минас-Анор (будущий Минас-Тирит), носит имя Остогер (Ostoher), что означает «Господин города». Иногда имя формирует судьбу не своим значением, а судьбой тезки: Наместник Турин Первый был женат дважды – разумеется, второй брак состоялся после смерти первой жены, но по меркам Гондора это факт исключительный… И тут мы все вспоминаем еще более исключительные проблемы в браке Турина Турамбара, женившегося на своей неузнанной сестре. Иногда происходят уж совсем необъяснимые изнутри мира вещи: так, при короле Гондора Телемнаре на страну обрушивается моровое поветрие, умирает вся королевская семья, вымирает тогдашняя столица Гондора – Осгилиат, а в Минас-Аноре засыхает Белое Древо, из-за эпидемии крепости по границе Мордора лишаются гарнизонов, и Саурон получает возможность восстановить Мордор, а еще именно тогда в Зеленолесье приходит Тень и там появляются лиходейские твари. Само имя короля не означает ничего ужасного: оно переводится как «Серебряное Пламя», но зато тезка его оказывается страшнее любой чумы: он известен под именем на адунаике (языке Нуменора) как Ар-Гимилзор, самый страшный враг Верных, он полностью запретил эльфийские языки, запретил принимать эльфов в Нуменоре. Неудивительно, что в мире, где слово обладает силой Творения, при тезке Ар-Гимилзора случились такие беды, но совершенно непонятно, как гондорского принца могли так назвать[55].
Иногда странно выглядящее имя все-таки может получить рациональное объяснение: например, эпизодическую героиню «Властелина колец» зовут Иорет, то есть Старуха, и с учетом того, что она из простых гондорцев, то есть подверженных болезням людей, чей век недолог, мы можем легко ответить на вопрос, как же девочку назвали Старухой: это пожелание долгой жизни.
А иногда такие имена объяснить совсем сложно: так, дочь короля Ондогера (мать Аранарта) звали Фириэль, что переводится как «смертная», то есть либо это «человеческая женщина» как противоположность эльфийкам, либо имя матери Феанора Мириэли, после того, как та вышла из Мандоса (чертогов мертвых эльфов). Назвать так дочь было, мягко говоря, странно, но такие имена не даются случайно – ни изнутри мира (отцом), ни извне (писателем), и к Фириэли мы еще вернемся.
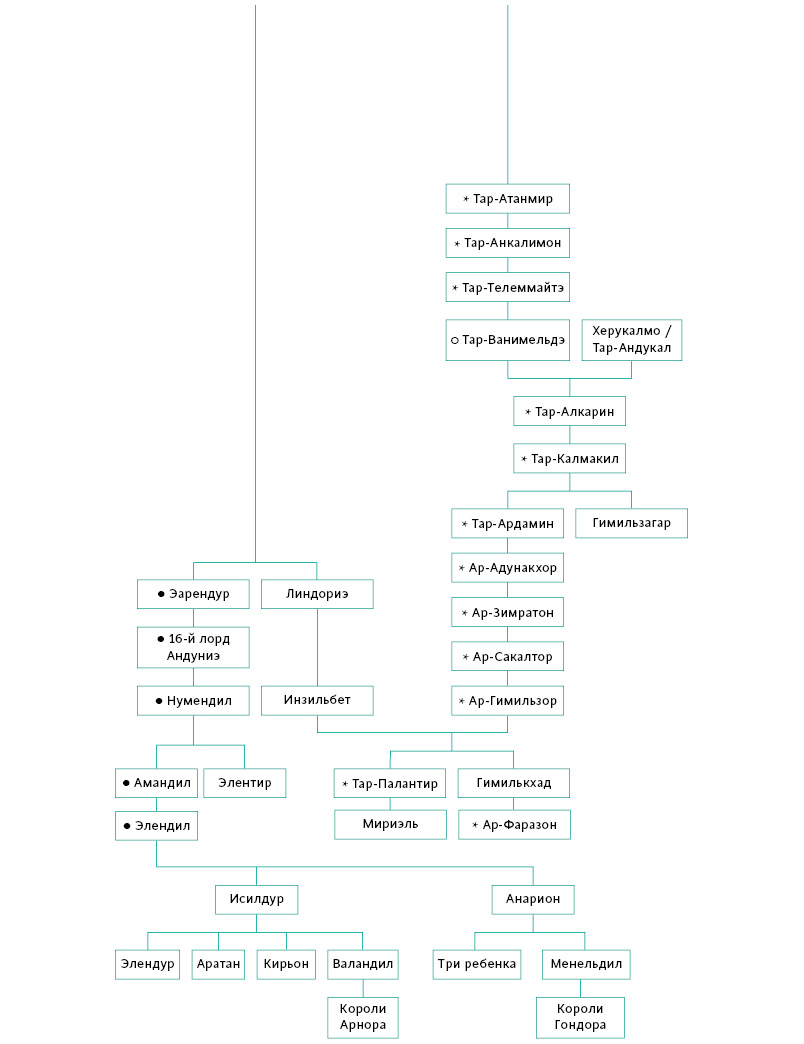
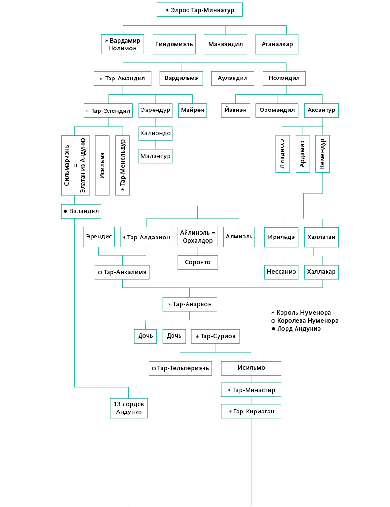
Лучше всего логика имен у Толкина видна на примере Нуменора: Профессор составил список «Род Элроса», который исключительно тщательно проанализирован Науртинниэль (Еленой Бережковской)90, так что с ее комментариями этот довольно сухой текст разворачивается в захватывающую историю идеологической борьбы, где оружием оказываются… имена.
История Нуменора – земли, дарованной людям Валарами, – начинается с благодарности и любви к Валарам, Вардамир («Алмаз Варды»), Тар-Амандил («Король, Любящий Аман»), Тар-Элендил (многозначное имя, поскольку «элен» – это и звезды, но это и народ звезд, то есть эльфы, а еще это Эленна, одно из названий Нуменора, поэтому имя означает одновременно «Король, Любящий Звезды/Эльфов/Нуменор»). В «Алдарионе и Эрендис» мы видим много имен в честь Валар: Аулендил, Оромендил, Кемендур (последний назван в честь Яванны Кементари, Владычицы Земли), одного из сыновей Элроса зовут Манвендил («Любящий Манвэ») – его имя созвучно имени сэра Мандевиля, которого Джон Гарт упоминает в связи с засохшим Белым Древом91 и легендой, ставшей источником этого образа; возможно, такое созвучие имен возникло не случайно.
Затем имена в честь Валар уходят в прошлое, появляются имена, подчеркивающие личные качества, имена-прозвища: так, Тар-Алдарион получил имя за то, что сажал корабельные леса в Нуменоре, Тар-Минастир – за построенную им высокую башню, Тар-Кириатан – за строительство огромного флота, Тар-Калмакил («Король Светлый Меч») – за военные победы, в том числе над Сауроном.
Гордыня королей растет, Тень в душах нуменорцев тоже начинает расти, а имена королей становятся все пышнее. Тар-Атанамир именуется Великим, а его имя переводится как «Человек-Алмаз» (нечто вроде «Живое Сокровище»). Неудивительно, что в это время уже начинается неприятие Валар, пока еще в форме страха, – это время взимания дани с захваченных земель на материке, когда сам король не отдает скипетр сыну, как было заведено, а держится на троне до своего смертного часа. Это усугубляется при его сыне Тар-Анкалимоне («Ярчайший Король»). Тень растет, а сияющие имена продолжаются: Хэрукалмо («Господин Света»), Тар-Алкарин («Блистательный Король» или «Славный Король»). В этом контексте уже упомянутое имя Тар-Калмакил выглядит, несмотря на сияющий корень, очень мрачно – и действительно, это первый король, который берет себе имя на языке Нуменора, адунаике, и именуется Ар-Белзагаром (с тем же значением).
Дальше становится только хуже: король берет себе имя на адунаике: Ар-Адунакор (в летописи заносят перевод на квэнья: Тар-Хэрунумен; значение в обоих случаях «Владыка Запада») – знак разрыва с Валарами, поскольку это титул Манвэ. Он запрещает изучать и использовать эльфийские языки; эльфы теперь приплывают в Нуменор редко и тайно.
О правлении Ар-Гимилзора мы уже говорили (его имя «Король Серебряное Пламя» органично-мрачно смотрится в ряду прочих «сияющих» имен), а дальше нас ждет внезапный поворот. Супруга короля из Верных, и, видимо, именно она дает своему старшему сыну имя – разумеется, на адунаике, но не «сияющее»: Инзиладун, «Цветок Запада», и это более чем отчетливо говорит о том, что сын не будет похож ни на отца, ни на предшествующих правителей. Младшего сына зовут Гимилхад, второй корень неясен, а первый традиционно «сияющий»: «Звезда». При таком имени сходство младшего с отцом не нуждается в пояснениях. У каждого из братьев было по единственному ребенку, оба назвали детей вполне в королевских традициях: старший назвал дочь «Драгоценной», младший дал сыну имя «Золотой»; на адунаике их имена – Зимрафель и Фаразон, по-эльфийски – Мириэль и Калион. Прежде чем разбирать тот клубок смыслов, который в них вложен и извне, и изнутри мира, важно сказать, что Инзиладун принимает скипетр под эльфийским именем, но не переводом своего имени. Он называет себя «Тар-Палантир» («Король-Провидец»). Из его пророчеств, которых, согласно «Роду Элроса», было немало, нам известно одно: если погибнет Белое Древо, то род королей прервется.
Итак, провидец называет свою дочь именем матери Феанора, первой, кто умер в Валиноре (поскольку нуменорская принцесса родилась во время правления Ар-Гимилзора, то ее имя, вероятно, сначала произносилось на адунаике, а в правление отца сменилось на эльфийское). О чем же это прозрение? Сравним: сын Мириэли Феанор был тем, кто поднял бунт против Валар, повел эльфов прочь из Валинора, на восток, и пролил кровь в Валиноре, учинив Резню в Альквалондэ. Муж Тар-Мириэли Ар-Фаразон был тем, кто поднял бунт против Валар, повел людей войной на Валинор, на запад, но кровь в Валиноре пролить не смог, поскольку Единый обрушил горы, под которыми армия Ар-Фаразона ждет Последней Битвы (о Феаноре сообщается, что он до той же поры заточен в Мандосе). Муж Тар-Мириэли зеркально отражает наиболее негативные поступки сына Мириэли.
То же отражение судьбы эльфа в судьбе человека (и тоже с эффектом зеркала) происходит и с Ар-Фаразоном, чье эльфийское имя – Калион, «Сын Света». Как пишет Науртинниэль в упомянутой статье: «Был в истории Арды еще один герой, на чьем жизненном пути наблюдались схожие вехи: жажда власти, желание наследовать родному дяде, вожделение к двоюродной сестре, разногласия с отцом, выдающиеся способности в своей сфере… союз с Врагом, гибель под скалами, тяга к запретному языку… Мы говорим о Маэглине, чье материнское имя было Ломион, “сын сумерек”. Это, пожалуй, та параллель, которая могла быть вложена самим Толкином, но изнутри мира существовала едва ли». Добавим, что и параллель Мириэль – Тар-Мириэль тоже идет извне мира: вряд ли Тар-Палантир провидел судьбу дочери именно такой (можем предположить, что в ином браке у нее бы родился сын, воспринявший другие черты Феанора).
Итак, мы видим, что имена нуменорских королей более чем ясно рисуют историю страны. Имена лордов Андуниэ оказываются еще интереснее с учетом датировок.
У правнука Элроса, короля Тар-Элендила, была старшая дочь Сильмариэнь и сын Менельдур. Скипетр перешел к сыну, Сильмариэнь вышла замуж за лорда Андуниэ Элатана. Имена у обоих «звездные» (Сильмариэнь с явной отсылкой к Сильмарилю на челе Эарендила, Элатан означает «Звездный Муж»), и это знак верности Валарам, недаром их сын зовется Валандил («Любящий Валар»). Имена четырнадцати лордов Андуниэ пропущены, а семнадцатого лорда зовут Нумендил («Любящий Запад»), что само по себе сравнительно нейтрально, но это имя дано во время правления Тар-Хэрунумена («Владыки Запада») и в таком политическом контексте уже звучит оппозиционно. Причем «Западом» может быть и Аман (то есть имя оказывается близко по смыслу Валандилу), а может быть и Нуменор, и тогда оно получается едва ли не более контрастным королевскому. Но это только начало…
Нумендил называет своего сына Амандилом. На первый взгляд, имена отца и сына синонимичны, с той лишь разницей, что утрачивается многозначность отцовского. Но если мы посмотрим на список королей, то увидим там Тар-Амандила, внука Элроса, причем важно, что сын Элроса, Вардамир, не правил, сразу передав скипетр своему сыну, то есть Тар-Амандил – это наследник Элроса. В таком случае имя андунийского наследника уже граничит с изменой – но эту границу лорды Андуниэ никогда не перейдут, оставаясь верными королю даже тогда, когда Ар-Фаразон возведет храм Мелькора (это важнейшее отличие толкинского Нуменора от любых других королевств с их династическими интригами). Имя Амандила оказывается пророческим, он поплывет на Запад молить Валар о милости для людей.
Происхождение королей Нуменора и лордов Андуниэ 

Политические страсти накаляются, своего сына Амандил называет Элендилом. Прежде всего это снова повторение королевских имен: Тар-Элендил был сыном Тар-Амандила, а поскольку андунийцы не собираются захватывать власть[56], то королевские имена символизируют верность изначальному Нуменору, Нуменору Элроса и его ближайших потомков. Однако имя Элендил крайне многозначно, это еще и «Любящий Эльфов», так в этот период (правление Ар-Гимилзора) называли Верных, то есть слово «элендил» как «Друг Эльфов» было фактически обозначением мятежника, и назвать так сына было прямым вызовом королю. Для Элендила имя также окажется пророческим: как Друг Эльфов он заключит с Гил-Галадом Последний Союз эльфов и людей.
Как мы знаем, Ар-Гимилзору наследует Тар-Палантир, политические страсти утихают, имя Элендила перестает звучать как вызов, обретая нейтральное значение «Любящий Звезды», и сыновей своих он называет тоже «астрономически»: Исилдур и Анарион, «Любящий Луну» и «Солнечный». В легендариуме Толкина звезды существуют изначально, Луна и Солнце появляются значительно позже, это последний цветок и плод Древ Валинора, причем как Луна (и Древо Тельперион) старше, так и Исилдур – старший из братьев. Имя Исилдур оказывается дважды пророческим: сначала он спасает плод Белого Древа Нуменора, дерева Нимлот, выращенного Яванной в дар Нуменору как подобие Тельпериона, а затем, уже в Средиземье, он сажает отросток Нимлота в своей крепости Минас-Итиль. Когда же на крепость нападает Саурон, Исилдур снова спасает Белое Древо, чтобы после войны Последнего Союза посадить его уже не в Минас-Итиль, а в Минас-Анор (будущем Минас-Тирите) в память о погибшем брате.
Симметрия – Элендил (звезды), Исилдур и Анарион (Луна и Солнце) – потом повторится при строительстве Гондора, где между крепостями Минас-Итиль и Минас-Анор возведена столица Осгилиат («Звездная Цитадель»). Но до этих событий еще более века, а мы возвращаемся в Нуменор, в правление Ар-Фаразона.
Политическая обстановка накалена настолько, что мы позволим себе утомить читателя датами.
3262 год Второй эпохи. Ар-Фаразон сражается против Саурона и привозит его пленником в Нуменор. Постепенно Саурон хитростью из пленника превращается в советника короля.
3299 год. У Исилдура рождается сын Элендур.
3310 год. Саурон подстрекает короля начать войну против Амана, Ар-Фаразон начинает готовить Великое Вторжение.
3318 год. У Анариона рождается сын Менельдил.
3319 год. Ар-Фаразон нападает на Аман.
Имя Элендур содержит корень -ndur, который может быть синонимичен к -ndil (то есть «друг», «любящий»), но буквально означает «служащий», «вассал». Элендур – это «Вассал Эльфов» или «Верный Эленне» (то есть Нуменору). Это имя – прямой выпад против короля и его советника. А имя Менельдил еще категоричнее. С учетом этой синонимии суффиксов имя отсылает к Тар-Менельдуру, первому королю правящей ветви. Это заявление, что род Тар-Менельдура иссяк (брак Ар-Фаразона бездетен) и власть должна перейти к андунийцам.
Что, в общем, и происходит. Нуменор гибнет, Элендил с Верными спасается, основаны Арнор и Гондор. Элендил правит в Арноре, его сыновья – в Гондоре, причем это правление длится более ста лет. За это время у Исилдура рождается еще два сына с совершенно нейтральными именами: Аратан («Царственный Муж», принца просто назвали Принцем) и Кирион («Корабельный», обычное имя в морской державе, которой является Гондор).
3429 год. Саурон нападает на Минас-Итиль, Исилдур с семьей и Белым Древом бежит в Арнор.
3430 год. У Исилдура рождается четвертый сын, Валандил.
Исилдуру в это время чуть более двухсот лет, для андунийца это примерно сорокалетие. Мы не знаем, где в это время находятся трое старших сыновей Исилдура (в последнем бою они будут вместе с отцом и погибнут, что и сделает Валандила первым королем Арнора), но, судя по рождению младшего сына и его имени, Исилдур предполагает, что все они падут, а сына называет в честь первого лорда Андуниэ, сына Сильмариэни.
Имя вновь оказывается пророческим. Война Последнего Союза уносит жизни всех[57], кроме Менельдила и Валандила. Снова происходит разделение рода Элроса на две ветви, их родоначальники носят (почти) те же имена. Нуменорский род Тар-Менельдура пресекся, гондорский род королей, идущий от Менельдила, пресекся. Андунийский род Валандила выжил, несмотря на гибель Нуменора, арнорский род Валандила выжил, несмотря на гибель Арнора.
На этом можно было бы закончить, если бы не еще одно имя. Оно загадочное, и даже такое уважаемое издание, как энциклопедия Parf Edhellen, не знает, что с ним делать. Это имя первого вождя дунаданов, Аранарта.

Первый вождь дунаданов.
© Художник Елена Куканова
Оно состоит из двух корней, aran – «король» и arth – «земля». Второй корень есть и в названии Артедайна, то есть Земли Эдайн. Эдайн (по-эльфийски «аданы» в русифицированном переводе) не просто люди, но потомки нуменорцев, которые, в свою очередь, потомки Трех родов людей, пришедших в Первую эпоху в Белерианд. В таком контексте имя должно бы значить «Король Артедайна» и быть нейтральным (будущего короля назвали Королем), только вот именно в это время Артедайн гибнет в ходе Второй Ангмарской войны.
Буквальный перевод этого имени, так смущающий лингвистов, – «Король земли», а с учетом того, что синдаринский корень art– соответствует квэнийскому ard-, это имя можно перевести как «Владыка Арды». Это титул Манвэ, а никак не правителя, потерявшего свои земли! Неудивительно, что лингвисты не решаются на этот перевод.
Однако, как показали наши нуменорские изыскания, для понимания имени нужен контекст. Прежде всего он задается именем матери – Фириэли, которое мы уже сопоставляли с именем Мириэли. Сын Мириэли Феанор, величайший из эльфийских мастеров, уводит эльфов на восток из Амана, к войнам против Моргота; сын Фириэли Аранарт уводит людей на восток из Артедайна, к войнам против прислужников Саурона. Добавим к этому, что Аман во время Исхода эльфов погружен во мрак, поскольку Моргот уничтожил Древа, и это вполне можно сопоставить с гибелью Артедайна, причем сложно сказать, что трагичнее: уничтожение королевства людей или катастрофа в масштабе всего мира. Одним словом, Аранарт оказывается синонимичен Феанору, но уже не в негативном аспекте, а в лидерском, пассионарном.
В Средиземье была еще одна Фириэль. В «Этимологиях» Толкина это имя Лучиэни, которое она получила после того, как избрала удел смертных. Сыном Лучиэни был Диор, первый из полуэльфов, внук короля Дориата Тингола. Тингол был убит гномами, и Диор вместе со своим отцом Береном отомстили за его смерть. Диор стал править Дориатом как наследник Тингола. Иными словами, имя матери сулит Аранарту еще и судьбу наследника, который отомстит за убитого предка (Диор – за деда, Аранарт – за отца) и восстановит былую славу королевства.
Что же делает Аранарт? Он уводит народ в леса – и на протяжении тысячи лет мы не знаем о дунаданах ничего, кроме дат жизни их вождей. Вот только эти даты, как обычно у Толкина, очень красноречивы. В это время медленно растет сила Саурона, отчего срок жизни потомков нуменорцев сокращается, это происходит и в Гондоре, и на землях Арнора. Но если в Гондоре первые Наместники живут по сто двадцать лет, то к концу эпохи – менее ста; при этом на землях Арнора срок жизни сокращается со ста шестидесяти восьми у Аранарта до ста пятидесяти пяти у Аргонуи (последующие вожди пали в бою). Продолжительность жизни – признак верности Валарам, сокращение ее срока – признак Тени, и, как видим, в сравнительно благополучном Гондоре Тень в сердцах людей медленно, но набирает силу, а в уничтоженном Арноре происходит нечто странное – да, срок жизни повелителей тоже сокращается, но медленнее, а главное – растет та сила духа, о которой скажет Теоден Арагорну: «Эти тридцать воинов заменят целое войско – и сила его будет не в числе». Полностью утратив государственность, они обрели нечто большее[58].
Как же, исходя из этого, понимать имя Аранарта? Вероятно, как «Властитель земли» – в том смысле, что он и его народ остались на своей земле, пусть и исчезнув на тысячу лет со всех карт.
А о том, каким образом социальная и политическая катастрофа Арнора стала причиной духовного взлета, пойдет речь в следующей главе.
Глава 15. ДУНАДАНЫ, ШЕКСПИР, РУССО И РОБИН ГУД

Сельский пейзаж. Рисунок английского художника Томаса Гейнсборо. 1784–1786 гг.
The Metropolitan Museum of Art
Сравнивая карту «Властелина колец» с географической и исторической картой Британии, мы можем заметить довольно странное обстоятельство: на землях, более-менее соответствующих Англии, нет людей, которые были бы аналогом англичан. Причем никаких англичан: ни древних, ни современных. Да, место, где живут хоббиты, – это образ английской деревни, но сами хоббиты не люди. Да, Ривенделл – образ мира прерафаэлитов и ар-нуво, но это эльфы. Англосаксы, воители Мерсии, находятся в Рохане, который соответствует Центральной Европе. В образе Денетора просматриваются черты английского аристократа – но это Гондор, аналог Италии-Византии. «Правь, Британия, морями!» – но это Нуменор, Вторая эпоха. А что же на землях Арнора-Англии? Трактир в Брыле и при нем парочка поселений. И дунаданы, разумеется.
А еще там есть руины. Руины арнорского прошлого, которое тем не менее не очень-то похоже на прошлое англичан. В распаде Арнора на Артедайн, Кардолан и Рудаур усматривают аллюзию на попытку Генриха II разделить владения между тремя сыновьями (одним из которых был Ричард Львиное Сердце), но средиземская история – это розни трех братьев после смерти отца, и она ничего общего не имеет с войнами, которые вели против вполне живого Генриха его сыновья (включая и принца Джона, не входившего в ту тройку). Войны Арнора с Королем-Чародеем не имеют никаких исторических аналогов. Единственное, что можно с натяжкой счесть соответствием, – деталь биографии Ричарда Львиное Сердце и Исилдура: Ричард, будучи десять лет королем Англии, реально провел в ней полгода, и это время был занят сборами в Крестовый поход. Исилдур, наследующий арнорский престол от своего отца Элендила, провел в Арноре примерно столько же времени, занимаясь сборами на войну Последнего Союза. Королем Арнора он был два года после гибели отца, но до Арнора не добрался, погибнув по пути домой. В этом опять-таки можно усмотреть отзвуки биографии Ричарда – его гибель во Франции, но… это лишь слабо соотносимые отдельные элементы.
Одним словом – бессмысленно искать в Арноре Англию.
Давайте рассмотрим дунаданов.
Лесное братство, борющееся со злом и защищающее простых сельчан от короля-злодея и его приспешников, – в такой обобщенной формулировке дунаданы оказываются преемниками веселой ватаги Робина Гуда. Ноттингем расположен к северо-западу от Хоббитании-Оксфордшира, так что география тут идет рука об руку с историей. А дальше возникает вопрос: о соответствии какому Робину Гуду мы говорим? Ведь их как минимум четыре.
Прежде всего есть реальные прототипы. Их несколько, они жили в XIII–XIV веках: йомены, пострадавшие от судебного произвола, и рыцарь, скрывавшийся после разгрома мятежа и давший герою имя.

Статуя Робина Гуда у Нотингемского замка.
Nando Machado / Shutterstock.com
Есть Робин Гуд из народных баллад, грабящий богачей и раздающий добро беднякам.
Есть Робин Гуд из «Айвенго», перенесенный на столетие назад, во времена Ричарда Львиное Сердце (Ричард действительно осаждал принца Джона в Ноттингеме, что и послужило причиной сближения сюжетов). Здесь веселая шервудская ватага оказывается носителем верности истинному королю, да и сюжет в целом строится на хорошо знакомом нам принципе «возвращение короля».
И наконец, есть Робин Гуд массовой культуры, пришедший из кинокартины Майкла Кертиса (1938 год) и растиражированный фильмами, сериалами и мультфильмами. Здесь в набор героев непременно входят шериф и Гай Гисборн, причем ранние киноленты были условно-историчными (у Кертиса тема возвращения Ричарда занимает важное место в сюжете), а затем большее или меньшее значение приобрели элементы мистики.
Как видим, Следопыты Арнора наследуют героям Вальтера Скотта – с той разницей, что они не ждут короля из-за моря, они сами потомки королей, и если Ричард у Вальтера Скотта скрывается под плащом странника, то для наследников Исилдура уже тысячу лет такой плащ – их собственная одежда. Любой вождь дунаданов – это Робин Гуд и вальтер-скоттовский Ричард в одном лице[59].
Образ законного властителя, живущего в лесу, для английской культуры не нов. Именно на этом строится все действие в комедии Шекспира «Как вам это понравится», где герцог изгнан, живет со своим двором в лесу и в монологе говорит, в частности, так:
Ну что, мои товарищи и братья
В изгнании – не стала ль эта жизнь
Благодаря привычке старой слаще
Раскрашенного блеска? Этот лес
Не менее ль опасностями полон,
Чем лживый двор?
…И эта наша жизнь,
Свободная от суеты и шума,
Находит голоса в лесных деревьях
И книги в ручейках, и поученья
В громадных камнях, и добро во всем[60].
Известно, что Толкин признавался в пламенной нелюбви к Шекспиру. Это касается не только ходячего леса в «Макбете», но и изображения эльфов в «Сне в летнюю ночь». Однако приставка в слове «нелюбовь» почти ничего не значит для литературоведения, потому независимо от нее автор, по собственному признанию, вел страстный диалог с предшественником, а сила влияния при отрицании может оказаться даже мощнее, чем при подражании. Толкин освободил эльфов от шекспировских крылышек, но сохранил сам образ эльфийских владык, живущих в лесу, что не только воплощается в персонажах Галадриэли и Келеборна, но и поддерживает образ дунаданов, в чьих жилах течет эльфийская кровь.
Итак, правильный и прекрасный королевский двор должен пребывать в лесу, питаться охотой («А не пойти ль теперь // За дичью нам?» – говорит шекспировский герцог сразу после своего монолога), благодаря этому он освободится от лжи, интриг и прочих пороков. Как мы увидели в только что приведенной цитате, вместо книг у них ручьи и камни, и это видится чем-то очень хорошим. Толкин также не обременяет дунаданов домашними библиотеками, он упоминает, что все наследники воспитывались в Ривенделле, и нам остается лишь предполагать, что там учились не только принцы, но и другие дети[61].
Сильный и прекрасный человек, живущий на природе, чистый душой, не нуждающийся в хлебе, освободившийся от собственности в числе прочих пороков цивилизации… Хронологически между Шекспиром и Толкином возвышается бескрайний и манящий Жан-Жак Руссо.
В «Рассуждении о науках и искусствах» Руссо пишет: «Пышность наряда может свидетельствовать о богатстве человека, а изящество – о его хорошем вкусе, но здоровый и сильный человек узнается по другим признакам, и телесная сила скрывается не под златотканой одеждой придворного, а под грубым одеянием землепашца. Не менее чужды нарядности и добродетели, представляющие собою силу и крепость души. Добродетельный человек – это атлет, который любит бороться нагим, он презирает все эти жалкие украшения, стесняющие проявление силы, бо́льшая часть которых была изобретена лишь для того, чтобы скрыть какое-нибудь уродство»[62]. Если убрать из текста слово «нагим» – получится вполне адекватный портрет дунадана.
Чтобы он стал еще более узнаваемым, добавим другую цитату: «Американские дикари, не знающие одежды и промышляющие одной лишь охотой, непобедимы: в самом деле, какое иго можно наложить на людей, у которых нет никаких потребностей?». Эта цитата отлично показывает, что реального дикаря Руссо знал даже не из книг, а лишь из своих собственных фантазий, но мы говорим не об уничтожении «непобедимых» индейцев белым человеком, а о влиянии руссоистского «естественного человека» на «Властелина колец».








