Текст книги "Компьютерный анализ фьючерсных рынков"
Автор книги: Чарльз Лебо
сообщить о нарушении
Текущая страница: 15 (всего у книги 15 страниц)
Разрывы цен на открытиях
На встрече технических аналитиков Южной Калифорнии в 1989 Брюс Бэбкок младший, который был приглашен выступать, описал разработанную им стратегию дневной торговли. Брюс является издателем Commodity Trader Consumer Report и автором нескольких книг по товарной торговле. Его книга «The Dow Jones-Irwin Guide to Trading Systems», на которую мы здесь многократно ссылались, содержит огромное количество полезной информации, и мы рекомендуем нашим читателям как его книгу, так и листок CTCR.
Здесь приведены основные моменты стратегии дневной торговли, которую нам описал Брюс:
1. При торговле фьючерсами SP на ближайший месяц ожидайте цены открытия, которая создает заметный разрыв по отношению к закрытию предыдущего дня. Затем ищите торговлю в направлении разрыва. Если разрыв на открытии происходит в верхнем направлении, ищите вхождение на стороне покупки. Если разрыв на открытии происходит в нижнем направлении, ищите вхождение на стороне продажи.
2. Отметьте уровень цены на несколько пунктов выше (остановка покупки) или ниже (остановка продажи) от диапазона цены открытия и открывайте позиции, когда рынок начнет тренд в направлении разрыва и цена пробьет остановку покупки или остановку продажи.
3. Используйте остановку потерь на уровне примерно $500 и выходите из позиции на закрытии. (Смотрите рисунок 4-6.)
Стратегия разрывов может быть приспособлена для удовлетворения вашего индивидуального стиля торговли. Брюс дал понять, что он проделал значительное тестирование с различными разрывами и промежуточными параметрами. Обычно, чем больше разрыв и чем больше точек вы отмечаете на диапазоне открытия, тем более вероятно, что вы получите выигрышную торговлю. Однако ожидание больших разрывов и более продолжительное следование в их направлении означает уменьшение количества торгов.
Помните: прибыльная дневная торговля требует высокой волатильности, поэтому мы рекомендуем держать параметры ближе к верхнему уровню, нежели к нижнему. Таким образом, вы станете торговать только после того, как рынок продемонстрирует некоторую волатильность. В качестве отправной точки попытайтесь дождаться разрыва в 75 пунктов и отметить 25 пунктов следования тенденции. Если вы хотите увеличить количество торгов, уменьшите эти числа, а если вы хотите сократить количество торгов, возьмите числа больше .

Дивергенции RSI
Здесь приведен простои метод дневной торговли, использующий краткосрочный RSI для нахождения потенциальных пиков и впадин рынка SP. Это логичный подход, который должен работать на любом рынке, и может быть модифицирован для использования также в долгосрочной торговле. Это одна из наших любимых стратегий дневной торговли, предназначенных для тех, кому не обязательно торговать каждый день. Этот метод может простаивать по нескольку дней между торговыми сигналами, но, когда такой сигнал возникает, он дает процент выигрышей больший, чем у некоторых более активных стратегий. Так как он торгует не каждый день, он может использоваться в качестве дополнения к более активной системе.
Этот метод работает лучше всего, когда торги ведутся в направлении более продолжительного тренда. Когда преобладающего тренда нет, сигналы могут приниматься в любом направлении. Вы можете использовать ADX в качестве инструмента измерения тренда. Когда ADX падает, торги могут проходить в любом направлении. Будьте терпеливы и не предвосхищайте дивергенции.
Ниже приведены конкретные правила:
1. Используйте 30-минутный график SP с шестипериодным RSI, основанным на закрытиях.
2. Ищите модели дивергенции, в которых первый шип RSI преодолел уровни 80 или 20. Второй шип RSI не обязательно должен достигать этих уровней. Покупайте или продавайте сразу после того, как дивергенция подтвердится 30-минутным закрытием в направлении сигнала.
3. Используйте на вхождении остановку в 100 пунктов SP или уровень на два тика выше или ниже недавнего пика или впадины, предпочитая то из них, что окажется ближе.
4. Выходите на остановке или на закрытии дня.
5. Не открывайте новые позиции в последние 45 минут торговли на рынке. (Смотрите рисунок 4-7.)
На рынках, отличных от SP, этот метод дневной торговли можетбыть модифицирован путем замены 30-минутного графика на более краткосрочный. Если этот шаг был проделан, то уровни RSI 80/20 могут быть установлены на более высокий или более низкий уровень.
Стоит отметить, что на периодах, когда рынок менее волатилен, 70/30 работает лучше, чем 80/20, так как RSI не получается перекупленным или перепроданным. Однако одно из важных достоинств этой системы состоит в том, что она требует довольно волатильного рынка для того, чтобы заставить RSI достичь уровня 80/20, и сигналы о вхождении в торговлю не поступают до тех пор, пока не будет достаточной волатильности, чтобы сделать торговлю стоящей. Не пренебрегайте этим ценным свойством системы, устанавливая уровни ниже 70/30 только для того, чтобы получить более частые торги.

Система «Ножа» Сиббета
Мы представляем систему дневной торговли NYSE Composite Index (обычно называемую трейдерами «Нож» («Knife»), потому что по ней торгуют на Нью-Йорк-ской Бирже Фьючерсов (New-York Futures Exchange(NYFE). Она была рассказана нам Джимом Сиббетом, нашим старым другом, который учил нас 25 лет назад. Он, вероятно, наиболее известен благодаря «Индексу Спроса» и своим листкам со сводками новостей по серебру и золоту. Джим говорит, что предпочитает торговать на NYFE, а не SP, потому что, если рассматривать прибыль на каждый вложенный доллар, он может сделать больше денег на NYFE. Он также считает, что это более упорядоченный рынок с меньшим риском. Вот объяснение его стратегии:
1. Используйте 5-, 10-или 16-минутные графики ближайшего контракта NYFE. Вам нужны только ценовые данные, а не ценовые модели, так что временные интервалы особой роли не играют.
2. Определите на графике недавнюю точку значительного пика или впадины. (Пока просто наметьте ее на глаз). Если точка была пиком, то ищите возможность уйти в короткую позицию, как только рынок опустится на 70 пунктов от пика. Если значительной точкой была впадина, ищите покупку, как только рынок уйдет вверх на 70 пунктов от впадины. Как только рынок отодвинулся на 70 пунктов от пика или впадины, следуйте за текущим направлением в предположении, что оно будет продолжаться. Вам следует использовать остановку покупки или остановку продажи, которая автоматически введет вас в торговлю при изменении направления на 70 пунктов.
3. После того, как вы начали торговлю, защитите себя последовательностью очень близких остановок потерь на уровне 30 пунктов от точки вашего вхождения.
4. Если торговля проходит для вас благоприятно, то, когда вы уйдете на 30 пунктов, подвиньте вашу остановку к точке вхождения. Когда вы уйдете на 70 пунктов, снова отодвиньте остановку на 50 пунктов так, чтобы вы остановились на доходе 20 пунктов. Когда вы уйдете на 90 пунктов, используйте следящую остановку 70 пунктов и будьте готовы не только выйти, но и развернуть торговлю в противоположную сторону. (Вы можете не разворачиваться в конце торгового дня, если готовы удерживать позицию до следующего утра. Сиб-бет удерживает позицию таким образом только в том случае, если другие индикаторы подтверждают такое решение.)
5. Если вам не повезло и вы были остановлены до той точки, когда ваши остановки удалены на 70 пунктов, вам следует попытаться повторно войти на рынок в том же направлении. При повторном вхождении вы вернете позицию, как толь-
ко рынок произведет движение в 20 пунктов в направлении вашей предыдущей торговли. (Тот факт, что рынок не развернулся на 70 пунктов с момента предыдущего сигнала, свидетельствует о продолжении тренда в том же направлении, в котором вы пытались торговать ранее.) Сиббет говорит, что он часто получал возможность повторного вхождения по лучшей цене, чем та, на которой он выходил, и получал прибыль на второй попытке. (Смотрите рисунок 4-8.)
Нам не очень нравится высокая активность и пристальное наблюдение за рынком, которые требуются для следования методу Сиббета. Если выйти попить кофе, можно пропустить два или три изменения, вызывающих остановку, и пару разворотов. Вам также потребуется очень терпеливый и понимающий брокер, который будет мириться с частыми сменами остановок. Однако существует некое основное достоинство системы, и мы подумали, что было бы неплохо ее упомянуть в качестве повода для размышления. Данная система может стать основой для другой более практичной системы с широкими параметрами.
Дивергенции стохастического осциллятора
Этот метод дневной торговли объединяет ADX, получасовой стохастический осциллятор и трехминутный стохастический осциллятор. Эта система лучше всего работает на фьючерсах SP и валютах.
1. Используйте 18-дневный ADX/DMI для измерения силы дневного тренда. Если ADX растет, торги должны производиться только в направлении тренда. Если ADX падает, торги могут производиться в любом направлении.
2. Проверяйте направление краткосрочного тренда, используя получасовой график медленного стохастического осциллятора в качестве индикатора направления тренда. Можно торговать в направлении или против тренда стохастического осциллятора, пока падает 18-дневный ADX/DMI.
3. Используйте трехминутный график фьючерсных контрактов. Настройте другой график, используя трехминутные бары для 21 -периодного медленного стохастического осциллятора.
4. Вхождение в торги происходит после дивергенции между трехминутным графиком фьючерсов и трехминутным графиком стохастического осциллятора. Первая точка дивергенции должна возникнуть, когда стохастический осциллятор находится либо выше 80, либо ниже 20.
Ищите случающиеся время от времени трехточечные дивергенции. Они встречаются реже, чем двухточечные дивергенции, но это по-настоящему хорошие сигналы. Более того, вы можете торговать после сигналов трехточечной дивергенции вне зависимости от тренда дневного ADX или стохастического осциллятора. (Смотрите рисунок 4-9.)
5. Разместите вашу защитную остановку. Начальной точке остановки потерь для SP следует быть на 20 пунктов выше недавнего пика для коротких позиций или на 20 пунктов ниже недавней впадины для длинных позиции. Остановка может изменяться после каждого нового пика или впадины стохастического осциллятора, устанавливаясь на уровне, отстоящем на 20 пунктов от нового пика или впадины на графике SP.
6. Фиксируйте прибыль или выходите на закрытии. Если трехминутный стохастический осциллятор дает сигнал, противоположный вашей позиции, находясь на точке ниже 20 или выше 80, то это как раз то место, где вам следует зафиксировать прибыль.

Ключевой разворот и стохастические осцилляторы
Эта идея дневной торговли сочетает несколько технических элементов: распознавание фигур (то, о чем мы не говорили много), стохастические осцилляторы и дивергенцию. Мы предполагаем, что большинство наших читателей обладает некоторым пониманием стохастических осцилляторов и дивергенции, так как мы подробно описали их в предыдущей главе. Однако часть, посвященная распознаванию фигур, является новым элементом и требует короткого разъяснения.
Цель распознавания фигур состоит в попытке предсказать точки разворота рынка путем наблюдения последовательности ценовых движений, которые возникают регулярно и имеют предсказуемое значение. Фигура, описываемая здесь, называется "ключевым разворотом". (Смотрите рисунок 4-10). Эта фигура состоит из трех баров с ключевой впадиной, которая создает новую краткосрочную впадину, за которой следует третий бар, не производящий новую впадину, и закрытие которого находится выше ключевого закрытия. Разворот этой фигуры также может быть использован для определения рыночных пиков.
Когда мы держим в уме эту фигуру, система выглядит следующим образом:
1. Используйте 30-минутный график фьючерсов на SP и девяти-периодный медленный стохастический осциллятор.
2. Ищите фигуры краткосрочных ключевых разворотов, которые мы описали выше.
3. Входите в торговлю, когда вы заметили фигуру ключевого разворота, которая сопровождается значением стохастического осциллятора (%D) ниже 30 для фигуры покупки или выше 70, если это фигура продажи.
4. Установите защитную остановку на расстоянии одного или двух тиков от ключевого пика или впадины. Если эта остановка слишком удалена для того, чтобы быть приемлемой, используйте более близкую долларовую остановку.
5. Выходите на любой фигуре ключевого разворота в противоположном направлении или на закрытии. (Снова смотрите рисунок 4-10.)
Ваши шансы на удачу будут выше, если вы дождетесь дивергенции между стохастическим осциллятором и ценами фьючерсов. Однако дивергенция не обязательна.

Приложение
Формулы технических исследований
Мы обнаружили, что формулы технических исследований различаются у разных поставщиков программного обеспечения, а также у разных авторов и трейдеров. Некоторые отличия могут быть результатами ошибок программирования или непонимания, а некоторые могут быть честными попытками улучшить формулу. Ситуация, когда два стоящих бок о бок компьютерных монитора демонстрируют RSI от двух поставщиков с отличающимися значениями, может привести в замешательство. По нашему мнению, не существует «правильных» формул. Пока использование исследования является последовательным, ваши результаты должны быть схожими с теми, что получаются при использовании немного отличного источника. Если небольшое изменение в индикаторе дает совершенно отличные торговые результаты, вам следует поинтересоваться, не слишком ли вы подстроили исследование под кривую данных вместо того, чтобы возлагать вину на ошибочные вычисления.
Следующие формулы являются обычно используемыми. Они не задумывались как определяющие и единственно возможные и не должны рассматриваться таким образом.

Индикатор направленного движения (Directional Movement Indicator – DM1) и
Индекс среднего направленного движения (Average Directional Movement Index – ADX)
Смотрите соответствующий раздел главы "Технические исследования".


Взвешенные (Weighted)
Наиболее распространенный метод взвешивания скользящей средней – умножение цены каждого дня на число дней, прошедшее с момента появления этой цены. В 10-дневной взвешенной скользящей средней сегодняшней цене будет предано в 10 раз больше веса, чем цене 10-дневной давности.


Дивергенция – конвергенция скользящих средних (Moving Average Convergence Divergence – MACD)
MACD состоит из одной линии, которая является разностью между экспоненциальными скользящими средними, и второй «сигнальной» линии, которая является экспоненциальной скользящей средней первой линии.
Первая линия вычисляется следующим образом:
Обычно MACD использует 12днейдляЕМА1 и 26 дней для ЕМА2. Такой подход дает MACD, которую Аппель рекомендует для продающей стороны рынка акций, но которую большинство практиков использует как для получения длинных, так и коротких сигналов. Конфигурация Аппеля для покупки использует 8-дневную и 17-дневную ЕМА соответственно.

Параболическая система (Parabolic)
Первая Параболическая точка остановки и разворота (Stop and Reverse – SAR) в сериях данных – это экстремальная цена предыдущей Параболической торговли. Следовательно, SAR^ = ЕР . Последующие SAR вычисляются следующим образом:




Содержание
Предисловие 5
От авторов б
Благодарности 8
Содержание 9
Введение 17
Использование персональных компьютеров 17
Построение вашей собственной системы 18
Трейдинг – это непросто 18
Нахождение правильных инструментов 19
Протестируйте, прежде чем торговать 19
Делимся идеями по дневной торговле 20
Мы не знаем всего 20
Настоящая цель – делать деньги 22
Это не книга для начинающих 23
Предостережение читателю 23
Глава 1 Построение системы 25
Введение 25
Зачем нужно строить систему? 25
Плата за преимущества 26
Определите проблему, затем решайте ее 27
Проблема 1: Определение пригодных для торговли рынков 28
Ликвидность – это ключ 28
Избегайте новых рынков 29
Ликвидность нужно отслеживать 30
Проблема 2: Определение тренда 31
Инструменты обнаружения тренда 31
Пусть это будет просто 34
Проблема 3: Задание времени вхождения 35
На изготовку, целься,огонь 35
Подберите индикатор 36
Терпение вознаграждается 36
Проблема 4: Задание остановки потерь 37
Близкая остановка потерь по сравнению с далекой 37
Идеальная остановка 38
Следуйте остановкам 39
Проблема 5: Задание выходов 41
Послания из космоса 41
Короткий обзор 42
Популярные стратегии выхода 43
Компромиссная стратегия выхода 44
Доходы от случайных входов 46
Проблема 6: Задание времени повторного вхождения 47
"Безопасное" повторное вхождение 47
Использование осцилляторов 48
Почему бы не оставаться в позиции? 48
Координируйте выходы и повторные вхождения 50
Проблема 7: Слежение за системой 52
Нижняя граница 52
Исторические тесты на производительность 53
Короткий обзор 56
Рекомендуемая литература 57
Глава 2 Технические исследования 59
Введение 59
Типы индикаторов 59
Учитесь использовать индикаторы 60
Сведение математики к минимуму 61
Обмен идеями 61
Индикатор направленного движения DMI (DMI – Directional Movement Indicator) и Индекс среднего направленного движения (ADX – Average Directional Movement Index) 62
Концепция DMI 63
Вычисление направленного движения (М – Directional Movement) 63 Вычисление ADX 64
Тестирование производительности DMI 67
Использование ADX 68
Растущий ADX 71
Падающий ADX 74
Проблемы ADX: Шипы 75
Проблемы ADX: Запаздывание 76
Дневная Торговля с ADX 77
Полосы (Bands), Конверты (Envelopes) и Каналы (Channels) 78
Раздел 1: Торговля с помощью конвертов 80
Полосы Боллинджера (Bollinger Bands) 81
Торговые правила конверта 82
"Оптимальный" процент для полос 85
Торговля внутри конверта 86
Раздел 2: Торговля на прорывах канала 88
Выбор временных значении 89
Понижение риска путем введения нейтральной зоны 91
Прорыв канала как подтверждение 91
Индекс товарного канала (CCI – Commodity Channel Index) 92
Обзор основных теорий Ламберта 92
Некоторые положительные результаты тестирования 95
Использование CCI в качестве индикатора
долгосрочного тренда 96
Использование дневного CCI 99
Несколько наблюдений 99
Избегайте дерганий 100
Дивергенция (Divergence) 101
Дивергенции между техническими
исследованиями и рынками 102
Трендовые рынки в сравнении с нетрендовыми 104
Основные торговые правила 104
Серийные дивергенции 105
Дивергенции на связанных рынках 106
Модель установки 110
Момент (Momentum) и Скорость изменения (Rate of Change) 111 Скорость изменения (ROC – Rate of Change) 114
Сигнал момента – следование за трендом 114
Сигнал момента – следование против тренда 116
Долгосрочная торговля с помощью момента 118
Торговля при помощи дивергенции момента 120
Использование момента других индикаторов 120
Скользящие средние (Moving Averages) 122
Простые скользящие средние 122
Взвешенные скользящие средние 125
Экспоненциальные скользящие средние 125
Системы одной скользящей средней 128
Двойные скользящие средние 130
Тройные скользящие средние 131
Четыре скользящие средние 132
Смещенные скользящие средние
(DMA – Displaced Moving Averages) 134
Нахождение фильтра 139
Какие средние использовать? 141
Как заставить работать систему скользящих средних? 141
Торговый метод конвергенции – дивергенции скользящих средних (MACD – Moving Average Convergence-Divergence) 143 Краткий обзор основ 143
Торговля на пересечениях MACD 145
Использование уровней перекупки/перепродажи 146
Линии тренда MACD 147
Ищите дивергенцию 148
Комбинирование сигналов 149
Торговля в направлении тренда 150
Параболическая система (Parabolic) 152
Происхождение параболической системы 152
Изменение ускорения 154
Уайлдер о значениях AF 156
Торговля по параболической системе 156
Направленная параболическая система Кауфмана 156
Другая параболическая торговая система 157
Процент R (Percent R) 160
Процент R Ларри Уильямса (Larry Williams' %R)? 160
Общие торговые правила 160
Фиксация дохода 162
Дивергенция 164
Крестики-нолики (Point and Figure) 165
Короткий обзор основ 165
Определение размеров ячейки и разворотных элементов 166
Чтение между линиями тренда 167
"Расчет" ваших доходов 170
Сглаживание ложных прорывов 170
Краткий обзор 170
Индекс относительной силы (RSI – Relative Strength Index) 173
Ложные колебания (Failure Swings) 174
Модели дивергенции RSI 175
Недельные графики 175
Дневные графики 175
Фильтр вхождений RSI 176
Повторное вхождение с RSI 179
Фиксация дохода с помощью RSI 179
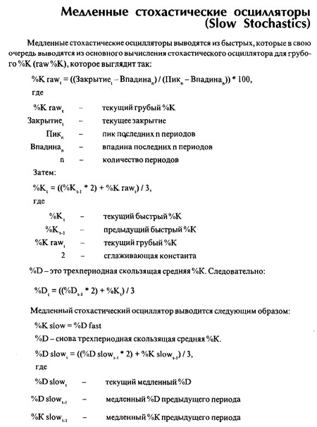
Медленные стохастические осцилляторы (Slow Stochastics) 182 Временные периоды 184
Когда использовать стохастические осцилляторы 184
Дивергенции 186
Левые и правые пересечения 188
Колени и плечи 188
Крюки и петли – предупреждающие модели 188
Медвежьи и бычьи установки 190
Фиксация доходов 190
Волатильность 192
Измерение волатильности 192
Как работают системы волатильности 194
Комментарии и вариации 195
Недостатки систем, основанных на волатильности 196 Р
екомендации 197
Быстрые выходы 199
Объем и Открытый интерес (Volume and Open Interest) 200
Торговля при помощи объема 200
Открытый интерес 202
Взаимодействие объема и открытого интереса 204
Исследования объема и открытого интереса 206
Рекомендуемая литература 208
Глава 3 Тестирование системы 213
Основы 213
Зачем тестировать ? 213
Программное обеспечение 214
Элементы торговой системы 215
Ожидайте худшего 215
Опасности оптимизации 216
Что действительно не так? 217
Оптимизировать или не оптимизировать 217
Как избежать подстраивания под кривую 218
Выбор периода тестирования 219
Выбор данных для тестирования 222
Проскальзывания и комиссионные 222
Типы тестирования 224
Простая оптимизация 224
Совокупное опережающее тестирование 224
Простое опережающее тестирование 224
Измерение производительности 225
Отношение Шарпа (The Sharpe Ratio) 225
Отношение Стерлинга (The Sterling Ratio) 226
Отношение Калмара (The Calmar Ratio) 226
Среднее геометрическое 226
Тестирование для получения определенных результатов 227
Совокупный доход (Net Profit) 227
Количество торгов на тестовой выборке
(Number of Trades in theTest Sample) 228
Наибольшая выигрышная и наибольшая проигрышная торговля (Largest Winning and Largest Losing Trade) 228
Максимальное количество последовательных выигрышей и про игрышей (Maximum Consecutive Winners and Losers) 228
Убытки от пика к впадине (Peak-to-Valley Drawdown) 229
Процент выигрышей (Percent Winners) 230
Отношение среднего выигрыша к среднему проигрышу (Ratio of Average Win to Average Loss) 230
Общая отдача и максимальный убыток
(Total Return andMaximum Drawdown) 230
Волатильность и вероятность провала
(Volatility and Probability of Ruin) ' 231
Тестирование вхождений, выходов и остановок 233
Тестирование вхождений 233
Методология тестирования вхождений 234
Анализ результатов тестирования 235
Процедуры тестирования 236
Пересечение скользящих средних 236
Прорыв канала 237
Пересечение стохастического осциллятора с границами 238
Скачок стохастического осциллятора 238
Индекс относительной силы (RSI – Relative Strength Index) 239
Индекс товарного канала (CCI – Commodity Channel Index) 239
Момент (Momentum) 240
Волатильность (Volatility) 240
Случайные вхождения 241
Важность выходов 242
Тестирование выходов 243
Методология тестирования выходов 243
Эталонная система 245
Параболическая остановка и разворот 245
Поддержка/Сопротивление 245
Отслеживание RSI (Индекс относительной силы) 246
Ключевой разворот 246
Следящие остановки 246
Волатильность 248
Медленный стохастический осциллятор 248
Цели дохода 248
Случайные выходы 248
Выводы 249
Тестирование остановок 250
Методология 250
Остановки начального риска 251
Долларовые остановки 251
Поддержка/Сопротивление 251
Бездоходный выход 252
Безубыточные остановки 252
Следящие остановки 252
Долларовое отслеживание от закрытия 252
Долларовое отслеживание от пика или впадины 253
Выводы 253
Создание простой торговой системы 256
Задачи торговой системы 256
Размер счета 257
ортфель 257
Программное обеспечение и данные 257
Подстраивание под кривую и оптимизация 258
Контроль риска 258
Технические исследования – вхождения 259
Технические исследования – логичные выходы 260
Первый тест 260
Следующий шаг 261
ADX в качестве фильтра 262
Дальнейшее тестирование 263
Вывод 266
Рекомендуемая литература 267
Глава 4 Торговля в течение дня 269
Введение 269
Плата за присутствие в бизнесе 269
Ограниченные шансы 270
Выбор рынков для торговли в течение дня 271
Учитывайте спреды 271
Максимизация доходов 272
Наше опровержение 272
Метод конверта 5-25 273
Система "Hi MOM" (Высокого момента) 274
Межрыночные дивергенции, трехмерная техника Охамы 276
Крюки %К Кеина 278
Одноминутные графики со стохастическим осциллятором 280
Точки опоры 280
Разрывы цен на открытиях 283
Дивергенции RSI 285
Система "Ножа" Сиббета 287
Дивергенции стохастического осциллятора 289
Ключевой разворот и стохастические осцилляторы 290
Приложение 292




























