Текст книги "Логика неудачи. Книга о стратегическом мышлении в сложных ситуациях"
Автор книги: Дитрих Дернер
Жанры:
Альтернативная медицина
,сообщить о нарушении
Текущая страница: 7 (всего у книги 17 страниц) [доступный отрывок для чтения: 7 страниц]
Маленькие столбцы в верхней части рисунка показывают, какими вопросами задавался испытуемый и какие вмешательства он предпринимал. К каждому году относится по четыре столбца. Первый показывает количество «технологических вмешательств» (например, бурение колодцев), второй – «экономических» (например, закупки и продажи), третий – вмешательств, которые касались населения (медицинское обслуживание), четвертый – количество вопросов. Глядя на результаты, задумываешься о том, что без доброжелательного вмешательства испытуемого уровень жизни моро оставался бы низким, но они, по крайней мере, могли бы долго жить не голодая.
Между прочим, если игры-симуляции со случаями массовой смерти от голода (по счастью, лишь электронными) кажутся читателю неприличными, то пусть он задумается о том, что реальность в регионе Сахель и в Эфиопии выглядит гораздо более «неприлично»: там жертвами соответствующих мер становятся реальные люди. (Прочтите еще раз статью из Hamburger Abendblatt во введении, чтобы в этом убедиться.)

Рис. 23. Пример надвигающейся катастрофы с грунтовыми водами
Если бы испытуемым предоставили работать лишь с абстрактными математическими структурами, которые, конечно же, лежат в основе подобных программ-симуляций, то определенные виды поведения, которые связаны с семантической оболочкой переменных, не были бы выявлены. У испытуемого pmosc606 (рис. 23) отказ принимать меры по борьбе с мухой цеце и отсутствие готовности бурить колодцы были основаны на его «идеологии»: ни в коем случае не делать того, что могло бы причинить ущерб экологии региона проживания моро. Работая с абстрактной математической системой, он не испытывал бы подобных сомнений. Тот факт, что его проэкологические намерения имели антиэкологические последствия, заставил испытуемого задуматься; неудача же при выполнении абстрактной математической задачи самое большее привела бы испытуемого к выводу, что он недостаточно одарен в сфере математики или в чем-либо еще.
2. Катастрофа с грунтовыми водами. Непременно встречаются испытуемые, которые осторожно обращаются со скотом и держат его поголовье в таком состоянии, которое соответствует количеству съедобной растительности. Если при этом им еще удается удерживать на определенном уровне численность населения и не позволять ей слишком сильно увеличиваться (что приводит, однако, к тому, что у моро появляется желание иметь больше скота), то таким образом стабильное положение дел может сохраняться довольно продолжительное время. Новые колодцы обеспечивают скот и засеянные просом поля достаточным количеством воды, и в целом ситуация выглядит отлично и кажется очень стабильной.
Однако в какой-то момент колодцы начинают давать меньше воды. Разумеется, теперь уже невозможно прекратить орошение полей или не давать воды скоту, поэтому приходится бурить новые колодцы. Это получается легко, поскольку поначалу количество воды, добываемой из уже имеющихся колодцев, снижено незначительно, а кроме того, оно может выпасть на год, когда дождей было меньше, чем в предыдущем году. По этим причинам испытуемый может предположить местное колебание уровня воды и не обратить внимания на подозрительный характер его снижения. Незначительное снижение уровня воды можно легко объяснить особенностями климата, потребностей в воде (может, в этом году было на пару коров больше!) или другими обстоятельствами.
И в этом случае довольно быстро начинает работать положительная обратная связь: в действительности уже сильно сниженный уровень воды начинает еще быстрее снижаться из-за бурения новых колодцев, и вскоре грунтовые воды почти исчерпаны, в колодцах почти пусто, и результаты сравнимы с катастрофой со скотом – растительный покров уменьшается, коровы начинают поедать траву вместе с корнями и т. д. Но даже на этом этапе катастрофа выглядит в глазах испытуемого достаточно внезапной, поскольку он не обращал внимания или не принимал всерьез очень медленное снижение количества воды на протяжении нескольких лет. (Проблемы с водорослями в Северном море весной 1988 года тоже обрушились на современников как гром среди ясного неба!)
Бурение новых колодцев при сниженной производительности уже имеющихся эквивалентно установлению положительной обратной связи: чем меньше воды, тем больше новых скважин и тем меньше воды. А снижение уровня грунтовых вод порождает второй процесс с положительной обратной связью: чем меньше воды, тем меньше растительности, тем больше голодает скот и тем больше он уничтожает корни травы. В конце концов моро вновь оказываются с пустыми руками и пустыми желудками, поскольку основы их питания – коров – больше нет.
Рисунок 23 показывает подобное развитие событий в самом его начале. Испытуемый вызвал настоящий бум: к 19-му году количество коров настолько выросло, что вышло за пределы системы координат. Численность населения резко возросла, появился большой капитал. Правда, примерно с 22-го года поголовье скота начинает снижаться; уровень грунтовых вод падает с 13-го года; с 20-го года наступает застой в вегетации, урожаи проса увеличиваются слишком медленно, чтобы можно было прокормить этим количеством все население. Остальную часть истории уже можно просчитать. Однако испытуемый выйдет из этой симулированной ситуации с чувством, что он прямо-таки создан для роли политика, занимающегося помощью развивающимся странам, поскольку к концу эксперимента (к 30-му году) дела у моро идут просто великолепно (пока что)! А потери в поголовье скота можно ведь легко остановить: продавать немного меньше коров, у нас ведь и так достаточно денег! Да и пара новых скважин для увеличения пастбищ тоже не повредит!
3. Катастрофа с населением. Есть и такие испытуемые, которым удается сохранить постоянное поголовье скота и при этом проявлять осторожность с колодцами, однако они достигают такого значительного увеличения численности населения, что его непросто сдержать, когда в этом наконец возникает потребность, поскольку число людей становится угрожающим. Естественно, ставшее гораздо более многочисленным население страстно желает получить достаточное количество пропитания. Что делать? Приходится увеличивать количество коров, выделенных на убой; возможно, приходится также отказываться от экспорта коров и проса; нужно увеличивать площади посевов или же поголовье скота. И то, и другое приводит к повышенной потребности в воде. Увеличение поголовья коров – самый рискованный путь, который часто ведет к катастрофе либо с грунтовыми водами, либо со скотом.

Рис. 24. Редуктивная гипотеза из эксперимента с Лоххаузеном
Рисунок 24 демонстрирует пример подобной катастрофы с населением почти в чистом виде. Испытуемый с самого начала отказался делать что-либо для коров. Мухи цеце существуют без всякого вмешательства в их жизнь (однако их количество снижается вместе с поголовьем скота). Тот факт, что площадь пастбищ не увеличивается, говорит о том, что испытуемый не стал заботиться и о дополнительном орошении. Площадь полей, наоборот, несколько выросла, однако этот прирост незначителен, поскольку он соответствует лишь растущей численности населения. Единственное, чем серьезно занимается испытуемый, – это обеспечение хорошего медицинского обслуживания для населения. Однако без других сопроводительных мер это оказывается губительным: увеличивающееся население почти с самого начала уничтожает свои собственные ресурсы, и на 18, 20 и 26-й год претерпевает ужасные периоды губительного голода – вот вам и результат мер, принятых из лучших побуждений!
Во всех приведенных нами примерах различных катастроф, случившихся с моро, в основе этих несчастий лежит лишь одна проблема: испытуемые не осознают, что они имеют дело с системой, в которой не все, но многие компоненты связаны друг с другом. Они рассматривают задачу как серию различных проблем, которые нужно решать по порядку. Они не принимают во внимание непосредственные и отдаленные последствия тех мер, которые осуществляют. Они оперируют всей системой так, словно она представляет собой скопление не связанных друг с другом частей. Они рассматривают ее даже не как систему, а как скопление не зависящих друг от друга мини-систем. А подобное обращение с системой приводит к трудностям: если не позаботиться о проблеме, которая еще не возникла, то скоро она появится!
Если требуются товары для экспорта, чтобы улучшить финансовую ситуацию у моро, то нужно разводить еще больше коров; для того чтобы было больше коров, нужно увеличить площадь пастбищ, а для этого требуется бурение колодцев. Все, проблема решена! (То, что при решении этой проблемы испытуемые создают несколько новых проблем, многим из них было непонятно.)
Когда человек улучшает медицинское обслуживание, численность населения растет, что в некоторой степени было желательным эффектом. Кроме того, жизнь моро просто становится лучше. Тот факт, что со временем возросшему количеству моро потребуется больше пропитания и что таким образом оно связано с коровами, корнями травы и грунтовыми водами, не приходил в голову многим испытуемым при планировании медицинского обслуживания.
Большинству испытуемых не хватает широкой картины системы как единого целого со всеми последствиями, вызванными любыми изменениями. Для большинства участников эксперимента бурение колодцев само по себе выглядело как деятельность, которая может дать только положительный результат. То, что вода в колодцах должна откуда-то появляться и что дающие ее источники могут иссякнуть, не было очевидным для испытуемых, когда они давали задание бурить больше колодцев.
И все же игра «Моро» настолько прозрачна, что в тот момент, когда для большинства испытуемых становились очевидными те катастрофы, которые они сами вызвали, они благоразумно признавали, что повели себя неправильно. Игра «Моро» весьма полезна в качестве педагогического средства. При внимательном рассмотрении каждому становится ясно, что вода в колодцах должна откуда-то браться и что ее источник должен пополняться, чтобы все оставалось по-прежнему.
Какова же причина того, что испытуемые работали не с системой, а со «скоплением систем», состоящим из многочисленных, не зависящих друг от друга мини-систем? Причиной изолированной работы с частью проблемы может быть упомянутая в главе «Работа с целями» переоценка актуального мотива. У человека имеется проблема – а именно нехватка воды для коров. Ее нужно решить! Других проблем в поле зрения нет, так зачем о них думать? Вернее, зачем думать о том, о чем следовало бы подумать?
Еще одна причина кроется, вероятно, в информационной перегрузке испытуемых. Они получают огромное количество информации, они должны в одиночку собирать многочисленные данные для решения актуальных проблем, им о многом приходится размышлять. Поэтому кажется очень простым выходом не выделять время на обдумывание проблемы, которая в данный момент остро не стоит.
«Евреи, иезуиты и масоны…»
Несомненно, обращение с системой как со скоплением не связанных друг с другом отдельных систем является, с одной стороны, той формой обращения с системами, которая в большинстве случаев экономит когнитивную энергию. С другой стороны, это тот же метод, при котором заранее программируется отсутствие внимания к немедленным и отдаленным последствиям – то есть неудача. Если у человека нет никакого представления о том, как отдельные переменные в системе взаимно влияют друг на друга, то, конечно же, он не может принять эти влияния к сведению. Это хорошо продемонстрировал предыдущий раздел («По порядку!»).

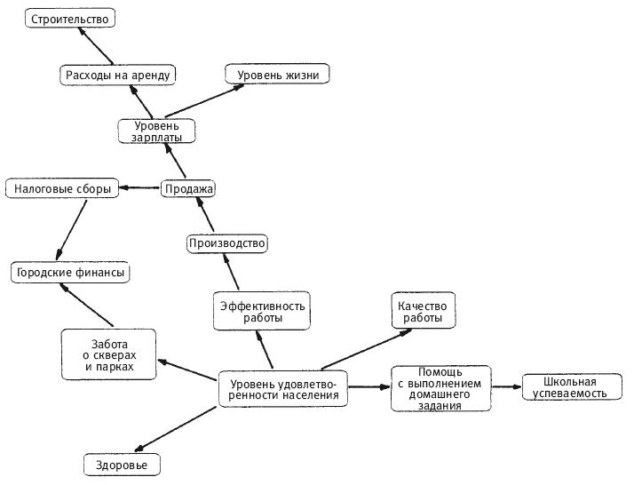
Рис. 25. Редуктивная гипотеза из эксперимента с Лоххаузеном
В любом случае, лучше знать, как именно отдельные переменные в системе связаны друг с другом. На рисунке 25 показана такая гипотеза о зависимостях. Ее выдвинул один из испытуемых в эксперименте с Лоххаузеном. Как мы видим, в эту гипотезу входит большое количество важных переменных системы «Лоххаузен». Она затрагивает производительность часового завода, приносимый им доход, безработицу, удовлетворенность жителей города, масштабы заботы о парках и скверах, успеваемость школьников, то, в какой мере родители помогают детям с домашним заданием, заболеваемость среди жителей Лоххаузена…
Интересна форма этой гипотезы. Все переплетения взаимных влияний испытуемый свел в этой гипотезе к одному-единственному пункту. В центре этих переплетений стоит удовлетворенность жизнью среди населения Лоххаузена. Она влияет на все остальное и является единственной переменной в этой системе, которая занимает центральное положение. Если жители довольны жизнью, они меньше болеют. Это означает, что они больше работают. Это, в свою очередь, приводит к высокой продуктивности и хорошему качеству труда. Следовательно, часовой завод может продавать больше своей продукции, что приводит к увеличению доходов. Это означает, что часовой завод может предложить больше рабочих мест, а это приведет к исчезновению безработицы. Кроме того, завод сможет повысить работникам зарплату. Это, в свою очередь, приведет к тому, что работники смогут улучшить свои жилищные условия – а это простимулирует строительство.
Довольные родители явно в большей степени готовы помогать детям с выполнением домашнего задания, что ведет к улучшению успеваемости в школе. Благодаря этому повышаются способности работающего населения и качество производимой продукции.
Довольные жители города заботятся о местах общественного отдыха и не нуждаются в том, чтобы доказывать свою компетентность, ломая скамейки в парке, а это превращается в заботу о городской казне!
Все перечисленные отношения могут быть правильными по отдельности. Однако в целом подобная гипотеза является ложной и опасной. Важное место в ней занимает организация по централистскому типу. Разумеется, подобная редуктивная гипотеза, сводящая все события к одной переменной, в определенном смысле будет холистической (а это желательное качество). Она охватывает всю систему, однако делает это определенным образом – так, чтобы сэкономить когнитивную энергию. О чем приходится заботиться в системе, организованной подобным образом? Только об одном – о довольстве жителей города. Все остальные проблемы решатся сами собой.
У таких редуктивных гипотез есть большие преимущества: они упрощают обращение с системой и тем не менее являются целостными в том смысле, что они в известной степени содержат в себе всю систему.
В деталях такая гипотеза вовсе не является ложной. Она ошибочна лишь в совокупности, поскольку является опасно неполной. Она не охватывает многочисленные обратные связи и тот факт, что в таких системах, как Лоххаузен, как и во многих других, речь идет не о звездообразном переплетении зависимостей, а о такой системе взаимосвязей, которую, пожалуй, можно сравнить с пружинным матрасом. Не принимать во внимание этот факт не только неправильно, но и опасно. Потянешь за одно или надавишь на другое – задвигается все остальное. Необязательно должен существовать какой-то центральный пункт; в сущности, центральным является если не все, то, по крайней мере, многое.
При более внимательном рассмотрении человеку все это должно стать ясно. К примеру, удовлетворенность родителей зависит от успеваемости их детей, равно как в целом и удовлетворенность самих детей, и таким образом зависимость «удовлетворенность» – «количество помощи с домашними заданиями» – «школьная успеваемость» на самом деле представляет собой положительную обратную связь. Существуют также, возможно, отрицательные обратные связи, и это тоже становится понятным при более внимательном рассмотрении. Удовлетворенность жизнью жителей города могла бы повысить его привлекательность в качестве места для жизни и работы. Это могло бы привести к тому, что туда переезжало бы все больше людей из окрестностей и из других мест, что повысило бы нагрузку на общественные учреждения и негативно сказалось бы на городских финансах. Это, в свою очередь, оказало бы негативное влияние на общественные отношения в Лоххаузене, что привело бы к отрицательному влиянию на удовлетворенность жителей.
Таким образом, удовлетворенность жителей на самом деле оказывается встроенной в целую сеть положительных и отрицательных обратных связей, и узнать, что произойдет со всеми этими связями с течением времени, совсем не просто.
Построение редуктивных гипотез, результат которого показан на рисунке 25, приводит к тому, что человек начинает избегать подобных сложных рассуждений; по этой причине такие гипотезы чрезвычайно любимы и за пределами Лоххаузена. Один из примеров того, к каким ужасам может привести подобная редуктивная гипотеза, – это то, что в поражении Германии в Первой мировой войне винили исключительно вредную деятельность «евреев, иезуитов и масонов», которые «воткнули нож в спину непобедимой немецкой армии». Можно взглянуть, например, на материалы Нюрнбергской выставки 1988–1989 годов (см. «Смотри, камень вопиет из стены. История и культура евреев в Баварии», ч. II «Антисемитизм и национализм», с. 435).
Можно найти и другие примеры. Каждый раз, когда в 50-е годы выпадал необычайно сильный град, это объясняли испытаниями ядерных бомб, которые в то время проводились чаще, чем сейчас. Когда в Северном море гибнут тюлени, виновато в этом может быть лишь плохое экологическое состояние моря. Тот факт, что сначала погибли тюлени, жившие в менее загрязненных частях моря, мало влияет на формирование гипотез в обществе. На эту тему можно почитать статью Ханса Шу «Шумиха вокруг тюленей» в газете Zeit от 8.07.1988.
В какой-то давно забытой телепрограмме ее герой вечером возвращался домой на трамвае. На повороте стоящий напротив него слегка подвыпивший пассажир потерял равновесие, задел нашего героя, извинился и пробормотал: «Весь мир против меня!», повторив эти слова еще неоднократно – к примеру, тогда, когда он заметил, что давно проехал свою остановку.
Мир политических событий тоже приобретает неожиданную упорядоченность, когда человек впервые приходит к тому, чтобы все рассматривать как дело рук КГБ, ЦРУ, коммунистов, капиталистов и т. д. Согласно статье о бульварной литературе, опубликованной в журнале Spiegel осенью 1988 года, выходило, что опытные ученые рассматривают этот жанр литературы как «инструмент в руках власть предержащих». «Все общество против меня!»
Когда человек, по той или иной причине ощущающий свое призвание к исследованию состояния нашего мира или, по крайней мере, состояния нашего общества, в конечном итоге приходит к выводу, что мы живем в «автомобильном обществе», «обществе услуг», «информационном обществе», «атомном обществе» или «обществе досуга», то все это, разумеется, тоже редуктивные гипотезы, которые напрашиваются при экстраполяции структур.
Тот факт, что подобные редуктивные гипотезы предлагают монолитное толкование мира, возможно, объясняет не только их популярность, но и их устойчивое существование. Если человек знает, что именно находится в самой глубинной сути мироздания, он неохотно отказывается от таких знаний, чтобы вновь не попасть в плохо просматривающийся ландшафт какой-нибудь сложной сети взаимозависимостей. Неясность порождает неуверенность, неуверенность порождает страх. Это может быть одной из причин зависимости от подобных редуктивных теорий. Существует много способов защитить выдвинутую гипотезу от фальсификаций и поддерживать ее вопреки любому опыту. В разделе «23 – хорошее число!» мы еще остановимся на одном таком выдающемся способе – а именно на «иммунизирующем незначительном обусловливании».
Замечательный способ бесконечно поддерживать гипотезу – «правильный» (в соответствии с гипотезой) выбор информации. Та информация, которая не соответствует выдвинутой гипотезе, просто не принимается во внимание. Наш испытуемый с рисунка 25, занимавшийся «удовлетворенностью» горожан, после выдвижения своей гипотезы исследовал состояние часового завода и предпосылки для его низкой производительности. В соответствии с ее центральной гипотезой это исследование в основном состояло в том, что он опрашивал рабочих и служащих из разных отделов завода на тему их удовлетворенности жизнью. Когда один из опрашиваемых рабочих (симуляция, созданная руководителем эксперимента) указал на плохое состояние станков – фактически явную причину низкой производительности, – испытуемый сказал: «Да-да, но разве ваши коллеги так же недовольны, как и вы?» К состоянию станков он больше не возвращался!
Мы любим выдвигаемые нами гипотезы, потому что нам кажется, будто они дают нам власть над вещами. Поэтому мы по возможности избегаем подвергать их воздействию свежего воздуха в виде реального опыта и охотнее собираем только ту информацию, которая согласуется с нашей гипотезой[39]. В экстремальных случаях появляется догматичное оберегание основ выдвинутой гипотезы, которая ни в коем случае не является отражением реальности.
«Простые числа и иностранный туризм, или Мольтке и лесной пожар»
В 1640 году Пьер де Ферма, французский юрист и математик-любитель (на самом деле он был одним из самых выдающихся математиков XVII века) написал своему коллеге-математику Марену Мерсенну письмо, в котором поделился с ним тем, что нашел метод составления расчетов, при помощи которого можно было вычислять простые числа. Этот метод приводил к числам, которые сегодня известны как числа Ферма.
Число Ферма выражается как
F0=22n + 1.
Следовательно, F0=3, F1=5, F2=17, F3=257. Все это простые числа.
Если бы Ферма просчитал немного дальше, то он бы очень быстро понял, что вовсе не все числа, полученные по этой формуле, являются простыми. F5=4294967297 уже не является простым числом, как смог показать в 1732 году швейцарский математик Леонард Эйлер. (Конечно, сложно вести расчеты с цифрами такого порядка!)
Ирония заключается в том, что один из разработанных самим Ферма способов доказать, является ли число простым, показал бы ему этот результат и продемонстрировал бы ему ложность гипотезы о том, что все числа Ферма являются простыми. Ферма выяснил, что выражение
2Р – 1 – 1
является делимым без остатка на р, если р является простым числом и а
2FР – 1 – 1
и не является простым числом. (Пусть читатель не пытается определить характер этого числа «от руки», поскольку для этого требуются специальные методы, порой весьма трудоемкие.)
Ферма совершил здесь очень распространенную при построении гипотез ошибку (и она часто бывает очень важна!): чрезмерное обобщение. Человек находит пример 1, обладающий определенными свойствами. Затем он обнаруживает случай 2, обладающий теми же свойствами. После этого ему встречается случай 3 и случай 4, обнаруживающие все те же свойства. Человек приходит к выводу, что все мыслимые случаи этого типа проявляют соответствующие свойства.
Построение абстрактных концепций через обобщение – это важная умственная способность. Мы бы вообще не могли ориентироваться в различных аспектах нашей среды, если бы не обобщали их в классы условной эквивалентности. Если бы мы, встречаясь с каким-либо предметом, каждый раз выясняли, действительно ли это стул, поскольку он так похож на другие экземпляры, которые нам уже встречались в качестве стула, мы бы недалеко продвинулись в своих ежедневных делах. Нам нужно абстрактное понятие «стула», настолько обобщающее, чтобы мы без долгих размышлений могли оперировать как стулом даже тем объектом, который никогда прежде не видели.
Способность на основании нескольких примеров определенного типа выявлять общие особенности этих примеров и выводить из этого абстрактную концепцию очень полезна, и без нее мы бы потерялись в многообразии явлений. Нам нужны абстрактные понятия, на основании которых мы не принимаем во внимание цвет и материал обивки, материал, из которого изготовлены ножки и прочее, и прочее, и узнаем стул в изображении или предмете, исходя лишь из того, имеет ли он четыре ножки, сиденье и спинку соответствующих пропорций и находятся ли эти детали в соответствующих отношениях между собой.
Мир наших представлений не особенно красочен. Наши мысли – это бледные схемы, а само представление о чем-то столь очевидном, как роза, может быть несоизмеримо с восприятием розы в отношении ее окраски и контуров. Об этом можно сожалеть, однако это имеет определенные преимущества. Эти пустые и призрачные изображения как раз и представляют собой классы эквивалентов. По причине их схематичности мы в состоянии рассматривать различные розы как более или менее эквивалентные друг другу, как и различные лампы, карандаши и чашки.
Часто нескольких примеров бывает достаточно, чтобы снабдить нас абстрактным изображением некоего явления. Ферма хватило четырех примеров, чтобы решить, что он открыл общий метод вычисления простых чисел.
Построение классов эквивалентности через абстракцию «незначительных» особенностей и извлечение «существенных» черт настолько важно и необходимо, насколько велики, с другой стороны, опасности, которые скрываются за этим мыслительным действием. Из необходимого обобщения легко получается чрезмерное. И, как правило, нет никаких шансов доказать априори, имеет ли абстрактное понятие «правильную» степень абстрактности или же оно чрезмерно обобщено.
Один из испытуемых в эксперименте «Лоххаузен» получил положительный опыт в определенной ситуации с продвижением иностранного туризма. Строительство нескольких отелей и поощрение сдачи внаем койко-мест для приезжих привлекли в Лоххаузен туристов и в целом существенно улучшили финансовое положение города. Этот опыт поселился в голове испытуемого в форме краткого предложения: «Поощрение иностранного туризма приносит пользу!» Однако эта абстрактная формулировка концепции успеха была слишком обобщенной. Меры по поощрению туризма, принятые испытуемым, были успешны только потому, что они совпали с определенной совокупностью обстоятельств, а именно с тем, что в городе были люди, готовые заняться обслуживанем туристов, и с тем, что за пределами Лоххаузена имелся соответствующий спрос на эти услуги. Однако это стечение обстоятельств ни в коей мере не было замечено испытуемым. Напротив, он пренебрег этими особенностями сложившейся ситуации. Он заметил лишь общее правило: «если, то» – «Если я поощряю туризм, то рано или поздно в городской казне появятся деньги!».
Этот «необусловленный», то есть лишенный предпосылок, план поведения впоследствии привел действия испытуемого к краху. Поскольку позже в результате нескольких неудач испытуемый попал в трудную ситуацию, которая поставила Лоххаузен на грань банкротства, он взял все имеющиеся в наличии деньги и инвестировал их в гигантскую кампанию по продвижению туризма. Однако те предпосылки, которые однажды сделали туризм доходной статьей, больше не существовали, и деньги ушли в никуда, не принеся сколько-нибудь достойной упоминания прибыли. Английский психолог Джеймс Т. Ризон считает, что такой тип ошибок объясняется общей склонностью к «поиску соответствия», то есть склонностью реагировать скорее на сходства, чем на различия.
Конечно, приведенный пример – это крайний случай. Тем не менее подобное происходит, и поэтому нельзя назвать поведение испытуемого совсем уж необъяснимым.
В сложной системе с многочисленными внутренними взаимосвязями такие абстракции, которые приводят к «необусловленности» способов поведения, бывают опасны. Контекстуальная зависимость принимаемых мер является скорее правилом, чем исключением. Та мера, которая оказалась правильной в одной ситуации, необязательно будет верной в другой. Подобные контекстуальные зависимости означают, что существует меньше общих (то есть свободных от предпосылок) правил, на основании которых можно строить свои действия. Каждую ситуацию нужно обдумывать заново.

Рис. 26. «Лесной пожар»
На рисунке 26 схематически изображен участок шведского девственного леса. Маленькие пронумерованные ячейки представляют собой подразделения пожарных, которые могут тушить лесные пожары. Этот рисунок представляет собой ситуацию в игре-симуляции «Пожар», которую мы создали по образцу Бернда Бремера из Уппсальского университета. В этой игре «командующий пожарными бригадами» размещает пожарные подразделения таким образом, чтобы уберечь от пожаров как можно бо́льшую часть леса и деревню. Стоит засушливое лето, и лесные пожары могут в любой момент случиться где угодно. Командующий может видеть весь район (через спутники) и отдавать пожарным частям распоряжения по радио. К примеру, он может приказать им отправиться к определенной цели, чтобы самостоятельно искать очаг пожара (в соответствии с их ограниченной областью обзора), заправить машины водой для гашения пожаров, патрулировать определенный район, самостоятельно тушить случившийся пожар или, не применяя тушения, сдерживать определенный фронт огня и т. д. Командующий может также в любое время получать информацию об актуальном состоянии пожарных подразделений (запасы воды для тушения, текущие цели и т. п.). Положение командующего в этой игре характеризуется тем, что большинство мер имеют лишь ограниченную область применения, в которой они эффективны. При определенных обстоятельствах стоит применять одни меры, при других же – совершенно противоположные. Иногда стоит сконцентрировать силы всех подразделений, иногда нужно распределить их по большой площади. Широкое распределение по местности рекомендуется, когда нужно непременно иметь под рукой пожарную бригаду для тушения мелких пожаров, чтобы не давать им разгораться. Это разумно лишь в тех случаях, когда по причине малой силы ветра имеющиеся пожары поначалу остаются незначительными и не распространяются с высокой скоростью на большие площади и когда общее пространство, нуждающееся в защите, невелико относительно имеющихся в распоряжении пожарных команд.
Концентрация всех сил в одном месте нужна, когда общую площадь пожара все равно нельзя покрыть или когда скорость ветра настолько высока, что любой пожар быстро распространяется и на месте его возникновения нужно иметь много пожарных, чтобы эффективно бороться с огнем. Иногда же стоит противостоять пожару в направлении его распространения. Это рекомендуется делать в случаях, когда имеется достаточно пожарных подразделений с достаточным количеством воды для тушения и когда пожар не слишком обширен, а ветер не слишком силен.
Бывают и случаи, когда разумнее бороться лишь с распространением огня во все стороны, позволив ему двигаться только в главном направлении. Это рекомендуется делать тогда, когда пожар и ветер очень сильны, а в распоряжении командующего нет достаточного количества пожарных расчетов. Сдерживая огонь с флангов, можно достичь определенной степени управления пожаром. Фронтальная борьба с огнем в таком случае может оказаться совершенно бессмысленной.









![Обложка: Честь Воина [CИ]](/files/books/110/no-cover.jpg)