Текст книги "Используйте голову, чтобы спасти мозг. Профилактика деменции в любом возрасте"
Автор книги: Эмили Клионски
Соавторы: Митчелл Клионски
Жанр:
Медицина
сообщить о нарушении
Текущая страница: 5 (всего у книги 16 страниц) [доступный отрывок для чтения: 6 страниц]
Ожирение играет важную роль в здоровье сосудистой системы, как прямую, так и опосредованную. Чаще всего ожирение определяют по индексу массы тела, ИМТ – это соотношение между вашей массой тела и ростом. Это не самый совершенный показатель, поскольку он может учесть как ожирение увеличенную мышечную массу или особенно плотные кости, однако он важен для оценки вашего состояния.
«Нормальным» ИМТ считается 18,5–24,9 – это «идеальная» масса тела. ИМТ между 25 и 29,9 говорит об излишнем весе. ИМТ 30–35 – это ожирение 1-й степени, 35–40 – 2-й степени, а 40 и выше – 3-й степени, самое тяжелое.
Вы можете определить свой ИМТ с помощью онлайн-калькулятора на сайте Калькулятор индекса массы тела (ИМТ) с учетом возраста и пола – например на сайте (el-klinika.ru). Все, что для этого нужно, – знать свои рост и вес.
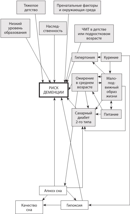
В США ожирение стало серьезной проблемой национального здоровья. По последним данным, ожирение той или иной степени отмечено уже у 40 % граждан. К 2030 году предполагается, что в категорию страдающих ожирением попадет уже половина населения Штатов, причем у 25 % из них будет диагностировано ожирение тяжелой степени. Прошу вас понять: это не общественное или моральное осуждение. Мы не пытаемся кого-то воспитывать или усугублять их и без того тяжелый психологический гнет. Большинство людей вовсе не радуются своему избыточному весу и по мере возможностей пытаются его избежать. Мы просто хотим поставить вас перед фактом: излишняя масса тела плохо сказывается на здоровье в целом и на умственных способностях в частности. Ожирение – один из ведущих факторов риска деменции, и оно требует особого внимания в вопросах здоровья головного мозга.
Более того, ожирение редко появляется само по себе. И когда оно усугубляется гипертонией, резистентностью к инсулину и повышением уровня липопротеинов низкой плотности (ЛПНП) или триглицеридов, такая комбинация составляет «превосходный толчок» к опасному для здоровья состоянию под названием «метаболический синдром». Оно делает и риск умереть молодым, и риск пострадать от деменции значительно выше, чем если бы вы подвергались воздействию какого-то одного из этих факторов.
Профилактика ожирения заключается в том, чтобы не давать ему развиться. Совершенно очевидно, что такое состояние не появляется за одну ночь и не становится неожиданностью для человека, до сих пор имевшего нормальный ИМТ. Если, конечно, речь не идет о каком-то особом заболевании, социально-экономических факторах, об отсутствии доступа к нормальному рациону, о расовых или культурных особенностях. Ожирение развивается из-за метаболических нарушений, выбора питания и пищевых привычек, нездоровой диеты и малоподвижного образа жизни. В результате охватившая страну эпидемия ожирения чревата в будущем эпидемией деменции.

Глава 5
Факторы образа жизни: курение, питание и физическая активность
Гипертония и ССЗ, ожирение, резистентность к инсулину и СД2, высокое содержание ЛПНП и триглицеридов не появляются сами по себе. За всеми этими ускорителями риска деменции стоят факторы нашего образа жизни: курение, неправильный рацион и недостаток физической активности – и все они создают или усугубляют медицинские проблемы.
КурениеМы давно знаем, что курить вредно. Только в США каждый год умирают от курения полмиллиона человека. Для сравнения: столько же людей погибает от ВИЧ, наркомании, алкоголизма, дорожно-транспортных происшествий и пожаров вместе взятых. Табак в ответе за 90 % случаев рака легких и 80 % случаев ХОБЛ, тоже опасного для жизни состояния. Также следует осознавать, что из-за никотина и монооксида углерода, содержащихся в табачном дыму, уменьшается количество кислорода, поступающего к сердцу и головному мозгу. Они разрушают выстилку кровеносных сосудов и увеличивают атеросклеротические бляшки, перекрывающие просвет сосудов и удваивающие или учетверяющие риск инфарктов и инсультов. Ситуация ухудшается еще и тем, что если курильщик страдает гипертонией, гиперхолестеринемией, нарушением толерантности к глюкозе или диабетом, возникает взаимоусиливающий эффект: табак усугубляет отрицательные эффекты этих состояний.
И конечно, как вы можете догадаться, эти проблемы не проходят бесследно для головного мозга. Курение в сочетании с другими сердечно-сосудистыми эффектами приводит к атрофии (сокращению) тканей мозга, поддающейся оценке на МРТ. В исследовании, включавшем данные МРТ у 17 000 участников, потери клеток головного мозга у курильщиков оказались значительно более заметными, чем у некурящих. А такая атрофия обязательно сказывается на умственных способностях. Иными словами, мозг курящего человека выглядит и работает «по-стариковски» по сравнению со средними показателями для его ровесников. Вывод очевиден: курение – первая из причин деменции, достоверно поддающихся устранению.
Рацион«Как питаться для профилактики деменции?» – один из наиболее часто задаваемых нам вопросов. Темно-зеленые овощи, синие или фиолетовые фрукты, горький шоколад, рыба и курятина вместо говядины, больше клетчатки, меньше углеводов, вегетарианство, веганство, кетодиета – всего не перечислишь. Есть целые тома, посвященные питанию, нацеленному на профилактику болезни Альцгеймера. Вдобавок к советам «ешь то, не ешь это» сторонники периодического голодания твердят о том, насколько важнее того, что́ вы едите, то, когда вы едите. Они настаивают на необходимости ограничения в приеме пищи в определенные часы или дни, перемежающиеся с днями чревоугодия. И хотя вам предлагают бесконечные списки продуктов, от которых повышаются масса тела, резистентность к инсулину и кровяное давление, нет такой волшебной еды, которая гарантированно снижала бы все риски. И даже для тех продуктов, которые показали свою способность снижать уровень холестерина (например, овсяная каша), полезные эффекты весьма ограничены, и сами по себе эти продукты практически бесполезны для лиц с серьезной гиперхолестеринемией.
А ведь есть еще и пищевые добавки. В конце 1990-х годов весьма влиятельная газета напечатала статью с предположением, что растение гинкго билоба обладает профилактическим эффектом против болезни Альцгеймера благодаря антиоксидативным свойствам. Несмотря на безуспешные попытки повторить это оптимистичное открытие и на широкомасштабное исследование 2008 года, не обнаружившее никаких полезных свойств растения, оно остается чрезвычайно популярным и прибыльным средством как само по себе, так и в комбинации с другими добавками. На смену гинкго пришло «пероральное средство для профилактики деменции», широко разрекламированное телевидением. Оно было предложено компанией, заявившей, что их белковый продукт из светящихся медуз «поддерживает функции мозга, способствует остроте ума и ясности мышления». Или по крайней мере компания пыталась извлечь выгоду из этого заявления, пока в результате судебного процесса в национальном масштабе ее не обязали возместить финансовый ущерб более чем 3 миллионам покупателей и изменить рекламную стратегию. В наши дни чаще ограничиваются «рекомендациями фармацевтов» или заверениями пожилых людей, считающих, что к ним вернулась былая острота ума. Но давайте уточним: заверения – это не доказательство, и мы не советуем своим пациентам увлекаться такими средствами.
И в сети, и в аптеках нам предлагают немало продуктов для профилактики деменции, и в будущем их наверняка будет еще больше. Но не теряйте бдительности, покупатели! Посоветуйтесь сперва с врачом. Если бы существовали безрецептурная добавка или лекарство, достоверно предотвращающие деменцию, то и мы, и прочие наши коллеги назначали бы вам их сами. Мы бы узнали о них не последними. Но пока мы не имеем доказательств, и, как вы сами узнаете, деменция – слишком сложный процесс с весьма низкой вероятностью того, что какая-то одна «таблетка» разом избавит вас от проблем.
Есть недостоверные свидетельства того, что, добавляя в пищу кокосовое масло, чеснок или куркуму, вы понижаете риск деменции, а некоторые доказательства говорят в пользу изменений рациона, способных понизить кровяное давление и опосредованно повлиять на деменцию. Средиземноморская диета «для здоровья сердца» построена на основе цельнозерновых продуктов, фруктов и овощей, оливкового масла, курятины, рыбы и бобовых, с отказом от соли, яиц, сахара и красного мяса. В исследовании 2015 года лица в возрасте 58–98 лет, придерживаясь такой диеты, снизили риск деменции на протяжении 4,5 года наблюдений. Точно так же анализ 10 контролируемых рандомизированных исследований различной продолжительности, ориентированных на кетогенный подход (большое количество жиров и белков и минимум углеводов), показал улучшение общих когнитивных показателей и эпизодической памяти (пересказ рассказа), хотя на результатах сказались наследственные факторы (АРОЕ4).
Прежде чем вы начнете избавляться от продуктов, не входящих в средиземноморскую диету, поинтересуйтесь калорийностью употребляемых вами продуктов. На многие вопросы по диете очень легко ответить, оценив свою массу тела. Сохраняя свой ИМТ в пределах 18,5–24,9, вы понижаете риск ССЗ, гипертонии и продолжительность периодов гипергликемии. Часто положительный эффект касается уровня холестерина, апноэ сна и метаболического синдрома. В итоге все сводится к калориям – потребляемым и сжигаемым.
Сокращение количества калорий имеет смысл включить в план профилактики деменции, если у вас отмечается избыточная масса тела или ожирение. Но это еще не всё. Хотя верно, что количество калорий, оптимальное для поддержания нормального веса, зависит от пола, возраста и физической активности, отчасти ваш аппетит и желание что-то съесть могут регулироваться гормонами кишечника и циркадными ритмами. Эти два элемента могут определять, как часто вы вспоминаете о еде, почему иногда очень хотите съесть что-то явно лишнее и почему некоторым так трудно избавляться от лишней массы тела, несмотря на диету и физическую активность.
Реальные причины лежат в пройденном нами пути эволюции. Человеческим существам необходимо было выживать в продолжительные голодные периоды. Природа нашла элегантное – на тот момент – решение. Когда пища была в изобилии, люди ее съедали, а тело превращало ее в жир – в буквальном смысле. Затем, когда охота становилась безуспешной или наступала зима, тело могло превратить жир обратно в глюкозу, чтобы поддержать активность мозга и остального организма.
Сигналы от тела головному мозгу о том, когда, что и сколько нужно есть, преобразовались в элегантную, сложнейшую систему коммуникаций, в которой мы только начинаем разбираться в наши дни. Мы приходим к пониманию, что нарушение в виде ожирения на самом деле является «нарушенной регуляцией энергетического обмена». Иными словами, для некоторых людей поддержание здорового веса может потребовать применения нового класса препаратов для сброса энергетического потребления ниже «критической точки отложения жира». У кого-то ответ заключается в коррекции их резистентности к лептину – гормону, подавляющему аппетит и вырабатываемому жировыми клетками. Кому-то придется регулировать гормоны, вырабатываемые клетками слизистой оболочки кишечника с началом приема пищи. Если их уровень слишком низкий или выработка нарастает слишком медленно, ваш мозг может ошибочно считать, что он еще голоден, хотя это не так. Это сильно затрудняет необходимость отложить вилку или воздержаться от перекуса через пару часов после обеда.
Наука все еще пытается понять, почему для некоторых из нас стартовая точка отложения жира обозначается еще в детстве. Это может быть наследственным, может быть из-за избыточной массы тела у матери во время беременности или может возникнуть из-за того, как ваш организм реагировал на пищу в ранний период жизни. Мы знаем, что в США уже страдают ожирением около 20 % детей. Мы также знаем, что стартовая точка накопления жира с возрастом повышается, так что в Штатах примерно двое из трех взрослых страдают от избыточной массы тела или ожирения. Поскольку избыточная масса тела связана с наиболее распространенными заболеваниями (инфаркт, рак, диабет), а также с деменцией, растет необходимость как приема соответствующих препаратов, так и бариатрической хирургии. И с точки зрения профилактики деменции большинству из нас потребуется не только соблюдать диету и делать упражнения, выполняя базовую программу равенства «входящих и исходящих калорий». Им могут понадобиться специальные лекарства или даже операция для достижения оптимальной массы тела.
Итак, для начала вы можете выяснить свою суточную потребность в калориях на сайте Калькулятор расчета калорий (food.ru). Там есть данные для лиц всех возрастов. Например, взрослой женщине необходимо получать меньшее количество калорий, чем мужчине. При сидячем образе жизни и без специальной физической нагрузки 1600 калорий в день будет достаточно, чтобы поддерживать массу тела без изменений. При более активном образе жизни, например если она в день проходит более трех миль со скоростью три-четыре мили в час, она сможет сжечь до 2400 калорий. Можете сравнить: для мужчины при сидячем образе жизни и низкой активности критическим числом будет 2000, а для активного мужчины – 3000 калорий ежедневно. Другой важный фактор – возраст. С годами скорость нашего метаболизма снижается, и в 50 лет мы можем располнеть от того же количества калорий, которое привыкли потреблять в 30 лет. Ничего удивительного, что мы так любим вспоминать золотые деньки, когда мы могли наслаждаться любимыми блюдами, не заботясь о новой дырочке на ремне.
Обратите внимание, что эти рекомендации обязательно учитывают количество и степень физической нагрузки. В итоге, вне зависимости от того, соответствует ли ваша масса тела оптимальным показателям для здоровья сердца и мозга, все сводится к калориям: сколько вы получили и сколько сожгли. И несмотря на все усилия по преодолению основного закона природы, если мы ежедневно потребляем больше калорий, чем успеваем сжечь, наше тело будет запасать излишки энергии в виде жира. И неважно, откуда пришли эти калории – из углеводов или жиров, все они окажутся в жировом слое. Как отлично показывают исследования, чем более плоский у нас живот, тем более острый ум.
Физическая нагрузка и малоподвижный образ жизниФизические упражнения давно воспринимаются как вполне понятная часть терапии при заболеваниях сердца и легких, диабете и повышенном холестерине. А самые последние данные подчеркнули их важность и для умственных способностей, указав на некоторые скрытые механизмы. Физические упражнения повышают в клетках содержание кислорода и специальных химических и клеточных факторов, важных для их роста и восстановления, тем самым понижая сердечно– и цереброваскулярные риски. Доказано, что упражнения усиливают способность сосредотачиваться, противодействуют депрессии и меняют характер воспаления, наблюдаемого при метаболических расстройствах. Есть солидные базы данных, демонстрирующие существенную разницу в частоте случаев деменции и размеров соответствующих областей головного мозга у людей, приверженных физическим упражнениям, и тех, кто упражнениями пренебрегает. Наше исследование также подтверждает, что физическая активность способна замедлить процесс старения на один-два года.
Но вам совершенно ни к чему начинать тренироваться, как для участия в марафоне или триатлоне. Даже при уровне от низкого до среднего физическая активность защищает от слабоумия, и чем больше вы занимаетесь, тем больше пользы получаете от упражнений. Регулярная физическая нагрузка увеличивает количество серого вещества по сравнению с малоподвижным образом жизни, ограниченным ежедневными рутинными обязанностями и приводящим к уменьшению размеров мозга. Также исследования говорят о том, что неважно, будут ли это аэробные упражнения или силовые – оба вида нагрузки помогают отсрочить ослабление умственных способностей.
Американское Руководство по физической активности 2015–2020 годов предполагает, что ежедневный минимум физических упражнений в возрасте от 18 до 64 лет должен включать не меньше 150 минут в неделю упражнений средней интенсивности или 75 минут – высокой интенсивности. Также руководство уточняет, что для достижения максимального положительного эффекта эти количества следует удвоить.
Еще более удивительно, что показатели кардиореспираторного фитнеса (CRF), измеряемые в течение жизни, сказываются на уровне последующих лет. Высокий уровень CRF в начале взрослого периода предполагает лучшую сохранность памяти и скорость обработки информации в среднем возрасте. Даже лица на седьмом десятке жизни демонстрируют, что большее число шагов на пробежке и соответствующий повышенный сердечный ритм повышают когнитивные показатели. Важно и то, что даже для лиц с диагностированной деменцией физическая активность замедляет ее развитие. Вот почему мы вместе с Американской академией неврологии рекомендуем физическую активность всем пациентам, независимо от уровня их когнитивной активности.

Глава 6
Качество сна, дыхание, дыхание во сне
Важность здорового снаСкорее всего, вам уже приходилось плохо спать по ночам. Вы никак не могли заснуть или просыпались посреди ночи и больше не спали. Вас могли терзать тревога из-за нерешенной проблемы или болезни, горе от недавней утраты или просто неуверенность в предстоящей поездке. Вы могли взять с собой в кровать больного малыша, у вас могла разболеться поясница, накануне вы могли выпить лишнюю кружку пива или вы были беременны. Вы далеко не одиноки. По данным Центра по контролю и профилактике заболеваний (ЦКПЗ), каждый третий американец жалуется на постоянный недосып. И один из ста, по самым последним данным, страдает от хронической бессонницы, когда практически каждую ночь вынужден лишь мечтать о том, чтобы спать до утра без перерыва. Нарушения сна особенно характерны для лиц пожилого возраста: почти половина из них жалуются хотя бы на одну проблему почти каждую ночь.
Сколько нужно спать? Мы привыкли считать, что обычно требуется восемь часов непрерывного сна каждую ночь. Более поздние данные изменили это число: от шести до семи часов оптимально для большинства людей, тогда как подросткам нужно больше, а пожилым – возможно, меньше.
Хотя зачастую слишком деловые и занятые люди считают сон бесполезной тратой времени, наука давно оценила, как важен сон для здоровья. Во время сна активируются важные метаболические, эмоциональные и когнитивные функции, а недостаток сна связан с рядом медицинских проблем, в том числе гипертонией, диабетом, ожирением, инфарктами, депрессией и автомобильными авариями. Даже многие программы медицинской ординатуры сейчас установили более строгие ограничения на продолжительность смены для работы молодых специалистов, чтобы уменьшить врачебные ошибки. В транспортной индустрии и для водителей, и для машинистов, и для пилотов есть ограничения по времени для того, чтобы повысить их бдительность и безопасность.
Исследования показали, что среднее сокращение сна (4–6 часов в сутки) понижает скорость реакции и прохождения когнитивных тестов у молодых и взрослых участников.
Итак, что же насчет деменции? Сон и риск деменции обращают на себя все большее внимание ученых на протяжении последних пяти лет. Обзоры литературы, опубликованные в 2017 и 2018 годах, утверждают, что частота деменции и смертности по любой причине у пожилых людей возрастает на 50 % из-за прерывистого сна. Исследование 2019 года показало, что нарушения сна и его ненормальная продолжительность связаны и с вероятностью появления и ускоренного развития болезни Альцгеймера. И напротив, пожилые лица, сообщавшие о хорошем сне и чувстве бодрости по утрам, показали, что ум у них более сохранный. Как мы увидим позже, если частью проблемы является обструктивное апноэ сна, связь между нарушенным сном и слабоумием еще прочнее.
Еще более свежий анализ (2021 год) наблюдений в течение пяти лет в США с участием 2800 лиц пожилого возраста показал, что у спавших ночью по пять часов или меньше риск деменции выше более чем в два раза и в два раза выше вероятность смертельного исхода.
В отличие от неприятных ощущений после беспокойной ночи, последствия хронического недосыпания могут оказаться гораздо серьезнее. Постепенно приспособившись к ненормально короткому сну, вы можете выработать ряд вредных привычек, таких как замещающий сон днем, раннее укладывание в постель и просмотр телевизора или чтение до тех пор, пока не заснете, или копание в интернете и играх на телефоне или планшете без понимания того, как голубой свет их экранов воздействует на головной мозг. Вы можете получить зависимость от продающихся без рецепта снотворных, запрещенных веществ или даже прописанных врачом лекарств для временного избавления от бессонницы. Со временем ваши границы нормальной продолжительности сна размоются настолько, что вы совсем позабудете о хорошем здоровом сне. Но ученые совсем недавно определили механизм того, как это приводит к деменции.
Первое, что вам следует запомнить: ваш мозг никогда не прекращает работу, даже когда вы спите. Заучивание новой информации и формирование новых связей между нейронами требует огромного количества строительных материалов, работы и энергии. И, подобно любому промышленному производству, этот процесс чреват выбросом массы продуктов отхода. Такие продукты жизнедеятельности мозга, как тау-белки и бета-амилоиды, токсичны для его клеток даже в минимальных количествах.
Здесь нам и необходим сон: глимфатическая система, или система удаления отходов головного мозга, наиболее активна в фазе глубокого сна, когда мы видим сновидения: она противоположна фазе быстрого сна (фазе сна с быстрыми движениями глаз). То есть фаза глубокого сна – тот период, когда головной мозг вымывает пока еще растворимые формы этих клеточных ядов, прежде чем они успеют убить нейроны (нервные клетки) и клетки глии (вспомогательные клетки). В 2018 году ученые показали, что даже одна ночь недосыпа повышает содержание в головном мозге растворимых бета-амилоидов у здорового человека, независимо от связанного с АРОЕ4 риска развития болезни Альцгеймера.
Итак, нарушен ли ваш ночной сон необходимостью каждые пару часов вставать к новорожденному, жестким рабочим графиком, болями, внеурочной работой или учебой или гипоксией из-за апноэ сна, изменяя продолжительность сна и его вид, вы мешаете мозгу очищаться от продуктов распада. И «ночное обслуживание» вашего «офиса» не успевает очистить контейнеры с мусором и произвести влажную уборку. Неудивительно, что ученые нашли так много состояний, связанных с деменцией всех видов и порожденных дисфункцией глимфатической системы мозга: ожирение, малоподвижный образ жизни, гипертония, резистентность к инсулину и диабет, инфаркты и кровоизлияния в мозг и, конечно, закупорка сосудов (атеросклероз коронарных сосудов). Эти новые данные о нашем спящем мозге открывают новое направление поисков путей профилактики деменции в ближайшие годы.








